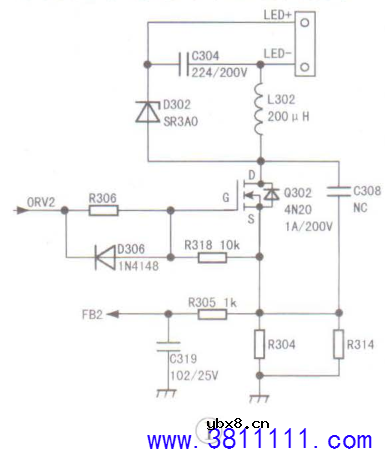
一台海尔LS55A51型液晶彩电,开机后图像、声音都正常,但屏左上角的图像较暗。 根据故障现象分析,故障原因应是屏内左上角的背光有问题。本机背光灯驱动电路安装在电源二合一板(板号:TV5502-ZC02-01)上,连接背光灯条的插座有两个(CN303、CN304),每个插座中有四个插针,①、③脚是LED+,②、④脚是LED-。因两个插座的线序相同,于是交换两组背光线试机,右下角图像变暗,由此确认故障部位在背光驱动电路中;上电,测试CN304、CN305各脚电压,发现两个插座的①、③脚电压均为132V,CN305的②、④脚电压均为23V,但CN304的②、④脚电压分别为132V和23V。显然,CN304②脚电压不正常。 CN304②脚外接恒流控制管Q302(4N20),如图1所示。取样电阻R304、R314两端电压反馈给背光控制IC,在IC内部电路的作用下,改变DRV2信号的占空比,从而达到稳定灯串电流的作用。二极管D302的作用是在Q302截止期间为L302提供泄流通路,相关实物如图2所示。 在路测量CN304①、②脚间电阻为002,说明背光驱动电路有短路元件。经查D302、Q302短路,R304~R306、R314电阻开路。更换上述损坏元 件后试机,故障排除。
在后来的维修中发现,使用这款电源板的海尔液晶彩电经常出现一组背光不亮的故障,故障原因应是D302短路或者是背光控制芯片①~④脚外接的贴片电容漏电,并且易连带损坏恒流控制及电阻R304~R306、R314。 |
相关热词:#液晶维修
安装师傅却说:他只是帮忙的,并表示这个线...
时间:2026-03-09
三相电的相序 怎样才能分辨ABC
时间:2026-03-09
混频器的特性
时间:2026-03-09
电气电工专业就业前景,如果再给你一次机会...
时间:2026-03-09
电工师傅说,“干的农民工搬砖的活儿,挣的...
时间:2026-03-09
电工的16个中级电工基础知识,弄懂了再说升...
时间:2026-03-09
电工知识几种最常用的电子围栏原理和应用分...
时间:2026-03-09
多少老电工都解释不清楚为什么人触电后被吸...
时间:2026-03-09
电工师傅你知道变送器标准信号是多少吗?百...
时间:2026-03-09
单双极型晶体管混频器设计
时间:2026-03-09
电信 IPTV 常见故障排除方法与检修实例 (三...
时间:2026-03-08
分享一下解决TV远程各种问题的工具方法,你...
时间:2026-03-09
格兰仕G90F25CN3LV-Q6(GO)变频 微波炉,按启...
时间:2026-03-09
九阳电压力锅维修过程
时间:2026-03-09
《洗衣机维修从入门到精通》电子书PPT之三
时间:2026-03-09
老装修师傅总结的经验,自己装修和装修公司...
时间:2026-03-09
长虹65D2000i彩电,三无的维修
时间:2026-03-09
海信TLM32V66A液晶电视不开机的故障维修
时间:2026-03-09
8G29软件工厂调试说明
时间:2026-03-09
TCL王牌 LE50D8810型液晶电视图像抖动故障应...
时间:2026-03-09