现在人们越来越追求生活的便捷,无线遥控 开关 不知不觉已经走进平常百姓家。当下许多家用电器都运用了无线遥控技术,例如彩电、 冰箱 、 空调 等等。除此之外,还有许多 儿童玩具 也装上了无线遥控设备。相信大家对无线遥控开关都已经使用过。
在了解无线遥控开关原理之前,我们先来了解一下无线遥控开关功能,无线遥控开关在设计制作上采用射频识别技术,无方向性,与其它同型号产品间不会造成任何影响和干扰,具有高保密性、性能稳定、功耗低、存储量大、使用方便,可以让灯具同时或个别进行开光,开关和遥控器不必配套购买,用户可自由选配,误码率低,抗干扰能力强。

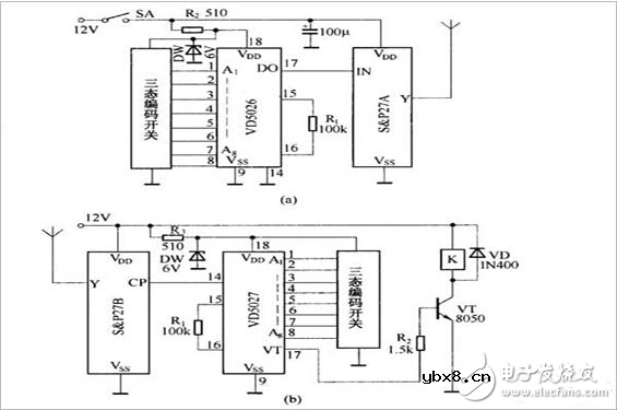
无线遥控开关是由发射器和接收器两者组合而成,发射器将控制者的控制按键经过编码,调制到射频信号上进行发射出无线信号,也可以说成是一个编码器。而接收器是将接收到的无线信号进行编码信号再解码,得到与控制按键相对应的信号,然后去控制相应的电路工作了,也被称为解码器。随着科技进步无线遥控开关在工业控制和无线智能家居领域都得到了广泛使用。

由于科技进步无线遥控开关种类和功能繁多,按传输控制指令信号的载体分可以分为为:无线电遥控、超声波遥控、红外线遥控,按信号的编码方式不同可以分为:频率编码和脉冲编码,按传输通道数可以分为:多通道遥控和单通道,按同一时间能够传输的指令数目不同可以分为:单路和多路遥控,按指令信号对被控目标的控制技术可以分为:开关型比例型遥控。

遥控开关不止具有开关的功能,它在替代传统墙壁开关的同时,更具有对室内灯光进行控制的功能,是一个可以灵活配置的室内灯光控制系统,普通用户仅以经济的投入即可完成完美的灯光成果.它具有非常强大的功能:
1、无方向远距离隔墙控制功能
红外遥控器一般受空间距离和方向的限制,而采用无线射频技术的遥控开关,完全没有这些限制.一般在20-100米半径内督可以做到信号覆盖,且可以穿透2-3堵墙体。
2、百万组无重码识别技术
确保互不干扰.在同一城市基本没有重码现象,不必担心邻居的遥控器会控制自家的灯具。
3、智能学习对码技术
人们习惯性的认为遥控开关与开关是一一对应的,不能改变的关系,但是采用智能学习对码识别技术以后,遥控器与开关可以单独配置,摒弃了遥控器与开关不能分离的干扰,可以灵活的进行灯光控制。

4、极强抗干扰能力
可靠性高,具有访雷功能。
5、提供手动遥控两种模式
既增强了方便性,又承袭了原有的习惯。
6、采用单线制接线方式
不仅可以替换传统的开关,也符合电气电工施工标准。
7、全开全关功能
当休息的时候,一键即可以完成灯具的全关.在使用场景功能时,一键也可以完成全开。
8、断电保护功能
遇到断电情况,开关全部关闭.当从新来电时,开关处于关闭状态,不会因未知开关状态而造成人身伤害,也可以在无人值守情况下节约电能。
9、软启功能
对于白炽灯,开灯时,灯光由亮逐渐变暗,避免灯光的突变刺激眼睛,给人眼睛一个缓冲.而且避免了冷态大电流对电丝的冲击,延长了灯泡的使用寿命。
10、集中控制和多点控制功能
开关上每一路按键督可以学习多个编码,被不同的遥控控制;每一只遥控器也可以学习多路按键,控制多路照明,这种灵活的对码能力,使用户在任何一个地方均可控制不同地方的灯,或者是在不同的地方控制同一盏灯。
11、电器控制集成功能
目前一般家庭督被遥控器困扰着,现在加配一个中集器,就可以完成对室内空调,电视,自动窗帘,音响等等电器的控制集成,组建一个智能家居系统。

相关热词:#无线遥控
影响介电常数的因素有哪些?
时间:2026-04-22
关于电流互感器基础知识介绍
时间:2026-04-22
开关电源的工作原理及特性
时间:2026-04-22
绝缘栅双极型晶体管(IGBT)外形、等效结构与...
时间:2026-04-22
信噪比(SNR)的定义,如何计算信噪比
时间:2026-04-22
波特率是什么意思_怎样计算波特率
时间:2026-04-21
RS485基本知识介绍
时间:2026-04-18
什么是激光雷达?激光雷达的构成与分类
时间:2026-04-18
Excelpoint - 一文了解SiC MOS的应用
时间:2026-04-18
什么是磁电阻器?磁电阻特性及应用
时间:2026-04-18
基于逻辑门的构成解释如何完成任意逻辑的管...
时间:2026-03-08
彩灯电路
时间:2026-03-05
NE555的有趣电路设计分享
时间:2026-03-08
三相异步电动机原理
时间:2026-03-04
三相异步电动机的拆装详讲
时间:2026-03-04
从0学电路,万用表演示测量三极管方法
时间:2026-03-08
电动机单线远程正反转控制电路图
时间:2026-03-04
光耦在电子电路中作用、关键参数详解
时间:2026-03-08
H桥电机驱动电路解析
时间:2026-03-08
转角测量电路
时间:2026-03-05