遥控开关是现代工业或者现代家庭中常用产品之一,它由可移动的遥控发射器,以及固定在墙壁上的开关接收器组成,所有功能既可在墙壁开关上直接操作,也可以用遥控器远距离操控。
一、照明灯多路红外遥控电路

该电路可以用任何品牌的彩电遥控器进行遥控,能够控制3路照明灯。按一下遥控器上的任意按键,第1路照明灯点亮。再按一下遥控器上的任意按键,第2路照明灯点亮,同时第1路照明灯熄灭。第3次按下遥控器上的任意按键,第3路照明灯点亮,同时其他路照明灯熄灭。第4次按下遥控器上的任意按键,所有3路照明灯全部熄灭。
IC 1 为红外接收专用集成电路CX20106,其内部包含有前置放大器、限幅放大器、带通滤波器、检波器、积分器和整形电路。VD 1 是红外光敏二极管。当VD 1 接收到遥控器发出的红外光信号时,经集成电路CX20106(IC 1 )处理后,其输出端(第7脚)输出一个负脉冲,经耦合电容C 5 进入IC 2 的触发端(第1脚)。
IC 2 为四态输出遥控集成电路BH-SK5,其内部包含有电压放大器、延时电路、整形电路、选频电路、解调器、计数器和驱动电路。BH-SK5(IC 2 )的第11脚、第9脚、第6脚为3个输出端,在同一时间它们当中最多只有一个输出端为高电平,其余输出端均为“0”,或者3个输出端全部为“0”。每触发一次,输出端的状态便改变一次。
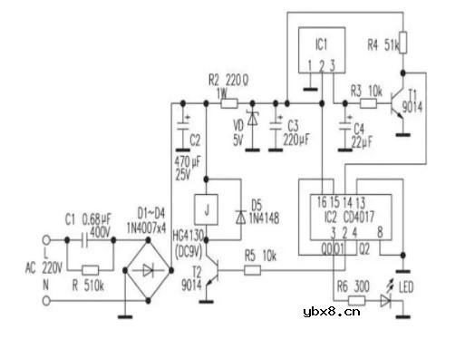
二、自制遥控开关电路

图中将D触发器的6脚直接接到2脚D输入端构成T触发器。红外接收头静态时信号端输出高电平。此时无脉冲信号送到触发器时钟输入端3脚,2脚D端为高电平。5脚Q端为低电平。双向可控硅BCR1不导通灯泡不亮。当红外接收头收到发射器发出的红外线脉冲信号时,红外接收头将输出标准的负脉冲编码信号。此脉冲信号从接收头的信号端送到D触发器IC1A的第3脚(即时钟输八端cLK),该负脉冲信号的上升沿使节T‘触发器翻转,此时2脚D端为低电平5脚Q端为高电平,双向可控硅导通灯泡被点亮。需要关灯时再按遥控器的任一键,接收头输出负脉冲使触发器再次翻转,此时5脚Q端为低电平,双向可控硅BCR1不导通达到关灯的目的。
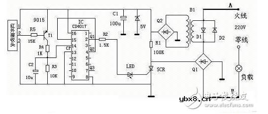
三、红外遥控开关电路

如图所示,电路左边A B端为单线进出端,和负载串联后接在220V市电上。集成块CD4017 接成双稳态触发电路,用来控制单向可控硅;SCR作为控制负载的通断的开关,可控硅导通相当于开关闭合;微型变压器B1是用来解决电子开关导通时自身电源的供给;二极管D1 D2并接在变压器的初级,将初级电压限制在0.7V左右,可以防止微型变压器初级线圈烧坏,也可以防止因负载电流过大而造成输出电压过高 。
当红外接收头接收到红外遥控信号时输出负脉冲,通过三极管T1到相后,通过R3 C2构成脉宽选通电路,输入到IC的脉冲输入端14脚。集成块IC 接成双稳态触发电路 ,每输入一个脉冲输出端②脚的状态就翻转一次,从而实现开、关的控制。
开关断开时:IC1的②脚为低电平,可控硅截止,负载断电。此时,市电通过全桥Q1整流、然后通过电阻R1分压后给电子开关提供低压直流电,保障了待机电源的供给。
开关导通时, IC1的输出端②脚为高电平,可控硅被触发导通,相当于开关闭合,负载得电而正常工作。负载回路中有电流流过,必然有电流流过变压器的初级线圈。由微型变压器升压,然后通过全桥Q2整流后,同样能给电子开关提供低压直流电。
责任编辑:pj
相关热词:#开关电路
A22: 分立半导体器件知识与应用专题--二极...
时间:2026-03-07
一起来学习升压型(Boost or Step-up)开关...
时间:2026-03-07
19招电路(5V转3.3V)方案,运用起来非常棒
时间:2026-03-07
电路符号、标识快速区分二极管的极性
时间:2026-03-07
微波混频电路仿真设计
时间:2026-03-07
一文详解变压器的连接方法和联结组别
时间:2026-03-07
电源电路设计:详解线性电源和开关电源
时间:2026-03-07
MOS管驱动电路原理与MOS管驱动电路布线设计
时间:2026-03-07
图解电阻并联电路故障分析 短路故障检测与开...
时间:2026-03-07
电动车控制器电路原理图讲解分析
时间:2026-03-07
彩灯电路
时间:2026-03-05
电动机单线远程正反转控制电路图
时间:2026-03-04
三相异步电动机原理
时间:2026-03-04
三相异步电动机的拆装详讲
时间:2026-03-04
USB转232电路图
时间:2026-03-04
三相异步电动机的七种调速方式
时间:2026-03-04
转角测量电路
时间:2026-03-05
经典的正弦波发生电路
时间:2026-03-05
电度表的工作原理
时间:2026-03-04
电风扇红外遥控器2
时间:2026-03-04