一、RCD钳位电路
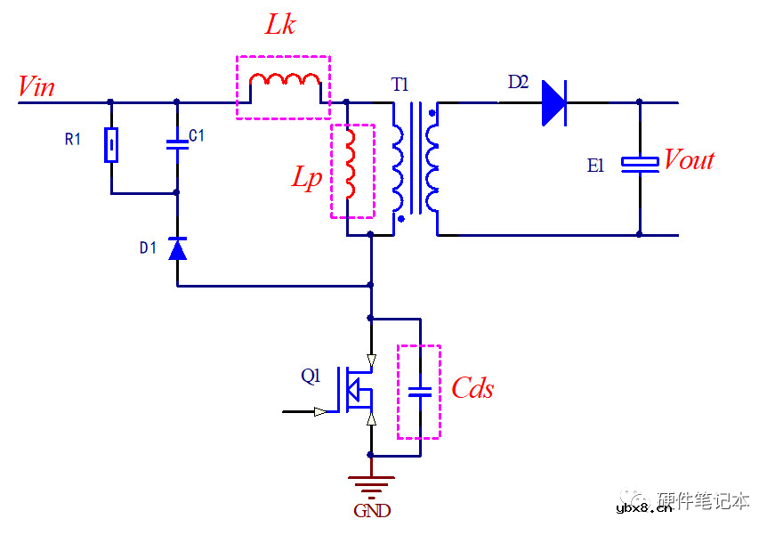
反激式开关电源的RCD钳位电路由电阻R1、电容C1和二极管D1组成,如下图,其中:Lk为变压器的漏感,Lp为变压器原边绕组电感、Cds为Q1的寄生电容、T1为变压器、Q1是开关管、D2是输出整流二极管,E1是输出滤波电容。

变压器漏感Lk与原边电感Lp串联,原边电感Lp与变压器T1并联。原边电感Lp的能量可通过理想变压器T1耦合至副边,给后端负载提供能量。
但变压器漏感Lk的能量无法耦合至副边,只能通过寄生电容释放能量,引起的尖峰电压,可以通过电阻R1吸收回路吸收能量。
1、工作原理
为了简化,其他的元器件已去掉,工作过程:Vin是整流之后的直流脉动电压,当开关管Q1关断时,漏极电流迅速下降,变压器原边电流给Cds充电,D1导通。由于C1容值远大于Cds,所以Lk释放的能量主要给C1充电。由于电容电压具有不能突变的特性,且电容值越大电压变化率越小,因此C1的存在,降低了开关管漏源电压尖峰值,减小了开关管电压变化率,电源的EMI也就较好。当绕组中的电流反向时,D1截止,C1充电结束,此时C1通过R1放电,C1吸收的漏感能量通过R1来消耗。

2、Uds关键波形分析
1)下图是开关管Q1的Vds电压随着时间变化的波形图,t1时刻前也就是纵坐标为零时候,Q1导通,由于变压器原边电感较大,且电感两端电压与电流变化率成正比,因此流经漏感电流线性上升,到t1时刻,Q1断开;
2)t1至t2时刻时,由于变压器原边电感的作用,流经变压器的原边电流基本不变,且此时RCD钳位电路中的二极管关断,输出电路的二极管D2反向截止。
这一阶段可以认为是变压器的原边电流对Q1的寄生电容Cds恒流充电。
而在此时电容C1向R1缓慢放电,当漏极电压大于整流后的输入电压与变压器副边的反馈电压之和后,变压器原边的能量耦合到副边,并经整流二极管D2整流,以及E1电容滤波之后开始向负载提供能量。
3)t2时刻后,ds大于输入电压与C1此时的两端电压之和,二极管D1导通,流经D1的电流急剧上升,同时钳位电容C1不断充电,直至t3时刻变压器原边电流下降为零时,二极管D1再次关断,此时漏极电压升至最大值。
4)t3时刻后由于寄生电容Cds两端电压大于输入电压,将有一反向电压加在变压器原边两端,因此,Cds与变压器原边励磁电感及其漏感开始谐振,谐振期间,开关管的漏极电压逐渐下降,储存于Cds中的能量的一部份将转移到副边,另一部分能量返回输入电源,直到谐振结束,漏极电压稳定至直流输入电压(Vin)与变换器次级反射电压(Vor)之和大小。
为方便理解,对Q1关断时候的尖峰端Uds的波形电压解剖分析,在下图中,Vdsmax=Vinmax+Vor+Vspike,其中:
Vds:Q1中D与S两端电压
Vin:直流输入电压
Vor:变压器次级反射电压
Vspike:变压器初级漏感造成的尖峰电压

3、RCD不同电阻下的波形分析
RCD钳位电路当中,选择合适的电阻电容对于能量吸收以及输出效率和芯片发热起着关键的作用,有些开关电源是不需要RCD等其他吸收电路的,具体电路具体分析,去掉之后芯片内置MOS管可能会容易损坏,因此,一般
都要增加吸收电路。
如下图是反激式开关电源局部电路,看看改变电阻R1阻值,Uds波形参数会有什么变化,取R1分别等于360K、180K、106K,市电输入190VAC、相同负载情况下测试的波形。

1)R1=360K
从下图可以看出来,在R1=360K时候,Vds=548.6V

2)R1=180K
从下图可以看出来,在R1=180K时候,Vds=481.0V

3)R1=108K
从下图可以看出来,在R1=106K时候,Vds=457.6V

从以上三张图可以看出,电阻越小,Vds电压越小,这是由于放电电流越快,因为C1吸收的能量靠电阻来消耗,但是R1过小会增大变压器能量损耗;
事实上,电容值过大时,电容两端电压上升缓慢,变压器原边的能量不能快速传递到变压器副边;电容值过小,电容上电压很快会降到变压器副边反射电压,在开关管导通之前,箱位电路电阻将成为反激开关电源的死负载,消耗变压器的磁芯能量,降低整个电路效率。
二、总结
电容电阻都需要选择合适,如电压峰值比较大,那么电容的电压应力大,在满足箱位电路功能的作用情况下,可进行电容值的增大电容,从而可以降低电压电压峰值;同时需要调节箝位电路的电阻值,使得幵关管导通时,电容上电压降为接近变压器副边反射电压,之后电容对电阻继续放电至开关管再次导通。
审核编辑:汤梓红
相关热词:
回调函数(callback)是什么?回调函数的实现方...
时间:2026-05-08
电压指示测试灯
时间:2026-05-08
PLC自动步程序的7种编程方法
时间:2026-05-08
压力变送器的工作原理
时间:2026-05-08
ipv6和ipv4有什么区别,哪个网速快?
时间:2026-05-08
TFTP简介_TFTP的特点_TFTP的应用
时间:2026-05-08
氩弧焊与电焊的优缺点,哪个更加结实
时间:2026-05-08
使用高压电阻进行设计的 10 个技巧
时间:2026-05-07
数字仪表与模拟仪表:它们有何区别?
时间:2026-05-07
基于半导体的电源模块与分立元件
时间:2026-05-07
基于逻辑门的构成解释如何完成任意逻辑的管...
时间:2026-03-08
彩灯电路
时间:2026-03-05
三相异步电动机原理
时间:2026-03-04
三相异步电动机的拆装详讲
时间:2026-03-04
NE555的有趣电路设计分享
时间:2026-03-08
光耦在电子电路中作用、关键参数详解
时间:2026-03-08
从0学电路,万用表演示测量三极管方法
时间:2026-03-08
电动机单线远程正反转控制电路图
时间:2026-03-04
转角测量电路
时间:2026-03-05
美的电磁炉电路图大全(六款美的电磁炉电路...
时间:2026-03-07