今天用万用表的时候,突然很奇怪,为什么过了一段时间不使用后它就“自我了结”了呢?怎么实现的呢?实验室的福禄克表,蛮贵,不敢擅自拆开,所以就网上查询资料,呵呵,这一查,好玩了。发现了各种软关机电路,就是单片机工作一会后,自动关机了。好灵性和智能哦。
先解决万用表的问题——自动关机电路如下图所示:

声明下哦:电路出自于网上,不是我自己弄出来的。
来,细细分析下:
很多时候我们需要实现设备的开关机,而比较常用的方法有硬件开关的开关机和纯粹的软件开关机。硬件开关机一般都是用拨码式的硬件开关实现,缺点是占用空间比较大,外观不美观。而单纯的软件开关无法实现真正的关机,只是单片机进入睡眠或者休眠状态,存在耗电等问题。
为了解决这些问题,有时候我们不得不进行软硬件结合,实现一键开关机。一键开关机其原理简单,具体原理图如下:

具体的工作原理如下:
按下按键开关K1时,Q3导通,产生低电平,导致Q1也导通,通过电源接口或者电池为DC2DC供电,单片机及其负载可以正常工作,同时单片机读取按键断开电平,知道按键按下,为PWR_IO产生一个高电平,为按键释放后Q3的基极提供持续的高电平,不让电源由于按键的释放而断开。再次按下K1时,单片机读取到Q2导通,KEY_IO为低电平,知道有按键按下,为此,单片机在PWR_IO端口产生一个低电平,在按键释放后,Q3截止,导致Q1截止,电池或者电源接口无法为DC2DC供电,实现关机的作用。

其实说白了就是——比较器+ RC定时+三极管开关
R1和C1组成RC定时网络,Q1和Q2组成电子开关。
其工作过程是:当把开关S1置于“关”时9V电池对电容C1充电。使得C1两端的电压等于电池电压。当把S1置于“开”时,电容C1接至运放的同相输入端(A),同时也通过R1放电。R2和R5分压得到约1.5V的电压加至运放的反相输入端(B),刚开机时电压A》B,运放输出高电平。这说使用Q1和Q2都导通,通过Q2的集电极输出9V电压。万用极工作。
随着C1的不断放电,A的电压不断下降,当A端电压小于B端电压时,运放输出低电平,Q2输出低电平,然后万用表就自动关机了……是吧
至于定时的时间,就取决于R1和C1了。其关系为:t=-ln(A/U)RC,其电U为电容的初始电压,A为终止电压。以上电路的值约为14分钟,当把电容换成100uF时约为半小时。
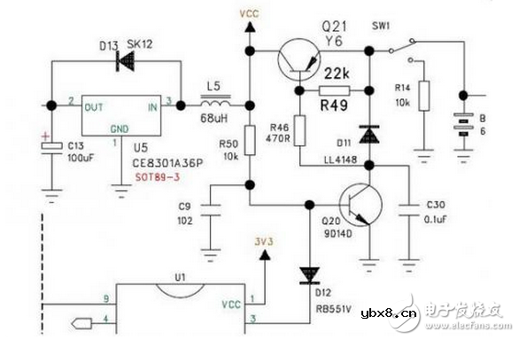
嗯,看完万用表自我了结电路后,来,再看看那些好玩的软关机电路(都来源于万能的网络,分析过,原理上都可行的),且看他们又是如何“自杀”的?
这个电路稍显复杂,但是原理还是一样的简单,就是电子开关的关断而已。
这个电路就是用MOS管来代替三极管而已,原理一样。不过更精简了。
相关热词:#万用表
波特率是什么意思_怎样计算波特率
时间:2026-04-21
RS485基本知识介绍
时间:2026-04-18
什么是激光雷达?激光雷达的构成与分类
时间:2026-04-18
Excelpoint - 一文了解SiC MOS的应用
时间:2026-04-18
什么是磁电阻器?磁电阻特性及应用
时间:2026-04-18
什么是电场?电场在电容器中的应用
时间:2026-04-18
什么是ARM64?
时间:2026-04-17
vga和hdmi的区别
时间:2026-04-17
什么是ESD?ESD及TVS的原理和应用
时间:2026-04-17
开关电源原理与维修完整版 (10)_标清视频
时间:2026-04-16
基于逻辑门的构成解释如何完成任意逻辑的管...
时间:2026-03-08
彩灯电路
时间:2026-03-05
NE555的有趣电路设计分享
时间:2026-03-08
三相异步电动机原理
时间:2026-03-04
三相异步电动机的拆装详讲
时间:2026-03-04
从0学电路,万用表演示测量三极管方法
时间:2026-03-08
电动机单线远程正反转控制电路图
时间:2026-03-04
光耦在电子电路中作用、关键参数详解
时间:2026-03-08
H桥电机驱动电路解析
时间:2026-03-08
转角测量电路
时间:2026-03-05