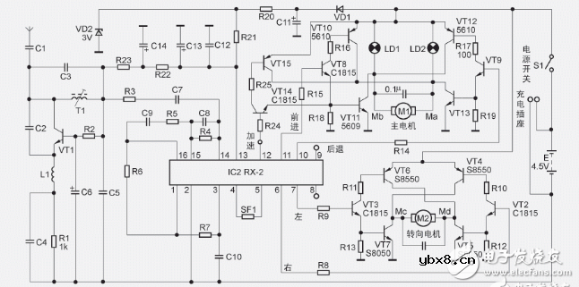
无线电遥控车接收和发送原理电路图如下所示

该遥控发射电路主要以集成块IC1 (TX-2BS)为核心及其他元件组成, 其工作原理如图1所示。集成块IC1的 3、11脚为电源供应端;其1、16脚为 左右转弯控制信号输入端;4、5脚为 前进和后退控制信号输入端;6脚为 加速控制信号输入端;7、8、9脚为 空端;10、12脚为编码信号控制输出 端;13、14脚外接振荡电阻。三极管 VT2及晶体B1等构成载波振荡器,其振 荡频率为35MHz。
在接通电源后,操作遥控器中的 功能键,其集成块IC1相应控制脚接 地,内部对应的功能选通,开始进行 编码产生与操作功能键相一致的编码 信号,然后由其10脚输出控制编码脉 冲信号,同时其12脚输出高电平控制 信号,发射二极管LED 亮,三极管VT2的B极有高电平信号而导通工作,三极 管VT2与晶体振荡器B1组成的载波振荡 器工作,产生35MHz的振荡载波频率, 经电容C3耦合到三极管VT1的B极。当 集成块IC1(TX-2BS)的10脚输出高 电平控制编码脉冲信号时,三极管VT1 导通工作,其功能控制编码脉冲信号 及三极管VT2及晶体振荡器B1产生的 35MHz载波经三极管VT1调制放大后, 经电容C6、电感L3耦合发射出去。

由于微型无线遥控车其自身较 小,没有空间安装5号电池,生产厂家就采用三节纽扣电池串联使用。当遥控车没有电时,就把遥控手柄中的插头插入遥控车的插座充电即可使用,其充电电路工作原理见图1中虚线部分。
当微型车无电,把遥控手柄中的 插头插入遥控车后,遥控器内的+6V电 压通过连接插座进入到遥控车充电电 路,该电压加到三极管VT7的C极;同 时还通过电阻R21,电阻R23加到三极 管VT4的B极和E极;通过电阻R20、电 阻R25、电容C10加到三极管VT3的B极 和C极。由于电容C10两端电压瞬间不 能突变,就给三极管VT3的B极提供一 定的偏置导通电压,三极管VT3导通, 其C极电位降低,三极管VT4的B极电位 降低而导通,+6V电压经过三极管VT4 的E、C极,电阻R18加到三极管VT7的 B极,三极管VT7导通,开始给遥控车 内电池组充电;同时,该电压经电阻R22给电容CH充电,充电指示灯LED1 亮。在电容CH充电时,又给三极管VT3 的B极提供了一定的偏压,从而加速了 三极管VT3、VT4、VT7的导通,随后电 容的充电电流越来越小,三极管VT3、 VT4、VT7相应进入截止状态,充电指 示灯LED1灭,表明给遥控车内电池组 充电结束。

该遥控接收电路主要以集成块IC2 (RX-2)为核心及其他元件组成,其 工作原理见图2所示。 当操作遥控器上的各功能键时, 所发出的高频信号经遥控车上的天线 接收后,由超再生接收电路解调出编 码控制脉冲信号,再经电阻R3、电 容C7耦合,送到接收集成块IC2的14 脚,经其内部放大处理后,从其相应 控制端输出控制信号,送到电机驱动 控制电路。电动机驱动电路都是采用 双端平衡方式,改变其两端工作电压 极性,就可控制电动机转动方向。当 输出的是前进信号时,集成块IC2的11 脚输出高电平控制信号,三极管VT8、 VT10、VT11随之导通,电动机M1正 转,遥控车前进。当输出后退,左右 转向控制信号时,用户可自已分析电路原理。

玩具遥控汽车做遥控开关电路图
比如要控制大些的家电,继电器J可换容量大一些,J1、J2触点电流也大一些。另外此电路图只用了原遥控汽车的前进后退挡,如果把上边的转向左右档RM、 LM也利用上,那时一个发射器在手,同时可控制两种家电了。把电路板和用电器插座装在一个小盒子里插上电源,把家电插在用电器插。
相关热词:#无线遥控
影响介电常数的因素有哪些?
时间:2026-04-22
关于电流互感器基础知识介绍
时间:2026-04-22
开关电源的工作原理及特性
时间:2026-04-22
绝缘栅双极型晶体管(IGBT)外形、等效结构与...
时间:2026-04-22
信噪比(SNR)的定义,如何计算信噪比
时间:2026-04-22
波特率是什么意思_怎样计算波特率
时间:2026-04-21
RS485基本知识介绍
时间:2026-04-18
什么是激光雷达?激光雷达的构成与分类
时间:2026-04-18
Excelpoint - 一文了解SiC MOS的应用
时间:2026-04-18
什么是磁电阻器?磁电阻特性及应用
时间:2026-04-18
基于逻辑门的构成解释如何完成任意逻辑的管...
时间:2026-03-08
彩灯电路
时间:2026-03-05
NE555的有趣电路设计分享
时间:2026-03-08
三相异步电动机原理
时间:2026-03-04
三相异步电动机的拆装详讲
时间:2026-03-04
从0学电路,万用表演示测量三极管方法
时间:2026-03-08
电动机单线远程正反转控制电路图
时间:2026-03-04
光耦在电子电路中作用、关键参数详解
时间:2026-03-08
H桥电机驱动电路解析
时间:2026-03-08
转角测量电路
时间:2026-03-05