首先要接收到遥控器发出的红外光信号,并将它放大,解调成脉冲信号。这个任务就交给红外接收头了。红外接收头型号繁多,外形各异。只要是解调频率是38kHz的脉冲型接收头都行。本人用的接收头型号为SFH506-38。为降低功耗,原来设想用双向可控硅作开关,后来考虑到假如用的是节能灯,可能关灯后会有灯管闪烁问题,权衡之下就用了继电器,型号是JQC-3,线圈电压l2V。单片机选AT89C2051。光耦是废手机充电器上拆的,型号为PC718。变压器次级电压12.5V,功率lW左右。

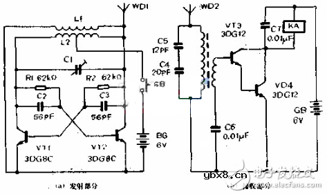
电灯遥控开关电路由发射和接收两部分组成,如图所示。图(a)为发射部分,它是一个发射机。晶体管VT1、VT2为-个自激多谐振荡器,其集电极负载不是电阻,而是电感线圈。当台上电源开关SB后,振荡电路工作,两管轮流导通与截止,电流断续通过线圈,经L1、L2互感,便有高频振荡信号直接从发射天线WD1辐射到空间。发射的工作波段,可通过选取电容C2、C3及电阻R1、R2的大小确定。调节电容c1,可改变振荡频率。

图(b)为接收部分,接收天线WD2收到空间电磁波后,通过谐振回路选出从发射的高频振荡信号,由于这一信号较强,加到晶体管VT3的基极使得VT3饱和导通,经三极管检波、VT3、VT4组成的复合管放大后,就有较大的电流通过晶体管、VT4的集电极,于是串接在VT4集电极上的继电器KA吸合。当继电器KA动作时,带动执行机构,控制了电灯的开和关。使用时,按一下发射机的按钮SB.固定在电灯开关上的接收机就工作,继电器衔铁吸合,带动棘轮转过一齿,电灯就由亮变灭或由灭变亮。
相关热词:#开关电路
影响介电常数的因素有哪些?
时间:2026-04-22
关于电流互感器基础知识介绍
时间:2026-04-22
开关电源的工作原理及特性
时间:2026-04-22
绝缘栅双极型晶体管(IGBT)外形、等效结构与...
时间:2026-04-22
信噪比(SNR)的定义,如何计算信噪比
时间:2026-04-22
波特率是什么意思_怎样计算波特率
时间:2026-04-21
RS485基本知识介绍
时间:2026-04-18
什么是激光雷达?激光雷达的构成与分类
时间:2026-04-18
Excelpoint - 一文了解SiC MOS的应用
时间:2026-04-18
什么是磁电阻器?磁电阻特性及应用
时间:2026-04-18
基于逻辑门的构成解释如何完成任意逻辑的管...
时间:2026-03-08
彩灯电路
时间:2026-03-05
NE555的有趣电路设计分享
时间:2026-03-08
三相异步电动机原理
时间:2026-03-04
三相异步电动机的拆装详讲
时间:2026-03-04
从0学电路,万用表演示测量三极管方法
时间:2026-03-08
电动机单线远程正反转控制电路图
时间:2026-03-04
光耦在电子电路中作用、关键参数详解
时间:2026-03-08
H桥电机驱动电路解析
时间:2026-03-08
转角测量电路
时间:2026-03-05