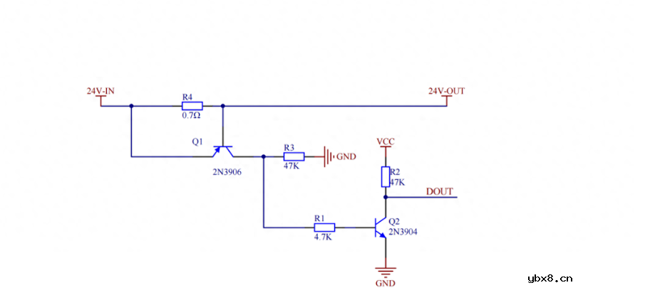
如何利用两个三极管构建出一种限流电路?
电子元件2026-03-09
限流功能电路的实现可以采取多种方案。其中采用过流保护芯片是一种很常见且非常有效的方法,它是能够在电流超过一定值时便会自动切断电源,来防止大的电流对后级电路造成损害。
采用TP.VST69T.PB901主板的一台长虹LD32U31...
时间:2026-03-09
联想G50-80型笔记本电脑不显示故障维修
时间:2026-03-09
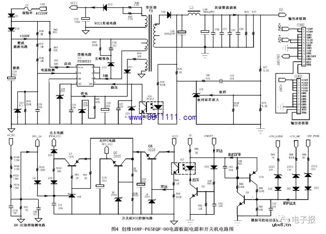
创维LED液晶彩电168P-P65EQF-00电源板原理与...
时间:2026-03-09
杀菌消毒紫外线光源和灯具应用指南
时间:2026-03-09
利用钮子拨动开关实现功放机快速切换
时间:2026-03-09
海尔LE32B310P液晶电视有声无图
时间:2026-03-09
自制垃圾满提醒智能垃圾桶
时间:2026-03-09
TCL王牌液晶彩电热机出现花屏的故障现象怎样...
时间:2026-03-09
海尔波轮洗衣机售后维修实例分享22例
时间:2026-03-09
视频解析神器,一键消灭各平台视频水印
时间:2026-03-09
使用过滤器电容器和诱导器来抑制受辐射的EM...
时间:2026-03-05
LED固晶机龙头直面“寒冬”
时间:2026-03-05
玻璃釉电容器的结构与特点
时间:2026-03-05
电容器入门教程
时间:2026-03-05
分析一个工作中常用的带有放大功能的高精度...
时间:2026-03-05
关于STM32WL LSE 添加反馈电阻后无法起振的...
时间:2026-03-05
压敏电阻爆裂的原因分析
时间:2026-03-05
暑期买元器件下单立减还送华为P30pro
时间:2026-03-05
电阻的标称阻值和允许偏差
时间:2026-03-05
石英灯电子变压器电路原理
时间:2026-03-06