石英灯电子变压器主要是在高频电子镇流器电路的基础上研制出来的一种灯用变压器电路。电子变压器就是开关稳压电源。实际上就是一种逆变器。主要由保护电路、桥式整流电路、振荡电路、隔离输出电路组成。它首先把交流电变为直流电。然后用电子元件组成一个振荡器直流电变为高频交流电。通过开关变压器输出所需要的电压然后二次整流供用电器使用。
a、采用进口半导体元件及特殊磁性材料,先进的smt工艺。
b、功率足,余量大,亮度饱和,性能卓越稳定,光色彩还原效果更佳。
c、外壳采用耐高温pc阻燃材料,安全可靠。
d、过载,过压,短路保护及自动恢复功能。
e、可现实初级调光功能,无频闪现象。
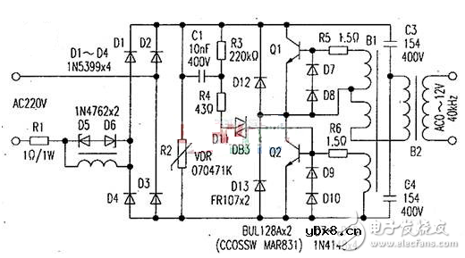
图1所示为“雷士”牌ET60E型电子变压器的普通型变压器电路,由供电、启动、振荡器、降压等几部分组成。市电经二极管D1―D4桥式整流和c3~c4串联滤波,各自在C3、C4上分别产生约130v直流电压,为主电路供电。此电源电路环节中的电阻R1及压敏电阻R6两元件.是为出现过流或者市电过压时提供保护作用。由C1、R2~R3、D11组成的是启动电路。市电经整流并滤波后对C1充电,通过R3使双向二极管D11达到转折电压时雪崩导通,为振荡电路中的Q1 b―e结提供一个窄脉冲,使Q1快速导通。这样,电容C4上所储电压就立即经高频降压变压器B2初级线圈和磁环互感器B1绕组,以及Q1 c―e结放电,放电电流经B1的耦合.即刻分别通过R4、R5后作用到Q1、Q2的b―e结,触发Q2导通,而Q1则由原导通变成截止。如此,电容C3上电压又通过Q2 c―e结对B2初级放电。B1上又感应产生脉冲并作用于Q1、Q2管,而使Q1、Q2管进入反复导通/截止,形成约40kHz的振荡。振荡电流通过B2在其次级上感应产生的12v低压.作为为12v卤素灯杯供电的电源电压。

图1
在振荡管Q1、Q2 b―e结上各接有D9-D10、D7-D8二极管.其作用是振荡工作中B1两绕组加至Q1、Q2管b―e结上产生的反峰脉冲提供释放路径,以此保护振荡管的安全。

图2
该型电子变压器可直接串接可控硅调光开关,实现对射灯的无级调光。图2为雷士牌具有该功能的代表性电子变压器电路。从图中可以看出.其上振荡电路部分与普通型电子变压器电路大体相同,只是两振荡管选用了电压、功率参数更大一些的型号管子。并且,在电路上两管的c、e极间又加接了保护二极管D12-D13,以减少工作中电路产生的负电压感应脉冲对Q1、Q2产生危害。但其真正有别于普通电路的方面,是在电路输人端所加入L1和D5-D6。L1是一只高频磁环上绕有线圈的电感器。由于电感属储能元件.靠其自感应电动势可阻滞在其上所加电能的突变。因一般可控硅调光器均为移相式调光电路,原理是靠电路上的阻容元件移相.控制可控硅的导通角,以获取对市电正弦波不同切角后的电压。来实现为负载调压供电。经此处理后的电压中,由于波形的畸变,又会作为诱因激发电路上寄生出很多谐波、杂波成分。若直接供于电子变压器,则极易使电路伴发非正常自激,造成电流骤增。从而损坏电路及元件。但当将电感器L1元件加入后,靠电感对瞬变越大而感抗亦愈大的相应阻滞作用,能在很大程度上将很多异化波形成分平抑。并且,反过来对调光器也不造成影响。这样,电子变压器正常工作输入的电压.随电路振荡在B2次级得到为灯杯提供可变的供电电压(可无级调至AC12V)。此外,附加元件中L1两端并接的D5、D6反向串联再并接于L1,当L1两端产生出过高自感电动势时,提供释放路径,并可依元件的参数设定,只保留电源处理需求中L1自感电压中合理值成分。若无D5-D6元件,则L1自感过高电压就会叠加在输入电压,很易造成调光电路及电子变压器电路元件击穿损坏。
影响介电常数的因素有哪些?
时间:2026-04-22
关于电流互感器基础知识介绍
时间:2026-04-22
开关电源的工作原理及特性
时间:2026-04-22
绝缘栅双极型晶体管(IGBT)外形、等效结构与...
时间:2026-04-22
信噪比(SNR)的定义,如何计算信噪比
时间:2026-04-22
波特率是什么意思_怎样计算波特率
时间:2026-04-21
RS485基本知识介绍
时间:2026-04-18
什么是激光雷达?激光雷达的构成与分类
时间:2026-04-18
Excelpoint - 一文了解SiC MOS的应用
时间:2026-04-18
什么是磁电阻器?磁电阻特性及应用
时间:2026-04-18
石英灯电子变压器电路原理
时间:2026-03-06
半导体光刻工艺 光刻—半导体电路的绘制
时间:2026-03-09
什么是室温超导?半导体时代将走向结束?芯...
时间:2026-03-09
什么是硅片或者晶圆?一文了解半导体硅晶圆
时间:2026-03-09
汽车芯片业应汲取的教训
时间:2026-03-09
电阻的原理和作用 电阻色环识别图 电路中电...
时间:2026-03-09
半导体行业之ICT技术简介
时间:2026-03-09
NVIDIA CPU+GPU超级芯片大升级!
时间:2026-03-09
北京理工大学实现了光导型向平面光伏型量子...
时间:2026-03-09
HTCC:半导体封装的理想方式
时间:2026-03-06