什么是硅片或者晶圆?
硅片,英文名字为Wafer,也叫晶圆,是高纯度结晶硅的薄片。硅晶圆作为芯片的基板,在制造电子电路中特别有用。硅作为整个宇宙中最常见的元素排名第七,也是地球上第二常见的元素。一些常见的含硅材料包括沙子、石英等。硅是砖、水泥和玻璃等建筑材料的主要元素之一。
硅目前是半导体技术领域中使用最广泛的半导体。 虽然硅芯片可能看起来像金属,但它们并不完全是金属。由于原子间容易移动的“自由电子”,金属是电的良导体,电就是电子的运动。另一方面,纯硅晶体几乎是绝缘体;允许很少的电流通过它。
然而,通过给硅片掺杂可以改变硅片的导电能力。 掺杂是将少量杂质混入硅晶体以改变其行为并将其集成到导体中。这些用于掺杂的杂质称为掺杂剂。 硅本身不能很好地导电;但是,它可以精确地掺杂以将电阻率控制到精确的水平。在芯片制造过程中添加硅掺杂剂,例如氮、铟、铝、镓和硼。
因此,要使非导电硅形成半导体,硅必须变成晶圆。 硅晶圆有多种形状和尺寸,具体取决于它们的用途。晶圆从2英寸到12英寸都有,常见的是6英寸、8英寸和12英寸。它们是集成电路中的关键材料,集成电路由多个旨在执行特定任务的晶体管组成。
硅是一种具有抛光镜面表面的扁平圆盘,它无处不在,几乎在每个电子设备中都有它的身影。它是制造半导体的常用材料,硅表面光滑,提高了纯度,适用于半导体器件。硅片制造方法是 Vertical Bridgeman 和 Czochralski 拉法。

无掺杂硅片
掺杂硅片
未掺杂硅晶片,也称为本征或浮区 (FZ),其中没有任何掺杂剂。它们由严格的纯晶体硅制成。这种硅片被公认为理想的半导体。
掺杂硅片是在形成过程中向硅晶体中引入掺杂剂(某种杂质)而形成的。当硼被添加到混合物中时,就产生了 P 型掺杂硅晶片。P 型硅片有许多带正电的空穴。为了生产 N 型掺杂硅晶片,将添加磷、砷或锑等元素。N型硅片中有一个带负电的电子。晶圆中发现的掺杂剂数量将确定它是退化的还是外来的。
简并意味着其中有更高浓度的掺杂剂,而外在意味着它有很少或中等的掺杂剂。 如前所述,硅晶圆的主要用途是在集成电路 ( IC ) 中,因为它构成了 IC 的关键组件。IC 是协同工作以执行特定任务的电子元件的集合。尽管随着时间的推移对不同的半导体进行了测试,但硅已被证明是更稳定的选择。
硅晶圆用于世界各地的各种小工具。它的应用跨越不同类型的行业。以下是硅晶片用例的详细信息:
半导体有不同的形式和形状,是各种电子设备的基石。这些包括晶体管、二极管和集成电路。它们是使用硅晶片制造的,因此具有紧凑性和效率。由于它们能够处理各种电压或电流,它们被用于光学传感器、功率设备,甚至激光器。
硅晶圆被广泛应用于电子和计算领域,是数字时代的推动者。RAM 芯片是一种集成电路,由硅晶圆制成。这使得硅晶圆在计算行业中占有重要地位。
此外,硅晶圆通常用于制造许多设备,如智能手机、汽车电子产品、家用电器和无人机技术。实际上,任何电子电路设备都有硅晶圆的高级用例。新的制造技术和自动化流程使它们更加有效和高效。 对于光学分级,抛光硅晶片通常是专门制造的。
硅晶圆是反射光学和红外 (IR) 应用中理想的经济材料。Floating Zone 或 CZ 制造方法用于制造用于光学器件的硅晶圆。
这是因为这些方法产生的缺陷更少并且比其他方法更高。在全世界的微光学和光纤设备中都有使用。一个明显的例子是由相机中使用的互补金属氧化物半导体 (CMOS) 制成的图像传感器 (CIS)。
太阳能电池需要硅晶片来提高效率并吸收更多的阳光。经常使用非晶硅、单晶硅和碲化镉等材料。Floating Zone 方法等制造工艺可将太阳能电池效率提高近 25%。就像微芯片一样,太阳能电池也遵循类似的制造过程。太阳能电池所需的纯度和质量水平不像用于计算和其他电子产品那样苛刻。
由于其优越的性能和品质,硅片自问世以来就被广泛应用于航空领域。硅晶片在航空工业中经常用作覆盖和粘合材料,并用于保护和隔离精密工具免受极端温度的影响。几十年来,由于其广泛的使用和耐高温性,它一直是一个不错且值得信赖的选择。
有机硅是该行业中最常用的材料。在长链氧以及硅成分上形成的具有化学凝聚力的聚合物构成了其中的大部分。硅晶圆对飞机原始设备制造 (OEM) 以及维修、维护和大修非常有帮助。飞机由于频繁使用而磨损,需要更换。
硅晶片几乎用于人类生活的每一个元素和技术的进步。由于其相对于其他半导体材料的稳定性,硅晶片是技术领域中使用最广泛的材料。与其他金属物质相比,它们不仅提供了更好的选择,而且在地球上也随处可见。
正是由于对硅、碳化硅 (SiC)、锗、砷化物和镓等半导体材料的开发和研究,技术进步才有可能达到如此巨大的水平。多亏了由硅晶片驱动的 IC 的发明,科学家和发明家已经利用它来将大型笨重的机器简化为易于随身携带的手持设备。这已成为大多数制造业领域的广泛创新变革。
审核编辑:刘清
简单的上色装置
时间:2026-04-26
液晶屏对比度温度补偿
时间:2026-04-26
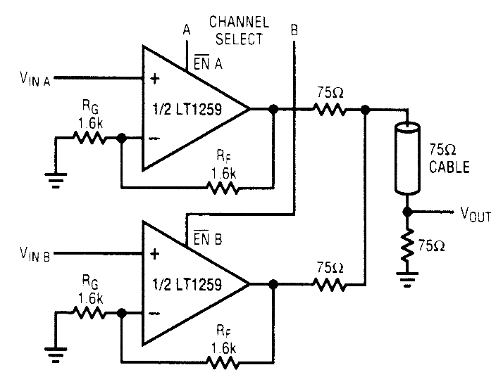
双输入视频多路复用的电缆驱动器
时间:2026-04-26
带有75Ω负载的抗阻匹配线路驱动器
时间:2026-04-26
伺服测试驱动电路
时间:2026-04-26
睡眠模式电路
时间:2026-04-26
索尼万花筒
时间:2026-04-26
业余无线电使用的语音标识符
时间:2026-04-26
声乐表演者电路
时间:2026-04-26
ISD 100A的录制/回放电路
时间:2026-04-26
NVIDIA CPU+GPU超级芯片大升级!
时间:2026-03-09
什么是室温超导?半导体时代将走向结束?芯...
时间:2026-03-09
石英灯电子变压器电路原理
时间:2026-03-06
电阻的原理和作用 电阻色环识别图 电路中电...
时间:2026-03-09
半导体光刻工艺 光刻—半导体电路的绘制
时间:2026-03-09
什么是硅片或者晶圆?一文了解半导体硅晶圆
时间:2026-03-09
汽车芯片业应汲取的教训
时间:2026-03-09
半导体行业之ICT技术简介
时间:2026-03-09
适用于DCM、QR的同步整流ic U7710SG介绍
时间:2026-03-09
北京理工大学实现了光导型向平面光伏型量子...
时间:2026-03-09