在工厂自动化控制领域,模拟信号的传输常见电流信号4-20mA,常见电压信号0-10V,0 5V,-10V +10V,-5V~-5V。
一、为什么数据传输需要电流信号?
首先电流源内阻趋近无穷,因此在长距离传输的场合下(100m以内,大于100m采用数字信号RS485),传输电流信号导线阻抗可以对输出信号精度的一影响微乎其微。而工业环境有很多大功率的机器运行,其产生的电磁干扰功率小,电压可达几V,电流却只有几nA,因此面对长距离有电磁干扰的场合采用电流信号传输数据再适合不过了。在接收端,再把4~20mA转为电压信号进行后续的控制。
二、为什么电流信号是4~20mA呢?
电流最大量程20mA的选择从安全性,实用性,功耗和成本考虑因素。安全火花仪表(防爆)只能使用低电压和低电流;20mA电流不会引燃瓦斯,另外是功耗和成本等因素。
4-20MA变送器大多是双线制。

双线系统是电源和负载串联连接,电流环路传递电流信号和电流偏置信号。如果没有静态工作电流,变送器电路将无法工作,信号启动电流为4mADC是变送器的静态工作电流。同时,仪器的电气零点为4mADC,有助于识别电源故障和断开等故障。
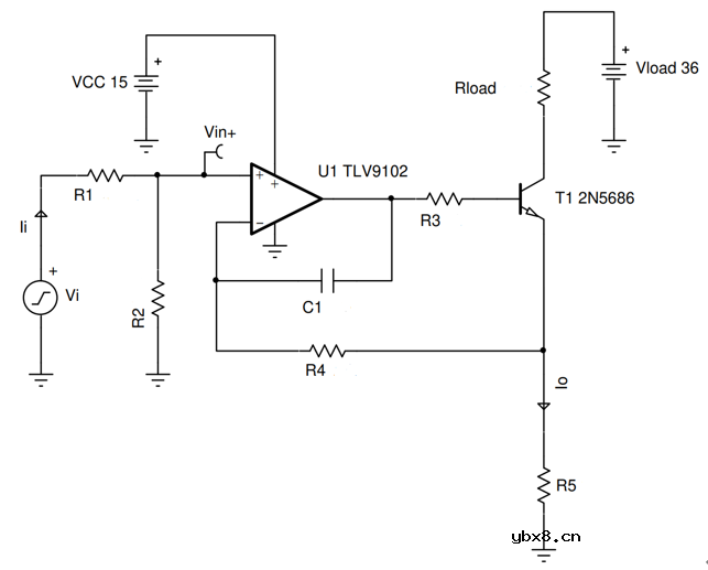
三、怎么才能得到4~20mA信号?
除了之前介绍过的高边VI转换电路,接下来介绍另外一种经典的OPA+BJT(MOS也可以)的VI转换电路。
设计指标:输入010V/200uA; 输出420mA; OPA 15V单电源供电。

010V转换420mA思路:先将010V偏置到212V(电路图不包括偏置电路),再分压到833mV到5V。
其中运放可以实现阻抗匹配,抑制共模干扰(看运放的CMRR),输入电压经过R1,R2分压之后给到R5,因此输出电流符合以下公式:

1.R5:限制功耗100mW, IN-(max)=5V at Io(max)=20mA
R5= IN-(max)/ Io(max)=5V/20mA=250Ω
2.R1,R2:
IN-(max)=IN+(max)=Iimax×R2=5V
R2=IN-(max)/ I Iimax =5V/200uA=25kΩ(标称值24.7 kΩ~24.9 kΩ)
IN+(max)=Vi(max) ×[R2/(R1+R2)] ,R1取34.8 kΩ。
3.运放补偿设计:R3/R4/C1
第一和第二阶段都需要补偿组件,以确保适当的设计稳定性。运放输出驱动容性负载容易产生输出震荡,本补偿之后的电路结构是经典的运放双反馈回路,具体可以参考如下运算放大器双反馈回路设计。
电场激活原位掺杂平面光伏型胶体量子点红外...
时间:2026-03-09
什么是硅片或者晶圆?一文了解半导体硅晶圆
时间:2026-03-09
集成电路的几纳米代表了什么?
时间:2026-03-09
金刚石基GaN问世 化合物半导体行业进入第三...
时间:2026-03-09
实用模拟电路小常识浅析
时间:2026-03-09
寄存器是什么?怎么操作寄存器点亮LED灯?
时间:2026-03-09
一文详解MOS管驱动电路拓扑的设计
时间:2026-03-09
汽车芯片业应汲取的教训
时间:2026-03-09
半导体光刻工艺 光刻—半导体电路的绘制
时间:2026-03-09
电阻的原理和作用 电阻色环识别图 电路中电...
时间:2026-03-09
使用过滤器电容器和诱导器来抑制受辐射的EM...
时间:2026-03-05
LED固晶机龙头直面“寒冬”
时间:2026-03-05
玻璃釉电容器的结构与特点
时间:2026-03-05
电容器入门教程
时间:2026-03-05
分析一个工作中常用的带有放大功能的高精度...
时间:2026-03-05
关于STM32WL LSE 添加反馈电阻后无法起振的...
时间:2026-03-05
绝缘电阻表的选用及使用注意事项
时间:2026-03-05
压敏电阻爆裂的原因分析
时间:2026-03-05
暑期买元器件下单立减还送华为P30pro
时间:2026-03-05
电阻的标称阻值和允许偏差
时间:2026-03-05