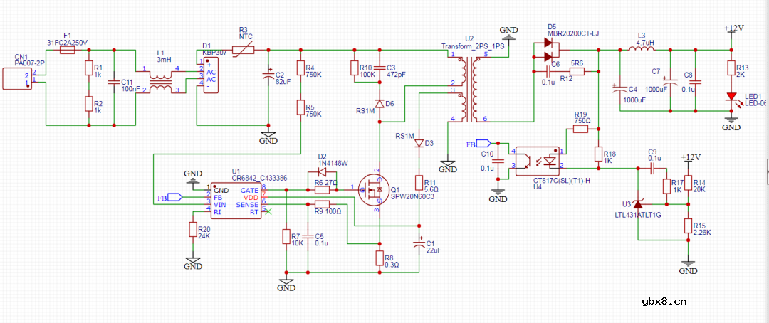
最近在某宝买了一个AC-DC 开关电源,向他要一个原理图,想着哪里坏了可以自己修一修,结果说没有。这我怎么能忍??于是自己就结合网上资料和板子的丝印画出了他的原理图。
最近在某宝买了一个AC-DC 开关电源,向他要一个原理图,想着哪里坏了可以自己修一修,结果说没有。这我怎么能忍??于是自己就结合网上资料和板子的丝印画出了他的原理图。


原理图如下:

开关电源基础知识
开关
电源是利用现代电子电力技术,控制开关管开通和关断的时间比率。维持稳定输出电压的一种电源。开关电源一般由脉冲宽度调制(PWM) 控制 IC 和
MOSFET构成。
开关电源的类型
线性稳压器
所谓线性稳压器,也就是我们所说的
LDO,一般有这两个特点:
传输元件工作再线性区,它没有开关的跳变。
仅限于降压转换。
开关稳压器
传输器件开关(场效应管),在每个周期完全接通和完全切断的状态。
里面至少包括一个电能储能的元件,如电感或电容。
多种拓扑(降压,升压,降压-升压)。
我们知道,所有的能量都不会凭空消失,损耗的能量最终都会以热的形式传递出去,这样,电路中就需要增加更大的散热片。结果电源的体积就会变大,并且整机的效率也很低。 如果在开关模式的开关电源,不仅可以提高效率,还可以降低热管理。
什么是开关稳压器?

开关稳压器,实现稳压,就需要
控制系统(负反馈),从自动控制理论中我们知道,当电压上升时,通过负反馈把他降低,当电压下降时,就把它升上去。这样就形成了一个控制的环路,如PWM(脉宽控制),PFM(频率控制)等。
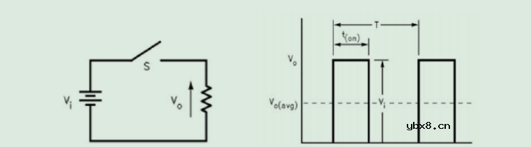
脉宽调制方式(PWM) 周期性的改变开关的导通与关断时间的简单方法

占空比:开通的时间 Ton 与开关周期 T 的比值,Ton(开通时间) + Toff(关断时间) = T(开关周期)。占空比 D = Ton / T 。
但是,我们不能采用一个脉冲输出,需要一种实现能量流动平稳化的方法。通过很多的脉冲,高频的切换,将再开关接通期间存储能量,而在开关切断时提供能量的方法,从而实现平稳。
电子行业中,两种储能元件

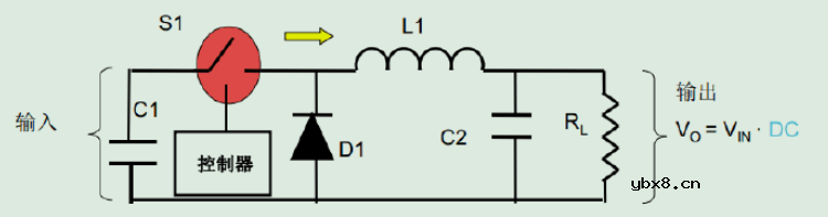
实例,简化的降压开关电源

如图,是一个简化的降压开关电源,为了方便
电路分析,先不加入反馈控制部分。
状态1:当 S1 闭合时,输入的能量从C1 ,通过S1 -->
电感器L1 -->
电容器C2 --> 负载RL供电,此时,电感器L1同时也在 储存能量,可以得到 加载L1上的电压为 :Vin - V0 = L*di/dton。
状态2:当 S2 关断时,由于电感储存能量,( 电感阻碍
电流的变化,与电流的方向一致,变化时,将电感理解为一个电压源,该电压源输出的电流与原来的一致。)因此,从电感器L1储存的能量 --> 电容器C2 --> 负载RL -->
二极管D1。此时可得式子:L*di/dtoff = V0。 最后我们得出 V0/Vin = D
各个器件的作用:
1、电容C1 : 用于使输入电压平稳。
2、电容C2:负责输出电压平稳。
3、钳位二极管:在开关开路时,为电感器提供一条电流通路。
4、电感器 L1:用于存储即将传送置负载的能量。
反激式变换器
反激式变换器是由 Buck-Boost 变换器推演而来,将电感变换一个隔离变压器,就可以得到下图的反激式变换器。

反激的重要波形

当开关管开通,电感的电流上升,可以看出,它的电流图形和 BUCK-BOOSK的图形是非常相似的,它的区别就是一个原副边的匝数比,这里也可以看做变压器就是一个电感的作用。
单端反激式开关电源
单端反激式开关电源如图所示,电路中所谓的单端是指高频变化器的磁芯仅工作在磁滞回线的一侧。所谓的反激,是指开关管导通时,高频变压器T初级绕组的感应电压为上正下负,
整流二极管D1处于截止状态,再初级绕组中存储能量。当开关管截止时,变压器T初级绕组中存储的能量,通过次级绕组激VD1整流和电容C滤波后向负载输出。

单端反激式开关电源是一种成本最低的
电源电路,输出功率为20-100W,可以同时输出不同的电压,且有较好的电压调整率。唯一的缺点是输出的纹波电压较大,外特性差,适用于相对固定的负载。 单端反激式开关电源使用的开关管VT1承受的最大反向电压是电路工作电压值的两倍,工作频率在20-200kHz之间。
原理框图

原理解析 EMI电路(瞬态滤波电路)
市电接入PC开关电源后,首先进入的就是瞬态滤波电路。 所谓的 EMI 就是电磁干扰,通常采用共模
滤波器,其中包括共模电容,不平衡变压器或者
共模电感。
共模电容将两个输入线的共摸电流旁路到大地,共摸电感呈现一个平衡阻抗,也就是说,电源线和地线中阻抗相等,这个阻抗对共模噪声呈现阻抗特性。 共模滤波器的作用是消除开关电源特有的"开关干扰",以保证设备自身和电网中的其他设备免除干扰。

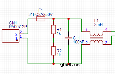
原理图:

F1 : 保险管,电流过大时,
保护电路。 R1 R2 : 放电
电阻,给这部分滤波放电,使用多个电阻是为了分散承受放电的功率。 C11 : X电容,对差模干扰起滤波作用,也就是输入的两端。 L1 : 共模电感,衰减共模电流。 整流滤波电路

交流电,经过
整流桥整流后,经过C2滤波后得到较为纯净的直流电压。若C2容量变小,输出的交流纹波将增大。
电容充放电图:

NTC 热敏电阻:在电路的输入端串联一个负温度系数的热敏电阻增加线路的阻抗,这样可以有效的抑制开机时产生的浪涌电压形成的浪涌电流。
当电路进入稳态工作时,由于线路中持续工作电流引发 NTC 发热,使得
电阻器的电阻值变得很小,对线路造成的影响可以完全忽略。
芯片启动电路
CR6842具有2中启动方式:
(1) 传统启动方式:使用VDD作启动引脚时,芯片支持整流前启动与整流滤波后启动,启动电路如下:

(2) 具有OCP补偿功能的启动方式:使用3脚VIN作为启动引脚时芯片具有OCP补偿功能,但仅支持从整流滤波后启动的方式,如下所示:

原理解析: OCP补偿功能的启动,

左侧,当系统的输入电压发送变化时,通过启动电阻流经Vin端的电流也会发生变化,芯片通过检测该
端口变化值来自动实现补偿,使系统达到恒定功率输出的目的。
右侧,当电源上电开机时,通过启动电阻R11给 VDD端的电容C1 充电,直到VDD端口电压达到芯片的启动电压 Vth(ON) (典型值 16.5V)时,芯片才被激活并且驱动整个电源系统正常工作。
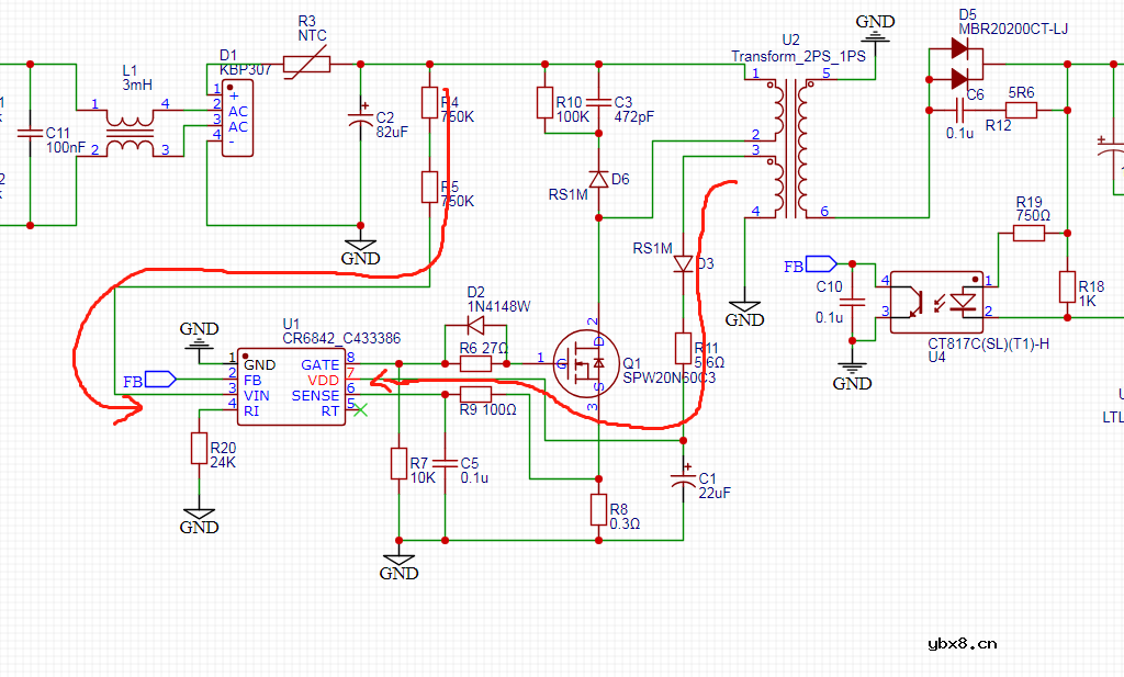
开关ON通路与
电流检测(限流保护)

开关电源ON的通路,其中R8为工作电流检测电阻。 R9 与 C5 构成R-C网络,避免由于Sense 端的电流反馈
信号前沿噪声干扰持续时间超过芯片内置的前沿消隐(LEB)时间导致系统性能异常。
推荐R-C网络的取值:R<680Ω ,C < 1000pF。
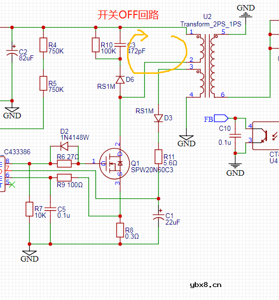
开关OFF通路

能量不可能凭空消失,因此需要一个回路来释放电感存储的能量,开关OFF时,通过二极管D6 电阻R10 释放能量,此处的电容与电阻并联,为了避免开关管的高频信号影响直流分量信号,起滤波作用。

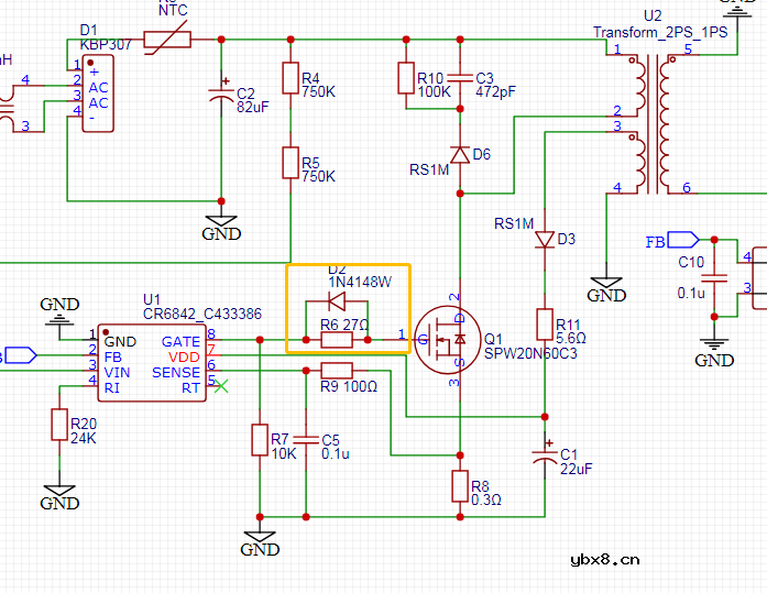
加速关断驱动

MOS管一般都是慢开快关。在关断瞬间
驱动电路能提供一个尽可能低阻抗的通路供MOSFET栅源极间电容电压快速泄放,保证开关管能快速关断。
为使栅源极间电容电压的快速泄放,常在驱动电阻上并联一个电阻和一个二极管,如上图所示,其中D1常用的是快恢复二极管。这使关断时间减小,同时减小关断时的损耗。Rg2是防止关断的时电流过大,把电源IC给烧掉。
开关管工作频率
CR6842 允许设计者依据系统的使用环境自行调制系统的工作频率,CR6842的典型工作频率为65KHZ,其应用电路如下:

如上,我们设置的工作频率为 fpwm = 1742 / 24 = 72.58KHZ。
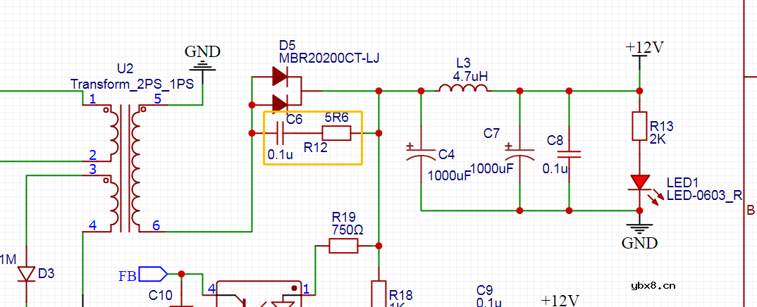
同步整流滤波电路

D5 为整流二极管,保证单向导通。
C6 与 R12 串联组成吸收回路与二极管并联,其作用是抑制方向峰值电压(削弱尖峰)对二极管的造成耐压不足引起损坏。 也就是我们所说的缓冲电路:

L3 为续流电感,避免负载电流的突变,起到平滑电流作用。 电容 C4 C7 C8 为输出滤波。
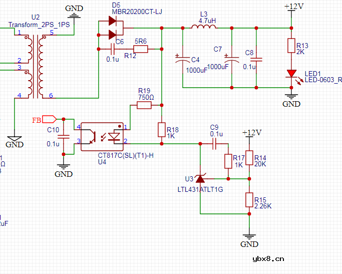
光耦和TL431联合用在开关电源中的电压反馈电路

TL431
工作原理如下: 上图中的431不是用于稳压,而是用作一个电压门限开关,它与R14,R15一起检测+12V电压的变化,当+12V电压升高时,431的K极和A极短接,然后将光耦发光二极管的阴极接地,光耦导通,
电源芯片(TMG0165)的第一管脚(FB)被拉低,芯片便调整输出占空比,使+12V电压降低。当+12V降低时,光耦不导通,电源芯片 FB 端为高电平,调整输出占空比,使+12V升高。
TL431 原理框图:

TL431 用作稳压电路时,典型电路如下:

当输入电压变化时,431会将变化的电压通过电流的作用转化到输入端的电阻上,其过程为:当输入端电压升高时,431的 K 极与 A 极之间的三极管 CE极电流增大,即 Ik电流变大(而 R1 和 R2 上的电流不变)输入端的电阻压降升高,从而保证 VKa 不变。当输入端电压降低时,431 的 K极和 A极 之间的三极管 CE极电流减少,即 Ik电流减少(而 R1 和 R2 上的电流不变),输入端的电阻压降减少,从而保证 VKa 不变。
审核编辑:刘清