海信LED液晶彩电采用型号为RSAG7.820.5338电源板,为开关电源与背光灯二合一板,开关电源电路采用NCP1251集成电路,LED背光灯振荡驱动电路采用MAP3201。应用于海信LED32K30JD、LED32K20JD、LED32EC260JD、LED42K20JD、LED39K20D、LED42EC260JD等LED液晶彩电中。
海信RSAG7.820.5338二合一板有两种,一种应用于大屏幕LED彩电中,开关电源中设有PFC电路;另一种应用于小屏幕LED彩电中,PFC电路未安装。本文介绍维修中遇到的应用于小屏幕LED彩电的RSAG7.820.5338二合一板,其实物图解和工作原理见图1所示,电路组成方框图和信号流程见图2所示。
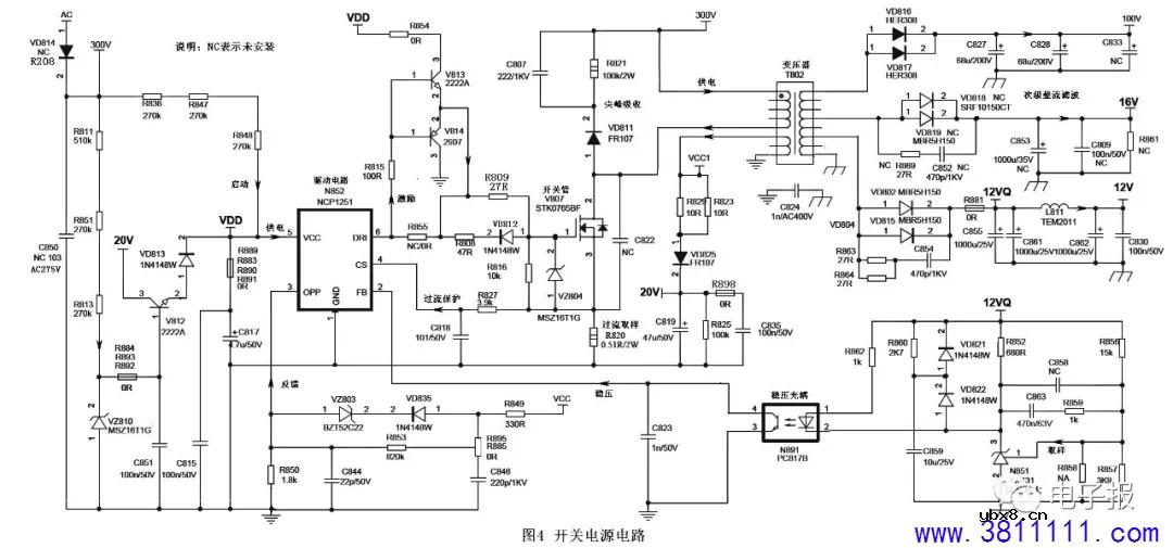
一.电源电路原理与维修
海信RSAG7.820.5338电源板中的开关电源电路见图3和图4所示,由抗干扰和市电整流滤波电路、开关电源电路组成,其工作原理见图1所示。AC220V市电经过抗干扰电路滤除干扰脉冲后,经过全桥整流,产生+300V直流电压,为开关电源供电,经开关电源变换后,产生100V和12V电压,为背光灯驱动电路和主板供电。
海信RSAG7.820.5338电源板中的开关电源电路发生故障,主要引发开机三无、黑屏幕故障,可通过观察待机指示灯是否点亮,测量关键的电压的方法进行维修。测量电源板与主板之间的连接器引脚电压,可快速判断开关电源输出电压是否正常,主板送来的开关机、点灯、亮度调整电压是否正常。 保险丝熔断:首先测量电源板是否有12V电压输出,无12电压,则测量保险丝F801是否熔断,如果已经熔断,说明开关电源存在严重短路故障,重点排除电源板的抗干扰电路电容器、市电整流滤波电路整流管、滤波电容、电源开关管V807短路漏电故障。如果电源开关管V807击穿,应注意检测其尖峰吸收电路是否发生开路故障,S极电流取样电阻是否连带烧断,避免再次击穿开关管。 保险丝未断:如果保险丝F801未断,电源无12V和100V电压输出,基本可以确定是电源电路出问题。首先测量大滤波电容C828两端的+300V供电,无+300V供电,排除抗干扰电路和市电整流滤波电路开路故障;二是检查N862的5脚启动和VCC供电是否正常,无启动电压检查5脚外部的R836、R847、R848组成的启动电路;启动电压正常,再检查以N862为核心的振荡驱动电路和开关管V807。
例1:开机三无,指示灯不亮。 分析与检修:遇到测量电源板与主板连接器电压,发现100V仅为2V左右,12V电压为4~6V抖动。测量市电整流滤波后大滤波电容C828两端电压为+300V正常,测量开关电源驱动电路N862的5脚启动电压正常,判断开关电源启动正常,输出电压过低,可能是负载短路或整流滤波电路短路造成的。检查变压器次级的整流滤波电路,测量100V滤波电容两端电阻接近0Ω,但拆下100V滤波电容C828测量正常,拆下100V整流管VD816测量,发现击穿短路了,造成开关电源负载电流剧增,输出电压降低。更换VD816后,故障排除。 (未完待续,下期将讲述背光灯电路工作原理) |
相关热词:#液晶维修
电场激活原位掺杂平面光伏型胶体量子点红外...
时间:2026-03-09
什么是硅片或者晶圆?一文了解半导体硅晶圆
时间:2026-03-09
集成电路的几纳米代表了什么?
时间:2026-03-09
金刚石基GaN问世 化合物半导体行业进入第三...
时间:2026-03-09
实用模拟电路小常识浅析
时间:2026-03-09
寄存器是什么?怎么操作寄存器点亮LED灯?
时间:2026-03-09
一文详解MOS管驱动电路拓扑的设计
时间:2026-03-09
汽车芯片业应汲取的教训
时间:2026-03-09
半导体光刻工艺 光刻—半导体电路的绘制
时间:2026-03-09
电阻的原理和作用 电阻色环识别图 电路中电...
时间:2026-03-09
豆浆机更换电机全过程
时间:2026-03-09
电信 IPTV 常见故障排除方法与检修实例 (三...
时间:2026-03-08
三相电的相序 怎样才能分辨ABC
时间:2026-03-09
格兰仕G90F25CN3LV-Q6(GO)变频 微波炉,按启...
时间:2026-03-09
九阳电压力锅维修过程
时间:2026-03-09
《洗衣机维修从入门到精通》电子书PPT之三
时间:2026-03-09
别等到连技术工人都没了,但技术工人的待遇...
时间:2026-03-09
互感器、电能表的接线示意图及原理解说为干...
时间:2026-03-09
电气电工专业就业前景,如果再给你一次机会...
时间:2026-03-09
电工师傅你知道变送器标准信号是多少吗?百...
时间:2026-03-09