创维液晶彩电168P-R8F054-00电源维修图解 刨维168P-R8F054-00板是55英寸OLED屏专用电源组件,如在电视55R8(9R65机芯)、55S9D(9R60 机芯)上配用。主要IC有:TEA18363T(U6),与外部电路一起构成5VSB电压形成电路;NCP1612(U5),与外部电路一起构成PFC校正电路;FSFR1700XSL,用来产生12V、24V两路主电源电压,供整机所有电路工作;FAN7631(Ul),与外部电路一起构成EVDD(24V)电压形成电路,为OLED屏供电。整个电源组件电压流程如图1所示。
PFC校正块NCP1612(U5)各脚功能介绍:①脚FOVP为PFC过压、欠压检测端,外接R108、R117、R127等分压电阻,此脚电压达2.67V时,启动过压保护;若为1.9V时,将启动欠压保护。②脚FB为PFC误差检测端,外接由R107、R112、R129等分压电阻,PFC波动电压经分压电阻后接入内电路控制⑧脚输出驱动脉宽来实现PFC储能变压器L1建立的电压,实现PFC稳定。②脚工作电压通常为2.5V。③脚VCTRL误差放大器输出端,用于调节整个回路的带宽,外接RC网络元件,它与②脚电压成反比关系,在0.5V~4.5V间变化。④脚VSEN为交流220V经D19、D20半波整流后,再经R109、R114、R125等分压电阻后送入IC,此脚功能用于检测AC掉电。④脚正常工作电压为1.0V以上,若低于0.9V,IC停止输出驱动。⑤脚FFCTRL频率补偿控制,外接RC元件。⑥脚CS/ZCD过零检测,又是功率管过流检测端,此脚电压达0.5V时,判定过流。双开关管Q9、Q10源极电流经RCS1(51mΩ)建立检测电压并经R123接入⑥脚。同时PFC储能电感L1的①~②绕组感应过零电压经R120也接入⑥脚。⑧脚驱动输出后,先经Q11、Q12推动,再接入Q9、Q10双开关管的栅极。⑨脚供电,此脚电压达10.5V启动工作,正常时为17V。低于9V,IC将停止工作。➊脚PFCOK,PFC电路正常状态指示,通过R115接VCC供电端。当电路处于过压等故障时,此脚通过内电路拉到地端,呈低电平状态。相关电路见图2
PFC电压异常:1.查U5⑨脚17V供电。此电压来自5V_SB开关电源中变压器T1初级第二绕组,其感应信号经D27、CE27整流滤波后,再在二次开机信号控制PC5、Q15后得到的,见图3。2.测脚PFCOK电压应为高电平,若为0V,分别查①、②、④脚检测电路中分压电阻,这些元件常引起PFC电路时正常,时不正常。10脚检测信号还送入图3所示的Q17b极,控制Q17的开关动作,通过Q17控制Q14,将供PFC校正电路的供电PFCVCC通过Q14得到MBVCC给主开关电源(形成12V、24V)IC1供电,实现PFC电路正常工作后主电源才进入工作状态。3.查⑥脚过零检测通道元件。
5V_SB电压的形成:此电压供主板控制系统优先工作。此电压由TEA18363T(U6).Q13、T1等组成的电路来产生。先看U6各脚功能:①脚供电,启动供电由⑧脚AC220V电压经D19、D20双相整流,并经R132、R133、R139等电阻降压后,通过⑧脚内部电路给①脚外电容CE28充电,当电压达14.8V时,IC启动工作,然后由T1初级第二绕组的感应信号经D30、CE29整流产生供给①脚。③脚为驱动输出端,控制Q13开关动作,T1建立能量,且在T1次级经整流后得到5VSB,同时在TI初级产生VCC1电压供PFC和主电源等工作。④脚为Q13工作电源检测端.⑤脚过功率、过压检测,通过对图4中STBVCC电压检测,判定电路是否过压。⑥脚为5V稳压控制信号输入端,接PC4、U7等稳压元件。
进线网络:设计有防EMI干扰的电感线圈LX3~LX1和交流电容CX2、CY5、CY6、CX1,以及交流电容放电电阻RX1~RX6,这些都是安全元件,不可乱代。另外,电路中的RV3为过压保护元件、RT3和RT2为开机抗浪涌电阻,防止开机瞬间大电流冲击电源元件,但随开机时间增长温度上升,阻抗减少,对电源功耗几乎为0。
整机OVP检测及整机不开机故障:图3中PC5初级端标注的OVP,它与Q18、Q20相连接。整个电源产生的12V、24V和屏工作所需的EVDD之一过压时,击穿相应的ZD24~ZD26,触发Q18、Q20饱和后,将PC5初级电压拉低使之截止,从而使PFC、主电源及屏供电电路全停止供电而出现整机自动关机或不开机故障。故指示灯亮,整机不工作时,可断开Q18、Q20判定。
整机不工作A:1.观察电源保险管,此电源有四只保险管,F3是整个电源保险管,F2是主电源IC1连接的保险管,F4是5VSB电路U6电路的保险管,F1是屏供电电路U1组成电路中的保险管。故整机不工作时,需分别检查这几只保险管,当其对应的电路故障排除后,方可通电作进一步故障排查。2.测试300V电压正常,测5V-SB为0V,则查U6、T1组成的电路,见图4,主查⑧脚、①脚供电(低于11V便停止工作)及⑥脚稳压电路和T1初级两整流滤波元件D27、D30等支路元件。3.查开关管Q13等相关的电路。
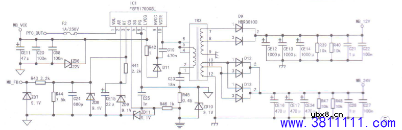
主电源电路(12V、24V形成):图5是由IC1(FSFR1700XSL)、TR3组成的主开关电源部分电路图,此电路产生的12V和24V供主板相关电路工作。①脚PFC电压经F2接入,故电源板中F3、F2损坏,而F1、F4完好时,要查IC1组成的电路。②脚软启动端。③脚稳压控制端,连接PC2、U3组成的12V、24V稳压控制电路。12V、24V不稳定时查此部分电路。④脚过流检测端。若R45严重损坏,通常IC1、F2损坏,甚至F3也损坏。⑦脚供电,同时也是给低边驱动管供电,此电压来自图3的Q14c极输出。 同时此电压通过D11去⑨脚,给IC内高边栅驱动电路供电,在TR3、C23及IC1组成的LLC半桥功率转换工作后0脚浮地电压抬高,同时经自举电容C19也使⑨脚电压抬高至200V以上。
整机不工作B:测电源输往主板5V正常,12V、24V为0V,测PFC电压为300V,测U5⑨脚电压17V正常,检查U5外部 元件未发现问题,然后将U5①脚PFC过压检测电阻取下,清理电路板,重新焊接后故障排除。 面板灯亮,但不开机,且测12V、24V均为0V时:1.检测PFC电压若不正常,检查PFC电路及过压检测电路Q18、Q20相 关电路。2.PFC电压正常后,检测TR3次级的整流管D9、D12、D13应无故障。3.确认U6、T1组成的5VSB正常后,测IC1⑨、10脚电压是否达200V以上,若不正常表明IC1、TR3组成的LLC半桥功率转换电路没工作,查IC1①脚PFC(380V以上)、⑦脚供电,替换LLC振荡电容C23、查自举电容C19和二极管D11及替换IC1等。4.查F2、R45过流检测电阻均损坏,替换IC1、R45、F2等排除故障。5.查③脚稳压电路中元件,ZD7、ZD8及PC2、U3等稳压电路中元件。
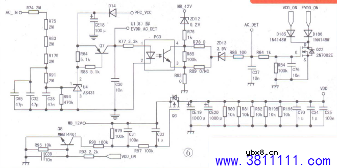
供屏VDD电压的产生和黑屏故障分析:图6是VDD电压控制电路。图5产生的12V电压经Q6得到VDD供屏组件工作。此电压受主板送出的VDD_ON信号(高电平)启动控制。同时VDDON信号受电网220V电压掉电电路影响。正常工作时,图6中的U4、Q7、PC3均处于饱和导通工作状态,此时主电源产生的12V经降压管ZD12后不能通过ZD13,故Q22工作在截止状态。VDDON信号正常控制Q8,Q6处便有正常的VDD电压产生。但当220V交流电严重下降使U4截止时,Q7、PC3也相应截止,此时12V电压通过ZD12、ZD13加在Q22栅极,使其饱和导通,这样VDD_ON电压被下拉,使Q8截止,VDD为0V,使屏无供电而黑屏。故黑屏有伴音时,可将Q22从电路中断开判定。断开Q22黑屏消失,则需检查PC3连接的交流掉电检测电路。黑屏时也需检查Q8、Q6组成的电路。 ①脚ZD4软击穿时,导致①脚电压下降使U1停止驱动输出,出现黑屏故障。 D8具有工作频率高、反相击穿电压高的特性,不可随便替换。C14是自举电容,将14脚LLC振荡电压引入16脚,故16脚电压达200V以上时,表明LLC振荡电路已工作;若为EVDDVCC值,表明U1与Q1、Q2构成电路未工作. F1损坏时,可导致电源保险管F3损坏,需查Q1、Q2、R17及栅极连接元件R1、R10,以及②脚连接的R31、PC1、U2等电路中元件。 C1、C2失效会导致Q1、Q2组成的LLC半桥电路停止工作,出现黑屏故障。 屏EVDD供电电压的产生:图7是EVDD电压形成控制电路,它由FAN7631(U1)与上下驱动管Q1,Q2、TR1、TR2和C1、C2组成LLC半桥功率转换电路组成。在TR1、TR2次级感应的信号再经D2、D3、D5、D7整流、CE1~CE5、CE7~CE9滤波后得到EVDD电压。另外,电路中还设计有U2、PC1等组成EVDD稳压控制电路。稳压反馈信号接入U1①脚,此脚电压通常高于0.4V。若低于0.4V,IC将停止驱动输出。②脚振荡频率控制。①脚状态影响②脚振荡频率,从而调节输出电压。③脚软启动控制。④脚外接电阻控制上下驱动管死区。⑥脚外接保护端,该端口未使用。⑧脚作AC欠压检测信号端,见图6。AC220V正常时,Q7c极有高电平电压接入⑧脚。当⑧脚呈低电平时,U1组成的电路停止工作。⑨脚CS,开关管工作电流通过R17建立电压通过R16接入此脚,它是一负电压。①脚、⑤脚为驱动信号输出端。①脚IC供电及LLC中下驱动电路供电。此脚电压来自图3中Q14输出的MB_VCC接入Q19e极。Q19在由Q21、PC6开关控制后,从Q19c极得到此电压。同时此电压通过D8接入①⑥脚给上驱动管栅驱动单元供电。1脚浮动地,LLC半桥电路工作后,上下管中点输出电压(即高端门极驱动浮动地),经自举电容C14使⑥脚电压抬高至200V以上。 |
相关热词:#液晶维修
电场激活原位掺杂平面光伏型胶体量子点红外...
时间:2026-03-09
什么是硅片或者晶圆?一文了解半导体硅晶圆
时间:2026-03-09
集成电路的几纳米代表了什么?
时间:2026-03-09
金刚石基GaN问世 化合物半导体行业进入第三...
时间:2026-03-09
实用模拟电路小常识浅析
时间:2026-03-09
寄存器是什么?怎么操作寄存器点亮LED灯?
时间:2026-03-09
一文详解MOS管驱动电路拓扑的设计
时间:2026-03-09
汽车芯片业应汲取的教训
时间:2026-03-09
半导体光刻工艺 光刻—半导体电路的绘制
时间:2026-03-09
电阻的原理和作用 电阻色环识别图 电路中电...
时间:2026-03-09
豆浆机更换电机全过程
时间:2026-03-09
电信 IPTV 常见故障排除方法与检修实例 (三...
时间:2026-03-08
三相电的相序 怎样才能分辨ABC
时间:2026-03-09
《洗衣机维修从入门到精通》电子书PPT之三
时间:2026-03-09
电气电工专业就业前景,如果再给你一次机会...
时间:2026-03-09
电工师傅你知道变送器标准信号是多少吗?百...
时间:2026-03-09
TCL王牌 LE50D8810型液晶电视图像抖动故障应...
时间:2026-03-09
TCL L39E5090-3D型液晶电视自动关机故障检修...
时间:2026-03-09
长虹55Q2R型液晶电视,上电后指示灯亮,二次...
时间:2026-03-09
MT23机芯特别之处
时间:2026-03-09