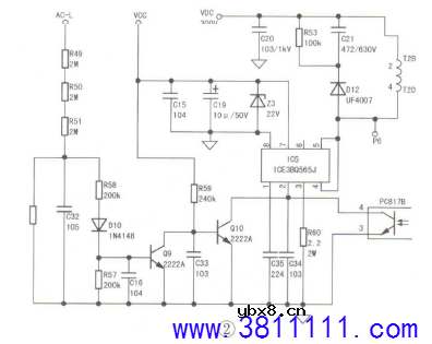
一台49Q2R型机,开机后自动关机。 分析检修:该机属长虹ZLM60H-1机芯产品,电源组件型号为JCL90D-6S7180。开机后,测得主板上的12V电压迅速降为0V,表明故障在开关电源。12V电压来自两部分电路:一是待机时由ICE3BQ565J(IC5)与T2组成的副开关电源提供。 二次开机后,副电源第二绕绕组的感应电压经D11、C18、整流滤波形成VCC电压,如图1所示。 该电压除给副电源提供持续工作供电外,还通过Q4、Z2等元件稳定得到VCC1电压,供给PFC校正芯片,同时VCC1电压还通过Q3,Z3等元件稳压得到VCC2电压,供给主电源芯片L6599(IC2),PFC及主电源工作,主电源产生的12V取代副电源产生的12V给主板供电。 该机副电源电路如图2所示,上电测得IC5④、⑤脚300V电压正常。断开交流检测电路中Q10后试机,12V电压恢复正常,图像伴音均正常,由此判定故障在Q10所组成的电路中。经查,发现分压电阻R50焊头断裂,导致Q9截止,Q10饱和导通,IC5②脚(FB)的反馈信号被短接到地,副电源停止工作,从而出现自动关机故障。补焊R50后试机,故障排除。
|
相关热词:#液晶维修
电场激活原位掺杂平面光伏型胶体量子点红外...
时间:2026-03-09
什么是硅片或者晶圆?一文了解半导体硅晶圆
时间:2026-03-09
集成电路的几纳米代表了什么?
时间:2026-03-09
金刚石基GaN问世 化合物半导体行业进入第三...
时间:2026-03-09
实用模拟电路小常识浅析
时间:2026-03-09
寄存器是什么?怎么操作寄存器点亮LED灯?
时间:2026-03-09
一文详解MOS管驱动电路拓扑的设计
时间:2026-03-09
汽车芯片业应汲取的教训
时间:2026-03-09
半导体光刻工艺 光刻—半导体电路的绘制
时间:2026-03-09
电阻的原理和作用 电阻色环识别图 电路中电...
时间:2026-03-09
豆浆机更换电机全过程
时间:2026-03-09
电信 IPTV 常见故障排除方法与检修实例 (三...
时间:2026-03-08
三相电的相序 怎样才能分辨ABC
时间:2026-03-09
《洗衣机维修从入门到精通》电子书PPT之三
时间:2026-03-09
电气电工专业就业前景,如果再给你一次机会...
时间:2026-03-09
电工师傅你知道变送器标准信号是多少吗?百...
时间:2026-03-09
TCL王牌 LE50D8810型液晶电视图像抖动故障应...
时间:2026-03-09
TCL L39E5090-3D型液晶电视自动关机故障检修...
时间:2026-03-09
长虹55Q2R型液晶电视,上电后指示灯亮,二次...
时间:2026-03-09
MT23机芯特别之处
时间:2026-03-09