开关电源最基本的要求是输入电压变化时,输出电压保持恒定,而与此相关的测试如电压调整率、负载调整率等也是衡量开关电源性能的重要指标,实现输出电压恒定的方式是反馈,即输出电压的改变可以反馈至电源管理芯片FB脚(feedback),再通过调节开关管的脉宽实现输出电压动态平衡。
绝大多数开关电源都是使用TL431与光耦组成的反馈电路,非常经典,也应用了很多年。它的优点是精度能满足大多数场合要求,成本低,环路稳定成熟。

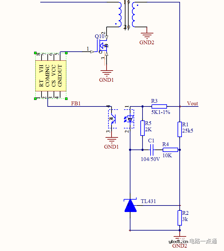
箭头所指框内就是TL431与光耦组合
在分析反馈电路之前,先来了解一下TL431的工作原理,TL431内部是一个十分复杂且细致的晶体管电路,电路符号与等效电路如下:

由图可知:TL431内部主要包括2.5V基准源、误差放大器、三极管等。
2.5V的基准电压接在误差放大器的反相输入端,参考电压接在同相输入端,误差放大器的输出端接三极管。注意这里是误差放大器而不是比较器,所谓误差放大器,是通过比较反馈电压与基准电压的差值来产生误差电压,进而调节晶体管的压降。这里晶体管工作在线性区而不是饱和区。

上图为TL431的典型接法,通过配置不同的R1 和R2 的值可以得到从2.5V 到36V 范围内的任意电压输出(Vo<Vin), 输出电压公式:Vout = (R1+R2)*2.5/R2,特别地,当R1=R2 时,Vo=5V。另外,如此应用需要注意两点,一是在选择电阻时必须保证TL431 工作的必要条件,即通过阴极的电流要大于1 mA 。二是这个电路输出电压只能作为作为参考电压,不能用作电源带负载。
开关电源的稳压反馈通常都使用TL431 和PC817,如输出电压要求不高,也可以使用稳压二极管和PC817,下面以典型应用图来分析动态过程。

首先明确两个问题:①此处光耦主要起到两个作用:反馈和隔离。
②这里应用的光耦为线性光耦(普通光电耦合器只能传输数字信号,不适合传输模拟信号。线性光电耦合器是一种新型的光电隔离器件,能够传输连续变化的模拟电压或电流信号,这样随着输入信号的强弱变化会产生相应的光信号,从而使光敏晶体管的导通程度也不同,输出的电压或电流也随之不同。
动态过程分析:
Vo输出电压增大→TL431参考极电压增大→TL431阴极与阳极压降降低、电流增大→光耦初级电流增大→光耦次级电流增大→FB脚电压升高→电源管理芯片降低MOS管的占空比→Vo输出电压减小。反之亦然,如此保障输出电压平稳。
参数选择:
①R1和R2配置输出电压,取值过小,待机功耗过大,取值过大,无法满足TL431 参考输入端电流要求,一般R1取值几K,R2取值在几K到几十K。
②C1与R4串接于TL431控制端和输出端,用来压制低频(100Hz)纹波和提高输出调整率。
③R5的作用是对TL431额外注入一个电流,避免TL431因注入电流过小而不能正常工作,实际上如适当选取电阻值R3,电阻R5可以省略。
相关热词:#反馈电路
影响介电常数的因素有哪些?
时间:2026-04-22
关于电流互感器基础知识介绍
时间:2026-04-22
开关电源的工作原理及特性
时间:2026-04-22
绝缘栅双极型晶体管(IGBT)外形、等效结构与...
时间:2026-04-22
信噪比(SNR)的定义,如何计算信噪比
时间:2026-04-22
波特率是什么意思_怎样计算波特率
时间:2026-04-21
RS485基本知识介绍
时间:2026-04-18
什么是激光雷达?激光雷达的构成与分类
时间:2026-04-18
Excelpoint - 一文了解SiC MOS的应用
时间:2026-04-18
什么是磁电阻器?磁电阻特性及应用
时间:2026-04-18
基于逻辑门的构成解释如何完成任意逻辑的管...
时间:2026-03-08
彩灯电路
时间:2026-03-05
NE555的有趣电路设计分享
时间:2026-03-08
三相异步电动机原理
时间:2026-03-04
光耦在电子电路中作用、关键参数详解
时间:2026-03-08
三相异步电动机的拆装详讲
时间:2026-03-04
从0学电路,万用表演示测量三极管方法
时间:2026-03-08
电动机单线远程正反转控制电路图
时间:2026-03-04
H桥电机驱动电路解析
时间:2026-03-08
转角测量电路
时间:2026-03-05