LED经过几十年的技术改良,其发光效率有了较大的提升。白炽灯、卤钨灯光效为12-24lm/W,荧光灯50-70lm/W,钠灯90-140lm/W,大部分的耗电变成热量损耗。LED光效已达到120-200lm/W,而且其光的单色性好、光谱窄,无需过滤可直接发出有色可见光。目前,世界各国仍在加紧提高LED光效方面的研究,在将来其发光效率仍有较大提高。
根据LED的电压、电流变化特性,目前很多厂家生产的LED灯类产品采用恒压驱动,无非是采用阻、容降压,然后加上一个稳压二极管稳压,或用开关电源方式,向LED供电,这样驱动LED的方式存在极大缺陷。首先是效率低。其次是稳定电压的能力差。因此,LED的驱动方式,最好的办法是恒流驱动,恒流电源可消除正向电压变化所导致的电流变化。因此可产生恒定的LED亮度。
基于大功率LED的电气特性和恒流源电路的原理,本文设计了一个基于集成电路模块的LED驱动电路,其原理框图如1所示。根据系统框图选择芯片,内部既要有振荡时序电路和比较器反馈,同时又要有开关管和基准电压。

图1照度采集终端结构示意图
线性恒流驱动电路虽然电路简单、元器件少、成本低、恒流精度高、工作可靠等有点,但是其在线性状态、负载变化适应、供电便利性等方面由很多先天弊端。而开关恒流驱动电路可以有效的解决上述几个缺点,所以本文选择双极型线性集成电路MC34063A进行驱动电路设计。
MC34063A提供一种适用于便携式电子产品的稳压电源,具有以下特点:输出精度高(可达±0.04V);电路简单,外围元件少;电路转换效率高(可达74%左右);可以输出5—12V任意设定的电压。
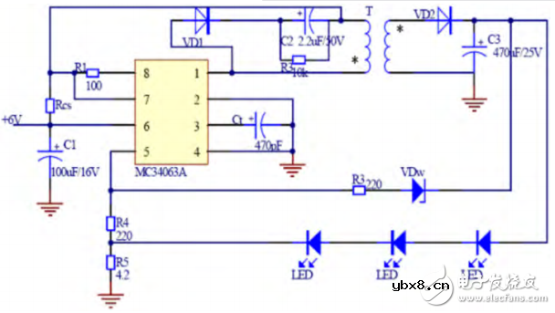
基于前述负反馈控制理论和开关电源原理,本文设计了一个开关恒流电路,电路原理如图2所示。

图2基于MC34063A的LED驱动电路原理图
相关热词:
波特率是什么意思_怎样计算波特率
时间:2026-04-21
RS485基本知识介绍
时间:2026-04-18
什么是激光雷达?激光雷达的构成与分类
时间:2026-04-18
Excelpoint - 一文了解SiC MOS的应用
时间:2026-04-18
什么是磁电阻器?磁电阻特性及应用
时间:2026-04-18
什么是电场?电场在电容器中的应用
时间:2026-04-18
什么是ARM64?
时间:2026-04-17
vga和hdmi的区别
时间:2026-04-17
什么是ESD?ESD及TVS的原理和应用
时间:2026-04-17
开关电源原理与维修完整版 (10)_标清视频
时间:2026-04-16
基于逻辑门的构成解释如何完成任意逻辑的管...
时间:2026-03-08
彩灯电路
时间:2026-03-05
NE555的有趣电路设计分享
时间:2026-03-08
三相异步电动机原理
时间:2026-03-04
三相异步电动机的拆装详讲
时间:2026-03-04
从0学电路,万用表演示测量三极管方法
时间:2026-03-08
电动机单线远程正反转控制电路图
时间:2026-03-04
光耦在电子电路中作用、关键参数详解
时间:2026-03-08
H桥电机驱动电路解析
时间:2026-03-08
转角测量电路
时间:2026-03-05