电源设计中,环路反馈是非常有意思也是比较难的一个设计要点。我们在应用中,如果需要动态调整电源输出,应该怎么办呢?增加通信接口虽然方便,但是会增加成本,今天介绍几种省成本的方案。
01 BUCK芯片输出电压设置


02 基于PWM反馈的电源控制1

引入PWM的反馈调节的框图如下,如果负载希望前端电源增加Vo,就会减小PWM的占空比,PWM信号的占空比减小后,经过RC滤波得到的直流电平也会减小,该直流电平与反馈电压叠加后,使得Vb减小,电源IC将Vb与Vr对比后,发现Vb变小(会判定为Vo减小),就会增加Vo,进而使得Vb增加,这个过程一直持续到Vb=Vr;此时负载就得到了它需要的电压值。
简单点说就是负载通过一个IO引脚和电源馈点连接,这个IO引脚通过PWM来动态调整馈点电压,控制电源输出负载需要的电压。
可以通过流过R1的电流等于流过R2+R4的电流计算输Vout与R4的值。
Vout=(1+R1/R2+R1/R4)*Vfb - (R1*Vpwm)/R4
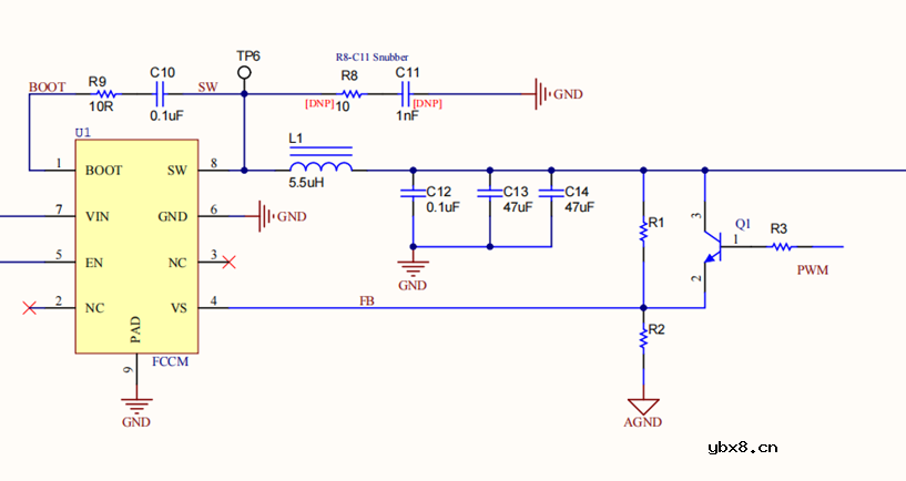
03 基于PWM反馈的电源控制2

FB上电阻R1并联一个三极管,通过外部PWM信号控制三极管的导通,让FB处于过压状态,这时候芯片没有开关。通过调节PWM的占空比,来调节输出电压。
这种方式对于PSM工作模式轻载条件下,调节效果不好。因为PSM在跳频阶段,当外部输入PWM信号为高时,FB过压状态,这段时间内的开关次数不能确定。

PWM信号为高时,FB过压,SW停止开关。从SW波形上来看,输出电压平均值减小。调节PWM信号的占空比,输出电压也就随之变化。
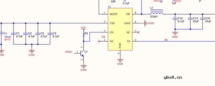
04 基于EN电源控制

PWM经过三极管接到使能脚,让芯片反复重启,达到控制输出电压的效果。
珠海智融科技股份有限公司成立于2014年底,总部位于广东珠海,全国设有深圳、上海、成都等多个分、子公司。智融科技是一家专注于电源管理芯片领域的数模混合芯片设计企业,主营业务为电源管理芯片的研发、设计和销售。智融科技多年来深耕数模混合芯片,产品广泛应用于移动电源、车载充电器、氮化镓充电器、户外储能电源和智能插排等设备。在有线快充、无线快充、低功耗高效率电源管理IC等技术领域拥有独家专利,在消费电子及3C配件市场占有率名列前茅,合作伙伴包括华为、OPPO、联想、公牛、ANKER、ASUS等海内外一线品牌。智融科技秉持着智慧、创新、融合的理念,致力于为客户提供品质一流,体验优越的智能芯片产品及解决方案,立志发展成为顶尖的民族芯片企业。
审核编辑:汤梓红
相关热词:#电源设计
影响介电常数的因素有哪些?
时间:2026-04-22
关于电流互感器基础知识介绍
时间:2026-04-22
开关电源的工作原理及特性
时间:2026-04-22
绝缘栅双极型晶体管(IGBT)外形、等效结构与...
时间:2026-04-22
信噪比(SNR)的定义,如何计算信噪比
时间:2026-04-22
波特率是什么意思_怎样计算波特率
时间:2026-04-21
RS485基本知识介绍
时间:2026-04-18
什么是激光雷达?激光雷达的构成与分类
时间:2026-04-18
Excelpoint - 一文了解SiC MOS的应用
时间:2026-04-18
什么是磁电阻器?磁电阻特性及应用
时间:2026-04-18
基于逻辑门的构成解释如何完成任意逻辑的管...
时间:2026-03-08
彩灯电路
时间:2026-03-05
NE555的有趣电路设计分享
时间:2026-03-08
三相异步电动机原理
时间:2026-03-04
三相异步电动机的拆装详讲
时间:2026-03-04
从0学电路,万用表演示测量三极管方法
时间:2026-03-08
电动机单线远程正反转控制电路图
时间:2026-03-04
光耦在电子电路中作用、关键参数详解
时间:2026-03-08
H桥电机驱动电路解析
时间:2026-03-08
转角测量电路
时间:2026-03-05