以太网是应用最广的联网技术,它以可靠性高、媒体信息量大、易于扩展和更新等优点,在企业、学校等领域得到广泛的应用。根据IEEE802.3 Ethernet标准规范,以太网每段同轴电缆长度不得超过500m,通过中继器互联后,网络最大距离也不得超过2.8km。在这种情况下,利用激光无线通信技术,超越以太网的地域限制,满足数据通信的需要,具有很强的应用价值。
调制驱动电路设计
图6是调制驱动电路图,主要由MAXIM公司的155MHz的 MAX3263芯片和内部带有监视二极管的激光器LD构成。MAX3263内部的主偏置电源提供温度补偿偏置和参考电压输出Vref1和Vref2,通过电阻R25、R26、R27和R28对内部的高速调制驱动电路、激光器和监视二极管进行编程。MAX3263的输出电流都被内部的镜像电流源控制,这些镜像电流源都有2Vbe的结温漂移,参考电压设置在2Vbe时,结温漂移可以被抵消。选择电阻R28以调节激光器静态偏置电流Ibo,使Ibo略小于激光器的阈值电流,以使激光器的输出具有良好的消光比。LD内部的监视二极管将光强变化转换为电流Ipin,经内部变换产生反馈电流Ibs,通过公式 Ibo=40(Ib+Ibs),将激光器的光强变化转换成偏置电流的一部分,反馈作用于激光器,保证输出稳定的光功率。输入的差分PECL信号RD、由内部的高速输入缓冲和共射极差分输出组成的调制器调制,调制电流的大小由R26确定的电流Im决定。选择R26的大小,使激光器有适当的调制电流,输出足够的光功率,并具有良好的消光比。同时应使OUT+、OUT-端的电压在2.2V以上,以防激光器饱和。

图6 调制驱动电路
接收解调电路设计
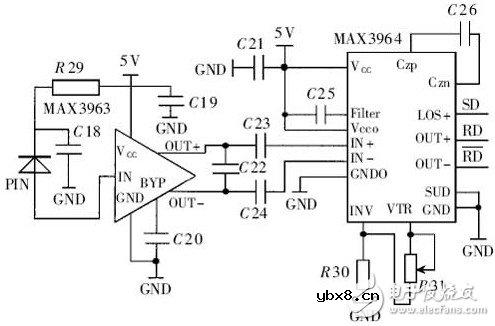
图7是接收解调电路图,由MAX3963和MAX3964配以必要的外围器件组成。155MHz的低噪声芯片MAX3963组成前置放大器,其内部包含一个跨阻前置放大器和一个带射极跟随输出的倒相放大器,并集成了22kΩ的跨阻,可将PIN接收的微弱光电流转换成差分输出电压。266MHz的 MAX3964组成后级放大调理电路。其内部有4个限幅放大器组成的串行功率检测器,每个限幅放大器都有一个全波对数检测器,用以检测输入信号功率的大小。4个检测结果在Filter端加在一起,通过电容C25进行滤波。电阻R30、R31、内部的1.2V参考电源和无光比较器共同构成阈值设置和噪声抑制功能。取R30=100kΩ,R31可用100kΩ的电位器调节,则VTR在1.2~2.4V间变化。当输入信号幅值大于VTR时,输出稳定的PECL 电平信号;当输入信号幅值小于VTR时,数据输出端OUT+输出高电平,OUT-输出低电平,所有的限幅放大器拒绝接收输入信号,并且后级放大器输出无光告警PECL信号LOS+。

图7 接受解调电路
由于图6和图7中的主芯片均在155MHz以上,因此由这两个电路组成收发电路,进行精心的参数选择和PCB设计,可应用于高速的光通信场合。 5 系统测试在所设计的各个部分的基础上,将它们连接起来,在没有光学天线的条件下,成功地进行了室内的以太网激光无线通信的实验。现正完善系统,并准备将其应用于光网络。
相关热词:#以太网
影响介电常数的因素有哪些?
时间:2026-04-22
关于电流互感器基础知识介绍
时间:2026-04-22
开关电源的工作原理及特性
时间:2026-04-22
绝缘栅双极型晶体管(IGBT)外形、等效结构与...
时间:2026-04-22
信噪比(SNR)的定义,如何计算信噪比
时间:2026-04-22
波特率是什么意思_怎样计算波特率
时间:2026-04-21
RS485基本知识介绍
时间:2026-04-18
什么是激光雷达?激光雷达的构成与分类
时间:2026-04-18
Excelpoint - 一文了解SiC MOS的应用
时间:2026-04-18
什么是磁电阻器?磁电阻特性及应用
时间:2026-04-18
基于逻辑门的构成解释如何完成任意逻辑的管...
时间:2026-03-08
彩灯电路
时间:2026-03-05
NE555的有趣电路设计分享
时间:2026-03-08
三相异步电动机原理
时间:2026-03-04
三相异步电动机的拆装详讲
时间:2026-03-04
从0学电路,万用表演示测量三极管方法
时间:2026-03-08
电动机单线远程正反转控制电路图
时间:2026-03-04
光耦在电子电路中作用、关键参数详解
时间:2026-03-08
H桥电机驱动电路解析
时间:2026-03-08
转角测量电路
时间:2026-03-05