当前位置:首页 > 电路图基础 > 正文

远程场强计

来源:网络  发布者:电工基础  发布时间:2026-03-20 13:31

远程场强计


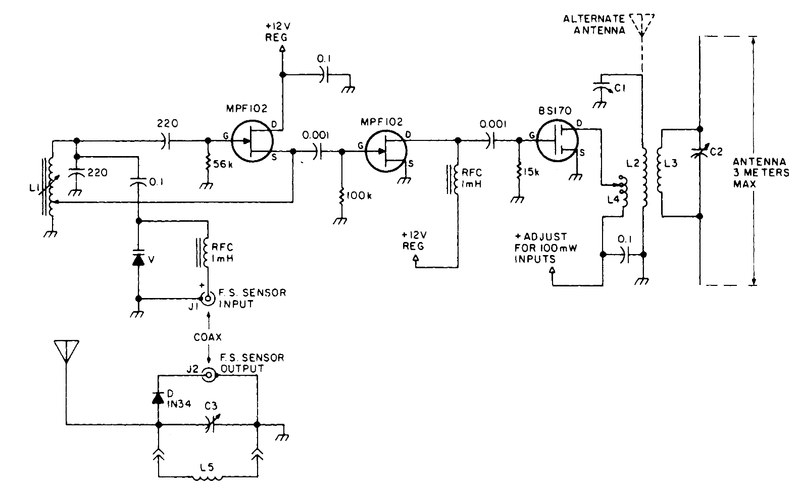
该场强计由一个调谐晶体探测器组成,这个探测器从一个传输信号中产生一个交流输出电压。在1650kHz电源操作情况下,这个交流电压用于转化一个频率在100mw的发射器。这个频率转化和接收的场强度是成正比的。这个单位有一个几百英尺的范围,它在FCC的第15条规定操作(在510千赫兹和1705千赫兹中间,100兆瓦的功率到2米长的天线)


相关热词:#其它电路图