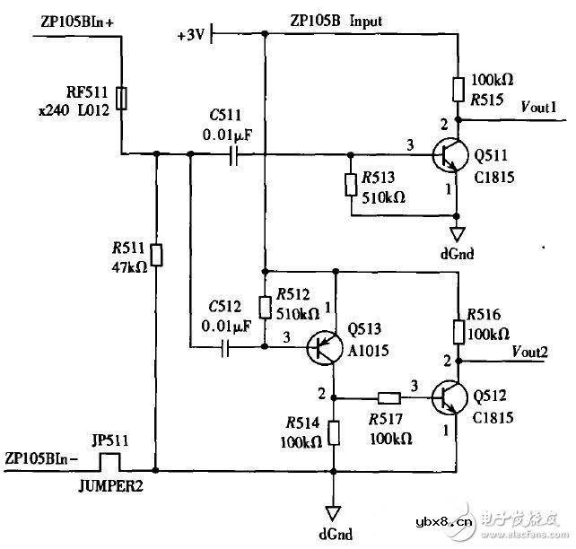
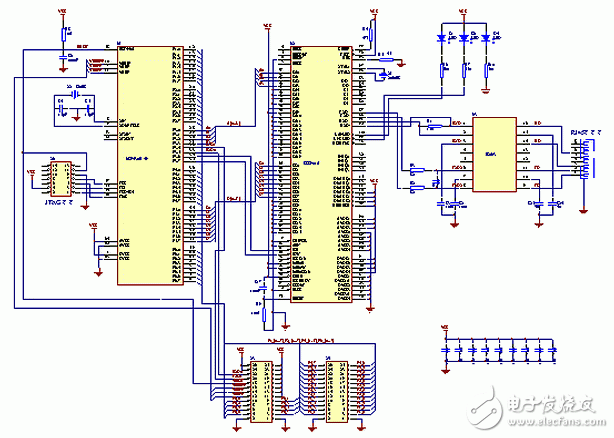
msp430无刷电机控制设计电路
电路图基础2026-03-07
msp43概述 MSP430是德州公司新开发的一类具有16位总线的带HLASH的单片机,由于其性价比和集成度高,受到广大技术开发人员的青睐它采用16位的总线,外设和内存统一编址,寻址范围可达64K,还可以外扩展存
电容触摸MSP430电路与LED驱动电路设计详解
电路图基础2026-03-07
MSP430 系列单片机以低功耗和外设模块的丰富性而著称,而针对电容触摸应用,MSP430 的PIN RO 电容触摸检测方式支持IO 口直接连接检测电极,不需要任何外围器件,极大的简化了电路设计,而本设计文档中使用的M
MSP430无线充电器电路原理解析
电路图基础2026-03-07
现阶段,电子设备诸如智能手机、平板电脑、笔记本几乎都是线充,不仅携带不方便,而且成本还比较高。基于MSP430 单片机的无线充电器设计方案,由能量发送单元和能量接收单元两大部分组成,利用电磁感应原理实
剖析MSP430电容触摸系统驱动电路 —电路图天天读(167)
电路图基础2026-03-07
电容触摸技术作为一种实用、时尚的人机交互方式,已经被广泛的应用到各种电子产品,小到电灯开关,大到平板电脑、触摸桌等。随之而来的是考验产品设计者如何发挥智慧,在把产品用户界面设计得方便简洁的同时,
智能小车主控系统电路设计图剖析 —电路图天天读(218)
电路图基础2026-03-07
随着科技的不断进步,智能电子产品发展步骤不断加快,各种应用层次的机器人等大量出现,目前应用在智能小车或机器人的微控制器主要是8/16单片机或ARM和数字信号处理器DSP等。本设计采用TI公司生产的功耗低运行
无电池近场通信 (NFC) 键盘电路设计
电路图基础2026-03-07
此解决方案使用近场通信 (NFC) 技术实现了无电池键盘。核心部分是可以由主机微控制器读写的 TI 动态 NFC 标签。支持 NFC 的手机可以快速发现并识别该键盘,然后在键盘和应用程序之间建立连接。此设计是无电
无电池近场通信 (NFC) 键盘电路设计
电路图基础2026-03-07
使用近场通信 (NFC) 技术实现了无电池键盘。核心部分是可以由主机微控制器读写的 TI 动态 NFC 标签。支持 NFC 的手机可以快速发现并识别该键盘,然后在键盘和应用程序之间建立连接。此设计是无电池系统(即
MSP430单片机热敏电阻温度测量系统电路设计
电路图基础2026-03-07
测量温度一般采用热敏电阻做传感器,测量的方法有R—V 转换电压测量法和R—F 转换频率测量法。这两种方法的电路复杂且成本高,电路中很多元器件直接影响测量精度。本文论述一种类R—F 转换频率的测量法,用NE
解读MSP430F2274单片机设计的倒车雷达系统电路
电路图基础2026-03-07
随着人们对汽车辅助驾驶系统智能化要求的提高和汽车电子系统的网络化发展,新型的倒车雷达应能够连续测距并显示障碍物距离,并具有通信功能,能够把数据发送到汽车总线上去。以往的倒车雷达设计使用的元器件较
基于MSP430便携式心率测量系统电路设计图
电路图基础2026-03-07
HRV测量系统与常见的健身设备心率测量系统相似。测量心率的常用技术有两种:一种基于心电图 (EKG),另一种则基于光脉冲拾波器(如同在脉搏血氧计系统中那样)。EKG是最常用的技术,因为它在任何情况下都能够
采用MSP430单片机的可穿戴式血糖仪电路设计
电路图基础2026-03-07
介绍了一种便携式血糖仪的设计。该设计主要从低功耗及精确性的角度出发,以MSP430系列单片机为核心,葡萄糖氧化酶电极为测试传感器,较快地测试出血糖浓度。此外,所设计的血糖仪还具有储存功能,有助于用户查
一种位置自由的低功耗无线充电系统电路设计
电路图基础2026-03-07
一套完整的无线充电系统包括TX 端和RX 端两部分,无线充电的结构类似于一个空心变压器,能量传输通过线圈耦合的方式来实现。通常发射线圈及其驱动电路被安装在一个充电板内,接收线圈及其驱动电路则被嵌入到需
基于MSP430单片机的发控时序检测系统电路设计
电路图基础2026-03-07
基于MSP430F149单片机,设计一种发控时序检测系统。该系统运用数字信号处理技术、计算机自动控制技术等,在点火触头和对接插头采集发控信号,并对信号的电压幅值、电流大小、信号噪声、信号上升、下降沿宽度进
基于MSP430F449的新型智能流量计电路模块设计
电路图基础2026-03-07
流量计是在线测量管道内流体流量的先进仪表,在石油、化工、造纸、冶金等行业中有着普遍的应用,并不断向智能化的方向发展。本文介绍的就是用MSP430F449单片机开发的新型智能流量计。其基本原理是:依靠部件旋
基于MSP430单片机和CS8900A的以太网终端模块电路
电路图基础2026-03-07
通信系统尤其是因特网在日常生活中的作用越来越重要,并且呈加速发展的趋势。如今,上网不再是个人电脑和网络工作站的专利,很多用微控制器(或称 单片机 )控制的嵌入式系统也成为了因特网网络节点中的一员,
电路图天天读(29):基于MSP430的指纹识别门禁系统电路模块
电路图基础2026-03-07
基于MSP430的指纹识别系统,主要有三部分组成,第一部分为指纹识别模块,用来实现指纹的采样和比对。考虑到开发周期,系统稳定性等方面的问题,采用了“可编程指纹模块”B IG1080P- H指纹识别模块。第二部分为
波特率是什么意思_怎样计算波特率
时间:2026-04-21
RS485基本知识介绍
时间:2026-04-18
什么是激光雷达?激光雷达的构成与分类
时间:2026-04-18
Excelpoint - 一文了解SiC MOS的应用
时间:2026-04-18
什么是磁电阻器?磁电阻特性及应用
时间:2026-04-18
什么是电场?电场在电容器中的应用
时间:2026-04-18
什么是ARM64?
时间:2026-04-17
vga和hdmi的区别
时间:2026-04-17
什么是ESD?ESD及TVS的原理和应用
时间:2026-04-17
开关电源原理与维修完整版 (10)_标清视频
时间:2026-04-16
基于逻辑门的构成解释如何完成任意逻辑的管...
时间:2026-03-08
彩灯电路
时间:2026-03-05
NE555的有趣电路设计分享
时间:2026-03-08
三相异步电动机原理
时间:2026-03-04
三相异步电动机的拆装详讲
时间:2026-03-04
从0学电路,万用表演示测量三极管方法
时间:2026-03-08
电动机单线远程正反转控制电路图
时间:2026-03-04
光耦在电子电路中作用、关键参数详解
时间:2026-03-08
H桥电机驱动电路解析
时间:2026-03-08
转角测量电路
时间:2026-03-05