揭秘DSP和HMM的语音识别系统电路模块设计
电路图基础2026-03-07
当今社会是数字信息化时代,信用卡号码、电话语音拨号、个人身份证号码、电子密码等都具有数字化特征。同时,随着语音识别技术的发展,使得对数字的语音识别成为可能。数字语音识别可以识别用户说出的数字,向
直流电机调速与测速电路模块设计
电路图基础2026-03-07
直流电机具有宽广的调速范围,平滑的无级调速特性。利用PWM 脉冲信号的占空比决定输出到直流电机的平均电压的大小。通过调节占空比,可以实现调节输出电压的目的,而且输出电压可以实现无级连续调节。本文以A
利用NI虚拟仪器构建的电机监控系统电路设计
电路图基础2026-03-07
为了提高开关磁阻电机控制系统的实用性和可靠性,利用 NI虚拟仪器构建了监控系统,可以实时监测和调整电机运行时的重要参数。该方案以装有数据采集卡的 PC机和 DSP作为硬件基础,利用 LabVIEW软件将各类传感器
马达控制三相变频器中相电流Shunt检测电路设计
电路图基础2026-03-07
随着诸如能源之星等节能标准在家电,医疗,电动车等市场的接收和推广,以磁场定向控制(FOC)算法为基础的高能效三相变频器广泛用于各类交流电机驱动应用中。FOC算法需要精确检测三相电流,Shunt电流检测电路
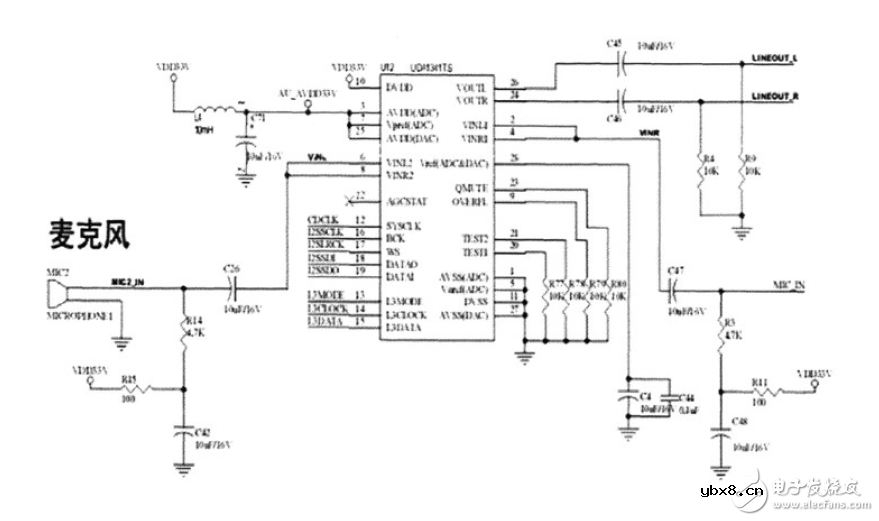
语音识别系统在家庭监护机器人应用电路设计
电路图基础2026-03-07
语音是人类最常用的交流方式,也是人类和计算机交流最渴望的方式。因此用语音同计算机交流也成为了最近研究的热点,计算机对语音的理解是计算机科学中的一个引人人胜的、富有挑战性的课题。我国语音识别研究工
嵌入式Linux的SOHO路由器电路设计
电路图基础2026-03-07
针对目前SOHO 路由器设计方案难以满足高速接入网用户要求和存在系统稳定性方面的不足,以嵌入式Linux 操作系统为基础,提出一种新的SOHO(Small Office and Home Office)路由器设计方案,有效地提高了系统的
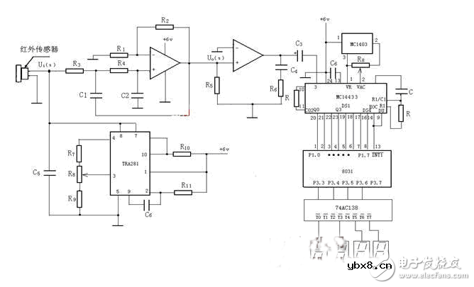
红外传感器CO2气体检测电路设计
电路图基础2026-03-07
电路工作原理:是首先由红外传感器将探测到二氧化碳气体的浓度并转换成电信号,滤波电路提取电信号并输出到放大电路,经过单片机系统处理后输出,再由74AC138送入显示电路,以实现对二氧化碳气体浓度的检测。
Arduino WIFI智能小车 无线视频遥控小车电路设计
电路图基础2026-03-07
这是一款基于arduino的WIFI视频小车,小车上配有703N无线路由器和720P高清视屏摄像头,可以将行进过程中的实时画面通过自带的WIFI反馈到你的手机或者是电脑平板上。用户只需要在相应的设备上安装好软件,即可
揭秘CC256x智能蓝牙驱动电路设计
电路图基础2026-03-07
TICC256x器件是一款完整的蓝牙BR/EDR/LEHCI 解决方案,此解决方案减轻了设计工作并可实现快速上市。基于TI 的第七代蓝牙内核,器件实现了已经证明的解决方案,此解决方案支持蓝牙4.0 双模式(BR/EDR/LE)协议
ARM嵌入式孤立词语音识别系统电路设计
电路图基础2026-03-07
语音识别技术就是能使计算机“听瞳“人类的语言,然后根据其义来执行相应的命令,从而实现为人类服务。随着语音识别的深入研究,对它的技术应用主要有两个方面:一个方向是大词汇量连续语音识别系统,主要应用
采用STM32嵌入式语音识别电路模块设计
电路图基础2026-03-07
介绍了一种以ARM为核心的嵌入式语音识别模块的设计与实现。模块的核心处理单元选用ST公司的基于ARM Cortex-M3内核的32位处理器STM32F103C8T6。本模块以对话管理单元为中心,通过以LD3320芯片为核心的硬件单元
智能语音识别云台转动模块电路设计—电路图天天读(70)
电路图基础2026-03-07
基于单片机模块、LD3320语音识别模块和双自由度云台模块,设计了一种具备非特定人语音识别能力的智能语音控制系统—智能地球仪。该地球仪通过智能识别用户给出任一国家名称的命令驱动云台转动使地球仪上的目标
语音识别家用电器控制风扇系统电路设计
电路图基础2026-03-07
现阶段,随着电子科学技术的高速发展,家用电器的智能化水平也越来越高,为了满足人们生活中对家用电器智能化、人性化的需求,语音识别技术应用于家用电器将是不可避免的。语音识别技术对于实现人机交互也是很
采用DTMF语音身份识别播放系统电路设计
电路图基础2026-03-07
由于电台多采用全透明的传输方式,只要频段相同,就可以接收到同频段上发送的语音信号,这样就无法准确辨别信号是否有用。带有语音加密功能的电台则可以避免这种情况,但在一些要求保密性高的领域或场所。因此
语音识别电路设计图集锦 —电路图天天读(71)
电路图基础2026-03-07
TOP1 语音识别控制家用电器系统电路 语音识别技术是近年来十分活跃的研究领域。语音识别系统的实用化研究是语音识别研究的一个主要方向。以玩具市场为例,具有高科技含量的电子玩具、智能玩具发展迅猛,
解读ENC28J60嵌入式网络接口电路
电路图基础2026-03-07
设计了以ENC28J60 为核心的以太网接口实现方案, 描述了该系统硬件架构的设计方法。在简要介绍了以太网控制器ENC28J60 的结构、功能、外围电路的基础上, 对ENC28J60 与Atmega16 的SPI 通讯进行了阐述。此方案
浅析串联电路和并联电路中的电流、电压的规...
时间:2026-03-07
串并联电路的特点与识别串并联电路的四种方...
时间:2026-03-07
555定时器的电路结构与功能,由555定时器实...
时间:2026-03-07
由555定时器组成的单稳态触发器
时间:2026-03-07
555定时器解析,555定时器的工作模式及其应...
时间:2026-03-07
集成555时基电路解析,555时基集成电路与NE...
时间:2026-03-07
555内部电路结构与万用表测试555芯片的性能
时间:2026-03-07
MOS管驱动电路的基础总结
时间:2026-03-07
串扰和反射能让信号多不完整
时间:2026-03-07
二次回路电路原理图及讲解(一)——电路天...
时间:2026-03-07
彩灯电路
时间:2026-03-05
三相异步电动机原理
时间:2026-03-04
三相异步电动机的七种调速方式
时间:2026-03-04
转角测量电路
时间:2026-03-05
经典的正弦波发生电路
时间:2026-03-05
电动机单线远程正反转控制电路图
时间:2026-03-04
三相异步电动机的拆装详讲
时间:2026-03-04
USB转232电路图
时间:2026-03-04
电度表的工作原理
时间:2026-03-04
电风扇红外遥控器2
时间:2026-03-04