逆变器是将直流电(DC)转换为交流电(AC)的电力设备,由于光伏组件或电化学储能电池组输出的是直流电,而现代电网又是以交流电形式传输,因此并网前必须将直流电转化为交流电,所以逆变器是光伏或电化学储能电站并网发电的核心装备。

逆变器DC-AC逆变原理
先以单相逆变器为例,典型逆变工作原理如下图左所示,两个开关器件(IGBT、MOSFET等)组成一个电路,为了获得一个周期的交流电压,电路中的两个开关器件S1和S2需要交替开关一轮,其中一个开关打开时另一个开关关闭。例如,为获得交流输出的正周期,器件S1打开、S2关闭;而到负周期时,器件S2打开而S1关闭;如此循环输出如下图右波形。

三相逆变器控制相对复杂,但其基本原理和单相逆变器是相同的,例如下图左所示典型三相逆变器工作原理,其中开关器件增加至六组,每相线路上有两组开关器件,每个相序操作一对开关器件,整个电路按照顺序触发开关器件。例如,为了获得R相S1-S2导通,为获得Y相S3-S4导通,为获得B相S5-S6导通,最终输出波形如下图右所示。

逆变器正弦波输出原理
在逆变器逆变控制的基础上,通过控制导通开关器件的‘导通/关闭比’(占空比),逆变器可以将周期性的‘方波’转化为所需频率的‘正弦波’。以两电平逆变器为例,组串输入电压Vdc, 那么逆变器输入端为+ Vdc/2和 –Vdc/2,逆变电路开关使用PWM高频切换,将电压‘切割组合’成所需频率的交流电压,如下图所示。而多电平逆变器的概念是对两电平的一种优化,其目的是为了制造更平滑的步进输出波形,使获得的输出相对正弦波‘失真’更小,好比自行车由两级变速升级为多级变速,当然控制电路的复杂性也随着电平的增加而增加。

典型逆变器电路
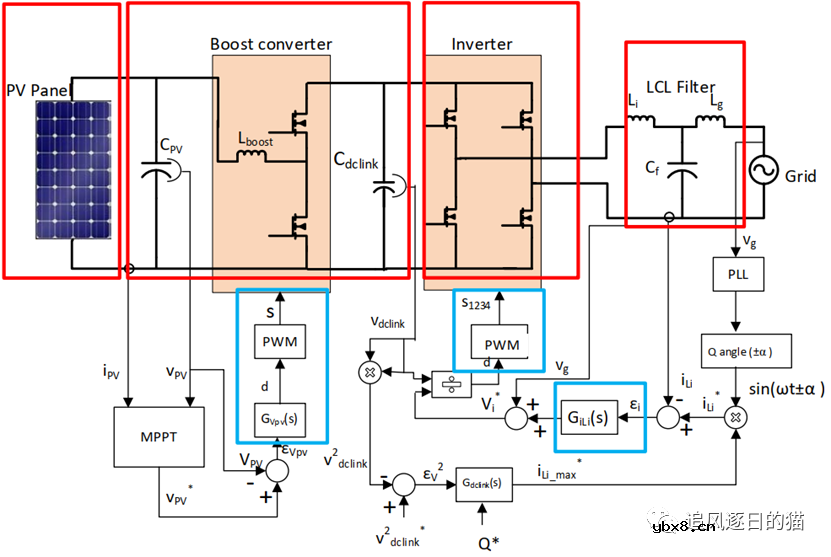
下图为最简单的典型单相逆变器电路,简略概述由三个模块构成,分别为‘BOOST’模块、‘逆变’模块及‘滤波’模块,分别对应的主要功能为:
‘BOOST’模块:最重要的功能是用于将直流输入的电压提高到逆变器工作的水平,其功能类似于一个‘电子泵’,当直流输入电压低于逆变器要求的最小输入电压时通过该模块升压,输入电压通过调节控制电路中功率开关器件占空比实现。升压功能对逆变器很重要,它使逆变器能够在很宽的输入电压范围内实现额定功率运行,例如组串式逆变器输入端工作电压范围远宽于集中式逆变器的主要原因就是组串式逆变器具有BOOST模块,而集中式逆变器通常是没有BOOST模块的。此外,BOOST模块在此类‘双级’逆变器中扮演组串工作点调节的作用,通过最大功率点跟踪算法控制输入功率。
‘逆变’模块:逆变模块是逆变器的核心模块,其原理已在上文进行了简单介绍,通过此模块内功率开关器件协同开关实现逆变器直流/交流‘逆变’的功能。
‘滤波’模块:作用是减少/消除输出交流波形中的高频谐波失真和噪声,保证可靠、高质量的交流电输出。由于逆变器是通过电子开关方式强行‘拼接’出交流波形,它会不可避免地产生高频成分,造成对输出波形的干扰和噪声等导致电能质量问题,通过滤波模块提高电能输出质量对于保证系统并网质量或供电质量尤为重要。
在输出交流侧,锁相环确保逆变器输出与电网保持同步。

逆变器并网
并网逆变器先将光伏阵列输出的直流电逆变成与公共电网等电压、同频率、同相位的交流电,之后再并入公共电网,因此电网对逆变器输出能力都会提出强制要求,即所谓的‘电网码’,例如欧盟的EN50549作为并网准入要求对光伏电站并网时输出性能做出了约束,典型的重要要求包括:
保护功能:主要包括过欠压保护、过欠频保护、电网不平衡保护、孤岛保护等能力;
电能质量:例如电流畸变、电压波动、电压闪变等要求;
抗电网扰动:主要包括低压穿越、高压穿越、频率穿越、电网重连等功能;
调度响应:满足功率因素、有功调度、无功调度性能要求;
不同国家的电网码会对电站并网指标做出详细要求,逆变器并网前须具备相关国家认证并在电站设计阶段进行合理配置已满足电网要求。
另外,关于组串式和集中式逆变器,由于颗粒度、拓扑(集中式通常不具备BOOST)上的差异,性能上组串式逆变器无论在场景适应性、系统运维、电站数字化和发电量上都相对于集中式通常存在优势,但在初始投入(设备+安装)上集中式更有优势,所以目前根据项目所在区域技术及商业特点不同,在地面电站中各有各自的优势地区。当然,双方在设计上都有逐步向对方靠拢的趋势,希望做到取长补短,对于未来的演进趋势,最大的变量应该还是在储能在光伏系统中的渗透会导致双方的格局发生改变。
什么是PCA?何时应该使用PCA?
时间:2026-04-28
仪表放大器放大倍数分析
时间:2026-04-28
射频微波设计入门
时间:2026-04-28
变压器结构
时间:2026-04-28
8种进行简单线性回归的方法分析与讨论
时间:2026-04-28
什么是RS485通信接口
时间:2026-04-28
简单的上色装置
时间:2026-04-26
液晶屏对比度温度补偿
时间:2026-04-26
双输入视频多路复用的电缆驱动器
时间:2026-04-26
带有75Ω负载的抗阻匹配线路驱动器
时间:2026-04-26
NVIDIA CPU+GPU超级芯片大升级!
时间:2026-03-09
电阻的原理和作用 电阻色环识别图 电路中电...
时间:2026-03-09
什么是室温超导?半导体时代将走向结束?芯...
时间:2026-03-09
石英灯电子变压器电路原理
时间:2026-03-06
半导体光刻工艺 光刻—半导体电路的绘制
时间:2026-03-09
什么是硅片或者晶圆?一文了解半导体硅晶圆
时间:2026-03-09
汽车芯片业应汲取的教训
时间:2026-03-09
半导体行业之ICT技术简介
时间:2026-03-09
压敏电阻有正负极吗
时间:2026-03-05
实用模拟电路小常识浅析
时间:2026-03-09