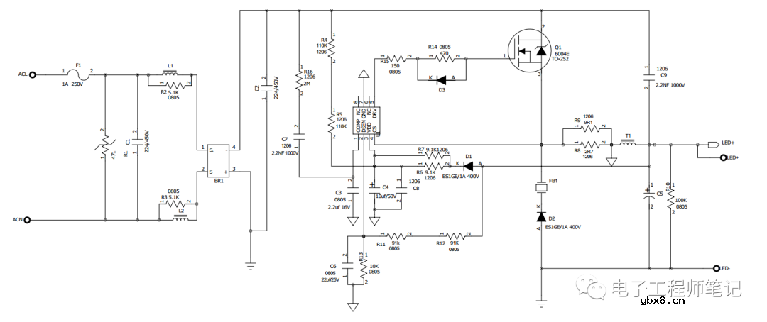
这是一款输入宽电压120-277V 60HZ,输出48V,273mA的电源,使用美芯晟MT7933,采用Buck拓扑结构。

注:在最初的设计中,预留电感L1、L2,CBB电容C1、C2作为传导测试元件,预留磁珠FB1、陶瓷贴片电容C9、贴片电阻R14、R15作为辐射测试元件;
传导测试:
1、短接L2,L1=4.7mH,C1=0.1uf,C2=0.1uf,
120V电压输入,L线传导图像:

277V电压输入,L线传导图像:

结果:输入277V,将近150K的频率读点后余量少于3db
整改办法:将C2加大到0.22uf,再次测试图像如下:

结果:手动读点,余量7.19db,验证N线后,无压力通过。
辐射测试:
1、在不加磁珠FB1、不加环路电容、变压器不包铜皮的情况下,辐射数据严重超标;
2、整改方案:将如下整改位置加强,即:增加磁珠FB1(100M 60ohm),环路电容C9=1nf。
结果:水平测试,余量逼近限度线;垂直测试,31MHZ、41MHZ、53MHZ处辐射数据超标5-10db;
3、整改方案:基于第二步,将变压器使用铜皮进行外部线圈包裹,同时将C9增加至2.2nf;
结果:情况无改善;
4、整改方案:基于第三步,在MOS管Q2的D、S极并接60pf电容;
结果:情况无改善;
图像如下:

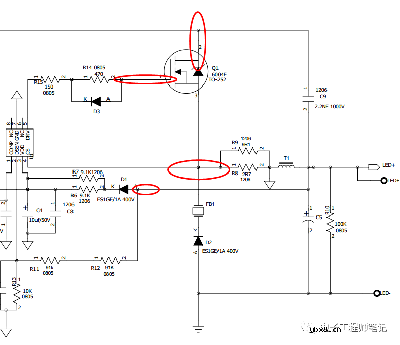
5、整改方案:重点关注高频开关点(如下红色圈处),调整Layout布线设计:

原有布线方案中,留意高频开关部分(打“X”的黑线),发现高频走线过长,环路面积太大:


重新布局、Layout后:


结果:
在变压器不加铜皮、环路电容C9=2.2nf、磁珠FB1(100MHZ 60ohm)的设计参数:
120V 水平、垂直测试图像


277V 60HZ 水平、垂直测试图像:


审核编辑:刘清
什么是PCA?何时应该使用PCA?
时间:2026-04-28
仪表放大器放大倍数分析
时间:2026-04-28
射频微波设计入门
时间:2026-04-28
变压器结构
时间:2026-04-28
8种进行简单线性回归的方法分析与讨论
时间:2026-04-28
什么是RS485通信接口
时间:2026-04-28
简单的上色装置
时间:2026-04-26
液晶屏对比度温度补偿
时间:2026-04-26
双输入视频多路复用的电缆驱动器
时间:2026-04-26
带有75Ω负载的抗阻匹配线路驱动器
时间:2026-04-26
NVIDIA CPU+GPU超级芯片大升级!
时间:2026-03-09
电阻的原理和作用 电阻色环识别图 电路中电...
时间:2026-03-09
什么是室温超导?半导体时代将走向结束?芯...
时间:2026-03-09
石英灯电子变压器电路原理
时间:2026-03-06
半导体光刻工艺 光刻—半导体电路的绘制
时间:2026-03-09
什么是硅片或者晶圆?一文了解半导体硅晶圆
时间:2026-03-09
汽车芯片业应汲取的教训
时间:2026-03-09
半导体行业之ICT技术简介
时间:2026-03-09
压敏电阻有正负极吗
时间:2026-03-05
实用模拟电路小常识浅析
时间:2026-03-09