类似继电器这样的电动开关用于通过允许电流流过负载来打开/关闭负载,该继电器仅由Arduino引脚产生的低电压 (5V) 控制因此,使用Arduino 板控制的继电器模块非常简单。
通常情况下,当你想用低功率信号控制电路时,继电器就非常有用。在各种应用中使用了不同种类的继电器,一般继电器模块采用5V供电,所以适合与Arduino 一起使用。同样,还有其它类型的继电器模块可用3.3V供电,非常适合ESP8266、ESP32等不同的微控制器。在本文中,简单介绍下Arduino继电器的工作原理、代码模块及接线图等相关内容。
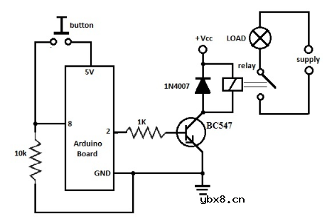
基本概念
与Arduino等微控制器一起使用的继电器被称之为Arduino继电器,用于控制高压或低压设备。实际上,继电器是一种通过电磁铁进行电动操作的开关。该电磁铁仅通过来自微控制器的5V等低电压触发,它拉动继电器触点以连接或断开高压电路。

应用电路
典型的Arduino控制的继电器电路如下图所示。构建此电路所需的组件主要包括Arduino板、电阻器 - 1K和10K、BC547晶体管、6V/12V继电器、1N4007二极管和一个12V风扇。一旦按下按钮,风扇将打开,直到再次按下相同的按钮之前,风扇将一直保持相同的打开状态。

1、工作过程
上述电路在两种情况下工作,即使用继电器和按钮打开/关闭负载。按下按钮后,Arduino板会将pin-2设置为高电平状态,这意味着板的pin-2上有 5 伏电压,这个电压主要用来使晶体管导通。晶体管导通将打开继电器,负载式风扇将使用主电源供电。
需要注意的是,这里要为晶体管和负载供电,不能直接从USB使用5V电压,因为通常USB端口仅提供100mA,这不足以激活继电器和负载,所以必须使用7V到12V的外部电源为控制板、三极管、继电器供电。
另外,负载使用自己的电源。例如,如果使用灯泡或风扇,那么应该连接110/220V电源,或者任何其他电源
2、开关代码
Arduino继电器开关代码,用于使用继电器和按钮打开负载,其代码如下:

3、延迟关闭继电器代码
可以使用以下代码示例在上述电路中引入延迟。因此,“stayON”变量用于在首选时间内延迟()程序执行。在这里,一旦按下按钮,继电器将打开,五秒钟后继电器将关闭,其代码如下:

接线图
下面设计带有直流电机的Arduino继电器接线电路,此接线的主要目的是在继电器和Arduino的帮助下控制直流电机。该接线所需的元件主要包括:Uno Rev3、继电器模块、杜邦线、用于供电和编程的USB数据线、电池、电池连接器、用于将电线连接到模块的螺丝刀和直流电机。
1、Arduino继电器规格参数
Arduino继电器规格参数包括以下内容:
可以通过数字输出进行控制。
与Arduino等任何5V微控制器兼容。
NO的额定通过电流为10A,NC的额定通过电流为5A。
控制信号为TTL电平。
最大开关电压为250VAC或30VDC。
最大开关电流为10A。
尺寸为43mm x 17mm x 17mm。
2、Arduino继电器模块
这些模块可与电路板上的附加组件和电路一起使用,这些模块主要由于以下原因而被使用。
非常易于使用。
它包括所需的驱动电路。
一些继电器模块带有LED指示灯,用于指示继电器的状态。
它为原型节省了更多时间。
继电器模块包括下面讨论的不同引脚:

Pin1 信号引脚(继电器触发器):此输入引脚用于激活继电器。
Pin2(接地):这是接地引脚。
Pin3 (VCC):此输入电源引脚用于为继电器线圈供电。
Pin4(常开):继电器的NO(常开)端子。
Pin5(公共端):继电器的公共端。
Pin6(常闭):继电器的常闭 (NC) 端子。
3、接线步骤
第一步:Arduino板和继电器板的接线
将一根杜邦电缆和该电缆的一端连接到控制器板的PIN 7(数字 PWM),并将电缆的另一端连接到继电器模块的信号PIN。
现在需要连接Arduino的5V引脚和继电器模块的正极 (+) 引脚。
将 Arduino的GND引脚连接到继电器模块的负 (-) 引脚。
现在UNO板和继电器模块之间的连接已经完成。
第 2 步:继电器板接线到电源和负载
将 9V 电池的正极 (+ve) 端子连接到继电器模块的常开端子。
将继电器模块的公共端子连接到直流电机的正极 (+ve) 端子。
将电池的负极 (-) 端子连接到直流电机。
第 3 步:现在完成如何使用带有 Arduino 接线图的继电器。
当Arduino的PIN 7切换时,继电器在ON和OFF状态之间切换。参考下面给出了此接线的Arduino代码。
每一秒,该电路都会打开和关闭继电器。在基于实时的应用中,该继电器可用于在检测到运动时打开灯,也可用于在水位低于固定范围时打开电机,其完整的接线图如下所示:

Arduino代码如下:

现在打开Arduino IDE -> 在Arduino编辑器选项卡中复制并粘贴上面的Arduino代码。现在Arduino板需要借助USB数据线连接到PC并对Arduino板进行编程。
常见问题
1、什么是继电器SPDT Arduino?
答:SPDT继电器是一种电磁开关,用于控制Arduino板上带有小直流电流的交流设备。
2、Arduino可以控制多少个继电器?
答:一块Arduino板最多可控制 20 个继电器,因为一个Arduino连接的继电器相当于一个Arduino中模拟引脚(6 引脚)和数字引脚(14 引脚)的数量。
3、继电器模块的用途是什么?
答:继电器模块能够处理高达10安培的负载。这些是不同设备的理想选择,例如被动红外探测器和其他传感器。这些模块与Arduino和其他微控制器一起使用。
4、继电器在电路中起什么作用?
答:继电器是一种电动开关,用于通过简单地从外部来源获取电信号来打开和关闭电路。一旦收到电信号,只需打开和关闭开关,它就会传输到其他设备。
总结
以上是对Arduino继电器及其工作原理的相关内容概述,该模块使用非常方便,主要用于控制高压和大电流负载,如电磁阀、电机、交流负载和灯。此继电器主要用于与Arduino、PIC等微控制器接口。
波特率是什么意思_怎样计算波特率
时间:2026-04-21
RS485基本知识介绍
时间:2026-04-18
什么是激光雷达?激光雷达的构成与分类
时间:2026-04-18
Excelpoint - 一文了解SiC MOS的应用
时间:2026-04-18
什么是磁电阻器?磁电阻特性及应用
时间:2026-04-18
什么是电场?电场在电容器中的应用
时间:2026-04-18
什么是ARM64?
时间:2026-04-17
vga和hdmi的区别
时间:2026-04-17
什么是ESD?ESD及TVS的原理和应用
时间:2026-04-17
开关电源原理与维修完整版 (10)_标清视频
时间:2026-04-16
半导体光刻工艺 光刻—半导体电路的绘制
时间:2026-03-09
石英灯电子变压器电路原理
时间:2026-03-06
什么是室温超导?半导体时代将走向结束?芯...
时间:2026-03-09
什么是硅片或者晶圆?一文了解半导体硅晶圆
时间:2026-03-09
北京理工大学实现了光导型向平面光伏型量子...
时间:2026-03-09
HTCC:半导体封装的理想方式
时间:2026-03-06
如何利用可扩展的柔性中间层制备超低模量电...
时间:2026-03-09
光伏控制器简介
时间:2026-03-06
电阻的原理和作用 电阻色环识别图 电路中电...
时间:2026-03-09
NVIDIA CPU+GPU超级芯片大升级!
时间:2026-03-09