芯片亮点
VDD耐压高:芯片VDD耐压大于40V,高于海外竞品10V以上;
工作频率可调:芯片振荡器工作频率由外围电阻RRT、电容CCT所设定,频率可达500kHz;
驱动能力强:芯片采用大电流图腾柱式输出驱动,提供±1A的峰值输出驱动能力,应用场景更广泛;
运放内部集成:芯片内部集成了高增益,低输出阻抗的误差放大器。可通过内部运放实现闭环反馈;
芯片系列化:芯片按照启动电压阈值、最大占空比、以及工作电流大小进行区分,推出多个版本,适配不同需求;
应用灵活:芯片内部逻辑简单,可灵活搭建Buck、Boost、Buck-Boost、反激等诸多电路拓扑,还可作为PWM发生器来使用;
AP8262X系列版本区分

高可靠性
Chipown工业辅源系列芯片全部通过工业级JEDEC可靠性严苛认证。
问题一
芯片工作频率是如何产生的?
AP8262X系列芯片内部集成振荡器电路,工作频率由外围电阻RT、电容CT充放电时间所决定,频率可达500kHz。

AP8262振荡器工作示意图
在一个脉冲周期里,芯片基准源VREF通过电阻RRT给电容CCT充电,VRT/CT上升到内部设定电压上限VRT/CT_H时,振荡器电路控制内部电流源对CCT以恒流Idisc放电,VRT/CT放电至内部设定电压下限VRT/CT_L时,泄放电路关闭,CCT重新充电,开启新一周期。

AP8262 RT/CT引脚波形示意图
可参考以下简化公式来设计RRT、CCT:

问题二
RRT电阻阻值与CCT电容容值可以
随意选取吗?
理论上RRT 、CCT 大小可以随意选取,但实际应用中RRT 、CCT存在一个合理的选择范围。
RRT太小会使得给CCT充电电流较大,当充电电流超过内部放电电流时,CCT无法放电,振荡器停止工作;
当RRT选好后,CCT太小会使得三角波下降沿时间较短。若三角波下降沿时间小于芯片内部延时与驱动下降沿时间,则驱动将出现异常;
在确定的频率下,RRT或CCT一方选择太大,则会使得另一方太小;
因此综合考虑,RRT推荐值5kΩ~100kΩ,CCT推荐值1nF~100nF。
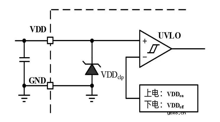
问题三
不同版本AP8262X系列芯片
VDDon、VDDoff阈值不同,
该如何选择?
对于带辅助绕组供电的拓扑,建议选择阈值迟滞电压大的版本,确保在辅助绕组建立供电之前芯片VDD不会降到VDDoff以下(见典型应用一);
对于输入电压较低的DC-DC应用,可选择迟滞电压小的版本,输入电压直接给VDD供电(见典型应用二) ;
对于输入电压较高或输入电压范围宽的DC-DC应用,建议外接辅源供电或在输入和VDD之间再接一级稳压电路。

AP8262 UVLO功能示意图
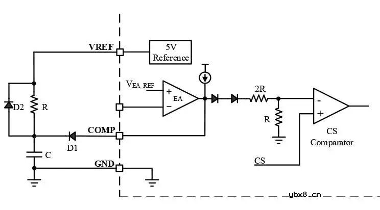
问题四
芯片如何实现系统闭环反馈?
AP8262X系列芯片内部集成了高增益,低输出阻抗的误差放大器。放大器同相端接入芯片内部2.5V基准,引出反相端FB和输出端COMP方便进行环路配置与调整。
芯片实现稳压反馈具有两种方式,一种是使用外部的误差放大器,如TL431,误差放大器的输出反馈到芯片的COMP脚,实现闭环反馈;另一种是将输出电压分压反馈到芯片FB脚,通过芯片内部误差放大器产生误差反馈,即COMP脚电压,来实现闭环反馈;

AP8262 反馈方式一

AP8262 反馈方式二
AP8262X系列芯片最大的特点就是使用灵活,工程师们可以通过搭建外围电路来实现所需辅助功能。
01
软启动电路
软启动会使得启动阶段最大峰值电流限制逐步的提高,可以大大减小器件的应力。
芯片上电时,COMP脚内部恒流源通过二极管D1给电容C充电,COMP脚电压随电容C电压逐步升高,从而使得脉冲电流逐步增大来实现软启动功能。二极管D2在系统下电时通过芯片内部阻抗给C放电,使得再次上电时软启动功能正常。

AP8262软启动电路
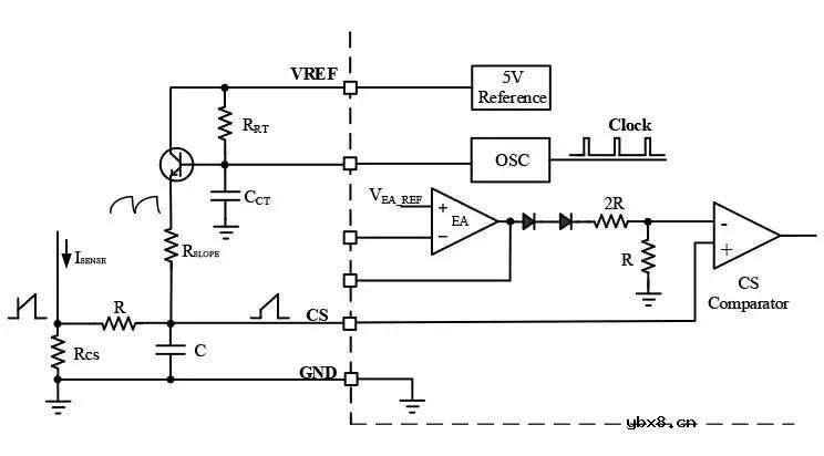
02
斜坡补偿电路
峰值电流控制模式在CCM工况下占空比高于50%时,会出现次谐波振荡,需要斜坡补偿电路使得扰动逐步缩小。
将AP8262的RT/CT脚电压通过一射极跟随器电路,叠加到CS管脚电流采样信号上,等效于对电流波形扰动添加了斜坡抑制,从而使得系统稳定,斜坡补偿量通过RSLOPE电阻来调节。

AP8262斜坡补偿电路
03
快速关断电路
在需要快速关断的场合,可以将芯片COMP脚电压下拉到2VF以下(两个二极管压降),或将CS管脚电压上拉至高电平来快速关断芯片输出。
这里提供了一种快速关断电路,当给Q2基极施加一个高电平,通过两个三极管的配合使COMP脚电压下拉并保持该状态。

AP8262快速关断电路
AP8262X系列芯片简单易用,可灵活搭建Buck、Boost、Buck-Boost、反激等诸多电路拓扑,还可作为PWM发生器来使用。以下推荐两型典型应用电路。
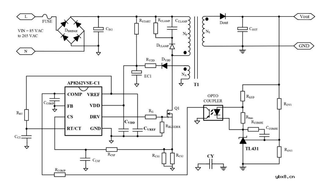
典型应用一:离线应用,隔离反激拓扑,采用外部误差放大器(TL431)进行反馈。供电采用辅助绕组供电。

AP8262 应用于原副边隔离反激系统
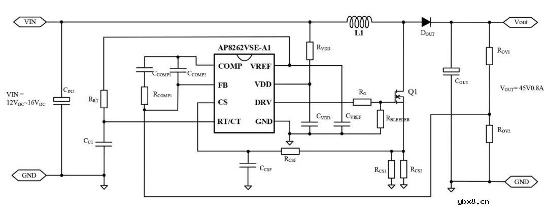
典型应用二:DC-DC应用,Boost升压拓扑,采用内部误差放大器进行反馈(反馈接FB引脚),输入电压直接供电。

AP8262 应用于Boost升压系统
应用要点
VDD和VREF电容CVDD和CVREF放在距离VDD、VREF管脚和GND管脚最近的地方;使用内部误差放大器时,为了减小管脚对地寄生电容对于稳定性的不良影响,反馈网络尽量靠近FB管脚,减小走线长度和面积。
振荡器频率设置电阻RRT、电容 CCT取值在推荐范围之内,RRT推荐值为5kΩ~100kΩ,CCT推荐值为1nF~100nF。RRT、CCT到芯片管脚的连接尽量短,少外部干扰;CCT接地需要接到芯片地,接功率地会带来不稳定干扰;
CS脚建议增加RC滤波器,提高抗干扰性,其截止频率应大于10倍开关频率。RCSF推荐值为1kΩ,CCSF推荐值为300pF。
启动电阻RSTART(反激系统)的选取除了满足启动电流要求外,还需要综合考虑启动时间以及电阻上损耗;
电阻RBLEEDER可以避免欠压锁定期间芯片漏电流使得MOSFET误开通,推荐值10kΩ;
审核编辑:刘清
电场激活原位掺杂平面光伏型胶体量子点红外...
时间:2026-03-09
什么是硅片或者晶圆?一文了解半导体硅晶圆
时间:2026-03-09
集成电路的几纳米代表了什么?
时间:2026-03-09
金刚石基GaN问世 化合物半导体行业进入第三...
时间:2026-03-09
实用模拟电路小常识浅析
时间:2026-03-09
寄存器是什么?怎么操作寄存器点亮LED灯?
时间:2026-03-09
一文详解MOS管驱动电路拓扑的设计
时间:2026-03-09
汽车芯片业应汲取的教训
时间:2026-03-09
半导体光刻工艺 光刻—半导体电路的绘制
时间:2026-03-09
电阻的原理和作用 电阻色环识别图 电路中电...
时间:2026-03-09
石英灯电子变压器电路原理
时间:2026-03-06
住宅小区负荷与变压器容量的选择技巧
时间:2026-03-06
变压器的常用型号如何标识?变压器的有载如...
时间:2026-03-06
旋转变压器原理与应用知识
时间:2026-03-06
使用过滤器电容器和诱导器来抑制受辐射的EM...
时间:2026-03-05
LED固晶机龙头直面“寒冬”
时间:2026-03-05
玻璃釉电容器的结构与特点
时间:2026-03-05
电容器入门教程
时间:2026-03-05
分析一个工作中常用的带有放大功能的高精度...
时间:2026-03-05
关于STM32WL LSE 添加反馈电阻后无法起振的...
时间:2026-03-05