【摘要】
本文根据某产品单板电路测试过程的浪涌电流冲击问题,详细分析了MOS管缓启动电路的RC参数,通过分析和实际对电路参数的更改,使电路的浪涌电流冲击满足板上电源要求。
某通信产品电路测试时发现浪涌电流冲击过大,可能会损坏保险丝或MOS管等器件,而且有的即使没有损坏也有可能会影响其使用寿命(图1)。

图1改前测试冲击电流
从上图可以看出冲击电流很大,达23.0A,远大于满载工作电流(1A左右),板上电源设计指南要求是满载工作电流的3~5倍,所以需要整改以达到板上电源要求,电路原理图如图2所示。

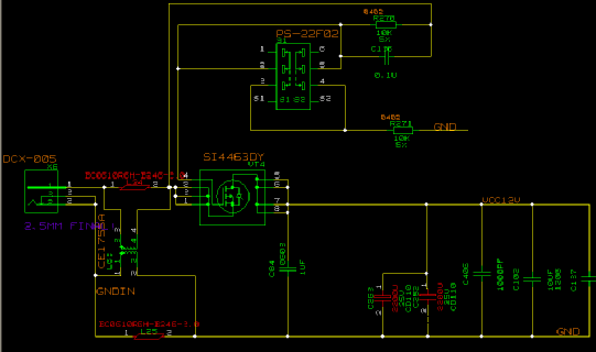
图2原电路原理图
将原电路原理图(图2)等效为图3。

图3原理图等效[注1]
注1:R270等效为R1,R271等效为R2,C136等效为C1,MOS管为VT1,全部负载等效为RL,全部电容等效为CL,D1在计算中用不到。
根据MOS管开启电压和RDS的特性曲线(图4)可知,控制了MOS管VGS电压线性度就能精确控制冲击电流。所以图3中外接电容C1、R1和R2被用来作为积分器对MOS管的开关特性进行精确控制,达到控制上电冲击电流的目的。



图4本文原理图中MOS管(Si4463DY)VGS(th)与电流ID和电阻RDS的关系
原电路就是利用这个原理进行上电控制的,但是参数设置有问题,所以才出现了图1中的较大冲击电流。
现将简化电路原理图(图3)VT1前面的上电控制电路等效为图5进行计算。

图5简化VT1前面的上电控制电路
1、上电时间计算
1)时间参数τ。
由于图5(a)中MOS管内部电容Cgs<
2)计算电容上电时间。
根据图5(b)得:

最后计算得出:


所以Uc的上电完成时间只与τ相关,但是上电的斜率将同时与R1/(R1+R2)和τ相关,下面用两个实验予以说明。
2、实验验证
实验(1):更改时间参数τ(更改C1)控制VGS开启速度

图6R1=R2=10Kohm,C1=2.2uF时上电电流波形
根据计算τ=(R1//R2)*C1=11mS,从图6可以看出上电时间变大了,为3.6mS,冲击电源也由原来的23.0A变为现在的9.26A。说明一定程度上控制了其上电时间和冲击电流。
但是,τ变为原来的22倍,电流冲击时间变为原来的15倍,冲击电流只变为原来的40%,不能完全够达到精确控制的目的。
实验(2):设置Uc电压以达到控制上电时间的目的
根据MOS管开启电压的特性曲线图4,可以看出:1V~2.5V这段为MOS管开启的过程,精确控制这段电压的上升过程(斜率)将可以有效控制上电冲击电流的大小。
更改电阻R1=2.7K,R2=10K和C1=0.1uF不变时上电电流波形如图7所示。

图7R1=2.7K,R2=10Kohm,C1=0.1uF时上电电流波形
(红色曲线为上电电流波形,黄色为Uc两端电压波形)
根据计算τ=(R1//R2)*C1=0.2mS,变小了,但是从图7可以看出上电时间却变大了,为425uS,冲击电源也由原来的23.0A变为现在的8.35A。
对比两个实验可以发现:改变R1,τ变小了,但电流上电时间却变大了,而且电流冲击时间在只变大1.8倍的情况下,冲击电流的幅度却变为原来的36%;而改变τ(即改变C1),在电流冲击上升时间变为原来的15倍时,电流幅度才变为原来的40%,所以改变R1对MOS管VGS的精确控制效果明显。
3、原因分析
电容归一化上电波形如图8所示:


图8归一化电容上电波形
从图8可以看出:原电路中Uc两端最终电压在1τ(图8中红色曲线部分)内将从0V上升到Uc*0.632=3.8V,而从3.8V上升到6V需要至少4τ(1τ~5τ)。而电路中MOS管开启电压是1V~2.5V,这段电压在小于0.5τ时间内就完成了,所以可以得出其上电时间(1~2.5V的时间)应小于0.5τ,即小于250uS,根据图1可以看出,冲击电流的时间约为240uS左右,与计算基本吻合。
实验(1)电路中Uc最终两端电压与原电路相同为6V,不过τ变为原来的22倍为11mS,MOS管开启电压在1V~2.5V段上升时间也应该小于0.5τ,实测试为3.6mS,小于0.5τ(5.5mS)也基本与理论计算吻合
实验(2)电路中Uc最终两端约为2.5V。开启电压的时间段处于了约1τ~3τ之间后,虽然τ变小了,但电流上电冲击时间,实测试为1.8倍[注2],基本与理论吻合。
(注2:原电路用约0.5τ完成电流冲击,实验二电路用约2τ,原电路τ=500uS,而实验二τ(R1=2.5K)=200uS,基本上实验二的2τ(R1=2.5K)为原电路0.5τ的2倍,所以实测1.8倍基本与理论符合。)
经过上面的讨论,可以看出:对MOS管的控制有两种方法:
(1)设置Uc两端最终电压,控制VGS电压上升的斜率。
(2)更改时间参数τ控制VGS开启速度(也在一定程度上控制斜率)。
当然可以结合两种方法,同时进行控制,以达到控制冲击电流的目的。
结合到上两个实验及分析,用两种方法控制,将参数更改为R1=27K,R2=100K,C1=2.2uF,测试上电冲击电流波形如图9所示。

图9R1=27K,R2=100K,C1=2.2uF,测试上电冲击电流波形
(红色为冲击电流波形,黄色为负载电压波形)
最大冲击电流为4.03A,基本满足板上电源设计要求(冲击电流为3~5A)。不过电流上电时间变为25.5mS,如需要再次降低冲击电流,可以继续加大电容。比如图10。
当电容增加到10uF时(R1=27K,R2=100K)时的电流上电波形。

图10R1=27K,R2=100K,C1=10uF,测试上电冲击电流波形
图10中电流上电波形变为90mS。从上面的介绍可以看出“通过设置Uc两端最终电压”和“更改时间参数τ控制VGS开启速度”基本上达到了控制上电冲击电流的目的,至于如何选择合适的参数,需要根据具体情况进行分析。
可以用示波器对I2T进行的计算,(标称2A适配器测试)如图15、16、17所示。

图11 原电路R1=R2=10K,C1=0.1uF时冲击电流I2T计算
图15可以认为是原电路中MOS管基本没有控制,上电瞬间适配器作为恒压源产生了“冲击”,经过示波器精确计算,在“冲击”脉冲结束时(第一个光标处)值为0.249 A2S,在正常工作前(第二个光标处值为0.522 A2S)。

图12 更改电路参数R1=27K,R2=100K,C1=2.2uF时冲击电流I2T计算
更改电路参数后,MOS管有一定的控制作作,但是还是产生了一个“台阶”(第一光标与第二光标之间)经过示波精确计算,在脉冲结束时(第一个光标处)值为0.239 A2S,在正常工作前(第二个光标处值为0.344 A2S)。

图13 R1=27K,R2=100K,C1=10uF,测试上电冲击电流波形
由于对MOS管的上电控制已经接近或小于了适配器的电流提供能力,所以基本已经没了“冲击”电流(可以认为完全是MOS管控制下的电流),经过计算,在正常工作前的I2T值为0.216 A2S(第二个光标处)。
注意:τ也不能过大,过大时引起上电波形过缓,导致板内器件上电时序问题,同时过于缓慢的上电波形可能还会“损伤”或引起MOS管烧毁。
通过以上三个图对比:MOS管的控制能力越强,“冲击”电流越小,I2T值也越小,对保险丝等器件的“损伤”也越小。
通过以上的分析和实际测试基本上达到了控制VGS电压上升的斜率的目的,有效降低了脉冲“冲击”电流对保险丝管的影响。所以可以结合如下两种方法,同时进行控制,以达到控制冲击电流的目的。
1、设置Uc两端最终电压,控制VGS电压上升的斜率。
2、更改时间参数τ控制VGS开启速度(也在一定程度上控制斜率)。
在电路设计中有几点需要特别关注。
1、Uc两端的最终电压一定要保证VGS完全开启和该电压下MOS管体电阻基本达到最小。
2、τ也不能过大,过大时引起上电波形过缓,导致板内器件上电时序问题,同时过于缓慢的上电波形可能还会“损伤”或引起MOS管烧毁。
上电时间的选择可根据实际情况进行,建议只要满足板上电源设计要求的3~5倍“冲击”电流即可。
鉴于缓启动电路具有的优点,我们在器件选型和电路设计中可以加以利用,来提高产品的性能和质量。
电场激活原位掺杂平面光伏型胶体量子点红外...
时间:2026-03-09
什么是硅片或者晶圆?一文了解半导体硅晶圆
时间:2026-03-09
集成电路的几纳米代表了什么?
时间:2026-03-09
金刚石基GaN问世 化合物半导体行业进入第三...
时间:2026-03-09
实用模拟电路小常识浅析
时间:2026-03-09
寄存器是什么?怎么操作寄存器点亮LED灯?
时间:2026-03-09
一文详解MOS管驱动电路拓扑的设计
时间:2026-03-09
汽车芯片业应汲取的教训
时间:2026-03-09
半导体光刻工艺 光刻—半导体电路的绘制
时间:2026-03-09
电阻的原理和作用 电阻色环识别图 电路中电...
时间:2026-03-09
使用过滤器电容器和诱导器来抑制受辐射的EM...
时间:2026-03-05
LED固晶机龙头直面“寒冬”
时间:2026-03-05
玻璃釉电容器的结构与特点
时间:2026-03-05
电容器入门教程
时间:2026-03-05
分析一个工作中常用的带有放大功能的高精度...
时间:2026-03-05
关于STM32WL LSE 添加反馈电阻后无法起振的...
时间:2026-03-05
绝缘电阻表的选用及使用注意事项
时间:2026-03-05
压敏电阻爆裂的原因分析
时间:2026-03-05
暑期买元器件下单立减还送华为P30pro
时间:2026-03-05
电阻的标称阻值和允许偏差
时间:2026-03-05