LM358引脚图及功能
LM 358 共有 8 个引脚,每个引脚具有不同的单独功能,下面为 LM 358引脚图及功能。
引脚 1 和引脚 8 是比较器的输出。
引脚 2 和引脚 6 为反相输入。
引脚 3 和引脚 5 是同相输入。
引脚 4 是 GND 端子。
引脚 8 是 VCC+。

运算放大器:
运算放大器,或简称运算放大器,本质上是一种直流耦合高增益电压放大设备,它们非常适合用于信号调理、直流放大、滤波,并可与外部反馈组件(如其输出之间的电容和电阻器)一起使用输入端子。
运算放大器根据其反馈配置执行不同的功能,无论是电阻式、电容式还是两者兼而有之,在此基础上,它可以使用差分放大器、积分器或加法器。
同相输入:
运算放大器的同相输入在LM358的电路图上用“+”号标记,同相输入为3
引脚。发现正电压施加到同相输入,然后它不会发生变化,它将在输出端产生正摆动。
如果将变化的波形(例如正弦波)应用于非反相输入(例如 LM358 中的引脚 3),那么它将以相同的方式出现在输出端,它没有被倒置。
反相输入:
运算放大器的反相输入在 LM358 的电路图中用“-”号标记,反相输入为 2 号引脚。
当在反相输入端施加正电压时,将产生负电压摆幅。因此,对反相输入应用正弦波,将在输出端出现反相。

LM358工作原理
这里设计了一个LM358的Proteus模拟,可以让你更好地了解LM358IC的工作原理。在这个模拟中,根据LDR值设计了一个小型自动LED开关电路。图像如下图所示:

你可以在上图中看到,我将LDR连接在输入引脚上,而LED连接在LM358的输出引脚上。
现在,当LDR变暗时,LED将保持关闭状态,但当LDR亮起时,LED也会亮起。
可变电阻用于灵敏度目,在下图中,显示了它的ON状态:

你可以在上图中看到现在LED亮起,因为LDR亮着。
基于LM358的直流稳压电源及漏电保护系统设计
利用LM358、场效应管、运算放大器设计制作一台低压差、宽范围的线性直流稳压电源,该电源在几乎空载和较大负载情况下都具有可靠的稳压特性。
1.设计方案
本系统主要由直流稳压模块、漏电检测模块、关断保护模块等组成,下面分别介绍这几个模块。
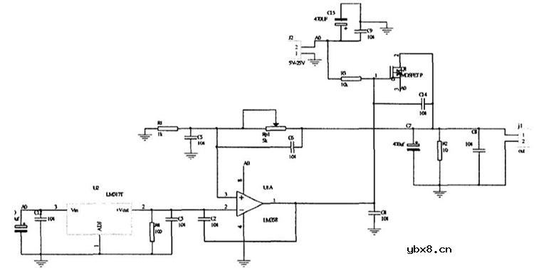
1.1稳压电源电路
稳压电源电路如图1所示,本电路模块采用了LM358作为稳定放大器,采用P沟道MOS管,LM358内部拥有两个独立的、高增益、内部频率补偿的双运算放大器,能够实现输入电压在5.5~25V变化时,使输出端稳定在5±0.05V。

图1 稳压电源电路
1.2漏电检测电路
漏电保护装置要求当输入电压为5V时,输出电压不小于4.6V,漏电检测电阻R1两端电压最大为0.4V,漏电保护电路正常工作电流为250mV,经计算得出R1电阻不得大于1.6Ω,因此我们选择1Ω电阻作为检测电阻。如图2所示电路,接一个1Ω电阻,经过检测电阻两端电压变化计算电流大小。由于该电压太小,用减法电路给予放大,放大后的信号远大于输入失调电压。然后用电压比较器判断漏电流大小。此电路稳定可靠,经测试,达到了较高的电压检测精度。

图2 漏电检测装置电路
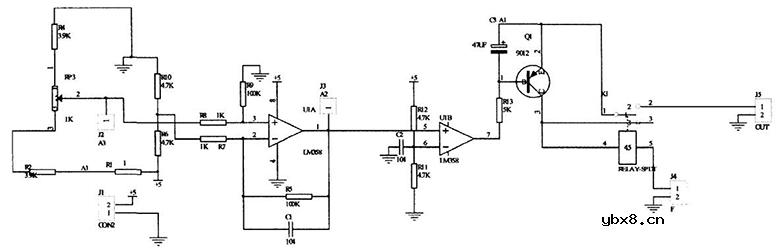
1.3关断保护分析
关断保护如图3所示,R1为检测电阻,适当调整电阻R1的值,当电路漏电电流为30mA时,R1两端电压差值,经过LM358两级放大送到三极管基极,使三极管导通,继电器K1吸合,常闭触头断开,断开负载供电,同时常开触头闭合形成自锁。当漏电故障排除后,按常闭复位按钮S1,电路恢复到初始状态。

图3 关断保护电路
2.系统分析测试
2.1稳压电源电路测试
电压调整率的测试方案:负载R为固定5Ω,当输入电压在5.5~25V变化时,记录测量输出电压,观察结果是否在5±0.05V范围内变化,计算电压调整率,Su=|Uo2一Uo1|/Uo2×100(Uo1为输入电压为5.5V时的输出电压,Uo2为输入电压为25V时的输出电压)。
2.2漏电保护电路测试
稳压电源去掉5Ω的负载,切换到漏电保护档,此时工作电压为5V。接入一个20Ω的负载,并在模拟支路里串入一个330Ω的可调电阻,并串人数字万用表监测模拟漏电支路电流,以观察漏电保护路的可靠性和灵敏度。
3.测试结果及分析
3.1测试结果
电压调整率的测试结果如表1所示。

3.2结果分析
经测试,当支路电流达到29.6mA,继电器吸合并自锁,断开负载。调小支路电流到26mA,按下复位按钮,电路恢复正常检测状态。经反复测试,电路可靠稳定,达到安全使用要求。动作电流的误差绝对值=|30-29.6l/30×100%=1.3%。
电场激活原位掺杂平面光伏型胶体量子点红外...
时间:2026-03-09
什么是硅片或者晶圆?一文了解半导体硅晶圆
时间:2026-03-09
集成电路的几纳米代表了什么?
时间:2026-03-09
金刚石基GaN问世 化合物半导体行业进入第三...
时间:2026-03-09
实用模拟电路小常识浅析
时间:2026-03-09
寄存器是什么?怎么操作寄存器点亮LED灯?
时间:2026-03-09
一文详解MOS管驱动电路拓扑的设计
时间:2026-03-09
汽车芯片业应汲取的教训
时间:2026-03-09
半导体光刻工艺 光刻—半导体电路的绘制
时间:2026-03-09
电阻的原理和作用 电阻色环识别图 电路中电...
时间:2026-03-09
使用过滤器电容器和诱导器来抑制受辐射的EM...
时间:2026-03-05
LED固晶机龙头直面“寒冬”
时间:2026-03-05
玻璃釉电容器的结构与特点
时间:2026-03-05
电容器入门教程
时间:2026-03-05
分析一个工作中常用的带有放大功能的高精度...
时间:2026-03-05
关于STM32WL LSE 添加反馈电阻后无法起振的...
时间:2026-03-05
绝缘电阻表的选用及使用注意事项
时间:2026-03-05
压敏电阻爆裂的原因分析
时间:2026-03-05
暑期买元器件下单立减还送华为P30pro
时间:2026-03-05
电阻的标称阻值和允许偏差
时间:2026-03-05