场效应晶体管(Field Effect Transistor缩写(FET))简称场效应管。主要有两种类型(junction FET—JFET)和金属 - 氧化物半导体场效应管(metal-oxide semiconductor FET,简称MOS-FET)。由多数载流子参与导电,也称为单极型晶体管。它属于电压控制型半导体器件。具有输入电阻高(107~1015Ω)、噪声小、功耗低、动态范围大、易于集成、没有二次击穿现象、安全工作区域宽等优点,现已成为双极型晶体管和功率晶体管的强大竞争者。
场效应管(FET)是利用控制输入回路的电场效应来控制输出回路电流的一种半导体器件,并以此命名。由于它仅靠半导体中的多数载流子导电,又称单极型晶体管。FET 英文为Field Effect Transistor,简写成FET。
场效应管是根据三极管的原理开发出的新一代放大元件,有3个极性,栅极,漏极,源极,它的特点是栅极的内阻极高,采用二氧化硅材料的可以达到几百兆欧,属于电压控制型器件。场效应管场效应晶体管(Field Effect Transistor缩写(FET))简称场效应管。由多数载流子参与导电,也称为单极型晶体管。它属于电压控制型半导体器件。
与双极型晶体管相比,场效应管具有如下特点。
(1)场效应管是电压控制器件,它通过VGS(栅源电压)来控制ID(漏极电流);
(2)场效应管的控制输入端电流极小,因此它的输入电阻(107~1012Ω)很大。
(3)它是利用多数载流子导电,因此它的温度稳定性较好;

(4)它组成的放大电路的电压放大系数要小于三极管组成放大电路的电压放大系数;
(5)场效应管的抗辐射能力强;
(6)由于它不存在杂乱运动的电子扩散引起的散粒噪声,所以噪声低。
具有输入电阻高(100MΩ~1 000MΩ)、噪声小、功耗低、动态范围大、易于集成、没有二次击穿现象、安全工作区域宽、热稳定性好等优点,现已成为双极型晶体管和功率晶体管的强大竞争者。
场效应管工作原理用一句话说,就是“漏极-源极间流经沟道的ID,用以栅极与沟道间的pn结形成的反偏的栅极电压控制ID”。更正确地说,ID流经通路的宽度,即沟道截面积,它是由pn结反偏的变化,产生耗尽层扩展变化控制的缘故。在VGS=0的非饱和区域,表示的过渡层的扩展因为不很大,根据漏极-源极间所加VDS的电场,源极区域的某些电子被漏极拉去,即从漏极向源极有电流ID流动。从门极向漏极扩展的过度层将沟道的一部分构成堵塞型,ID饱和。将这种状态称为夹断。这意味着过渡层将沟道的一部分阻挡,并不是电流被切断。
在过渡层由于没有电子、空穴的自由移动,在理想状态下几乎具有绝缘特性,通常电流也难流动。但是此时漏极-源极间的电场,实际上是两个过渡层接触漏极与门极下部附近,由于漂移电场拉去的高速电子通过过渡层。因漂移电场的强度几乎不变产生ID的饱和现象。其次,VGS向负的方向变化,让VGS=VGS(off),此时过渡层大致成为覆盖全区域的状态。而且VDS的电场大部分加到过渡层上,将电子拉向漂移方向的电场,只有靠近源极的很短部分,这更使电流不能流通。
场效应晶体管(Field Effect Transistor缩写(FET))简称场效应管,是较新型的半导体材料,利用电场效应来控制晶体管的电流,因而得名。它只有一种载流子参与导电的半导体器件,是一种用输入电压控制输出电流的半导体器件。从参与导电的载流子来划分,它有电子作为载流子的N沟道器件和空穴作为载流子的P沟道器件。从场效应管的结构来划分,它有结型场效应管和绝缘栅型场效应管之分。
1.结型场效应管
(1) 结型场效应管结构
N沟道结型场效应管的结构如下图所示,它是在N型半导体硅片的两侧各制造一个PN结,形成两个PN结夹着一个N型沟道的结构。两个P区即为栅极,N型硅的一端是漏极,另一端是源极。

结型场效应管的结构示意图
(2) 结型场效应管工作原理
以N沟道为例说明其工作原理。
当VGS=0时,在漏、源之间加有一定电压时,在漏源间将形成多子的漂移运动,产生漏极电流。当VGS《》时,PN结反偏,形成耗尽层,漏源间的沟道将变窄,ID将减小,VGS继续减小,沟道继续变窄,ID继续减小直至为0。当漏极电流为零时所对应的栅源电压VGS称为夹断电压VGS (off)。
(3)结型场效应管特性曲线
结型场效应管的特性曲线有两条,
一是输出特性曲线(ID=f(VDS)| VGS=常量),
二是转移特性曲线(ID=f(VGS)|VDS =常量)。
N沟道结型场效应管的特性曲线如下图所示。

(a) 漏极输出特性曲线 (b) 转移特性曲线
N沟道结型场效应管的特性曲线
2. 绝缘栅场效应三极管的工作原理
绝缘栅场效应三极管分为:
耗尽型→N沟道、P沟道
增强型→N沟道、P沟道
(1)N沟道耗尽型绝缘栅场效应管结构
N沟道耗尽型的结构和符号如下图(a)所示,它是在栅极下方的SiO2绝缘层中掺入了大量的金属正离子。所以当VGS=0时,这些正离子已经感应出反型层,形成了沟道。于是,只要有漏源电压,就有漏极电流存在。当VGS》0时,将使ID进一步增加。VGS《》时,随着VGS的减小漏极电流逐渐减小,直至ID=0。对应ID=0的VGS称为夹断电压,用符号VGS (off)表示,有时也用VP表示。
N沟道耗尽型的转移特性曲线如下图(b)所示。
5
(a) 结构示意图 (b) 转移特性曲线
(2)N沟道增强型绝缘栅场效应管结构
N沟道增强型绝缘栅场效应管,结构与耗尽型类似。但当VGS=0 V时,在D、S之间加上电压不会在D、S间形成电流。当栅极加有电压时,若VGS》VGS (th)时,形成沟道,将漏极和源极沟通。如果此时加有漏源电压,就可以形成漏极电流ID。在VGS=0V时ID=0,只有当VGS》VGS(th)后才会出现漏极电流,这种MOS管称为增强型MOS管。
6
VGS(th)——开启电压或阀电压;
(3)P沟道增强型和耗尽型MOSFET
P沟道MOSFET的工作原理与N沟道MOSFET完全相同,只不过导电的载流子不同,供电电压极性不同而已。这如同双极型三极管有NPN型和PNP型一样。
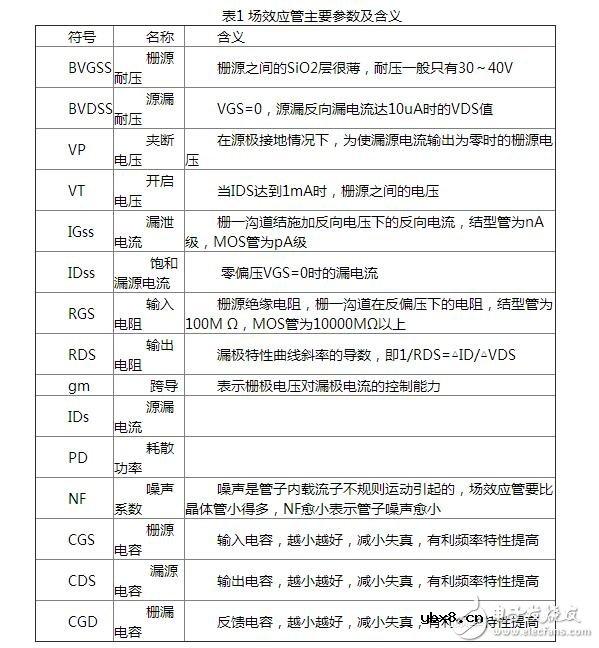
为了正确安全运用场效应管,防止静电、误操作或储存不当而损坏场效应管,必须对场效应管主要参数有所了解和掌握。场效应管的参数多达几十种,现将主要参数及含义列于表1,作为参考。

电场激活原位掺杂平面光伏型胶体量子点红外...
时间:2026-03-09
什么是硅片或者晶圆?一文了解半导体硅晶圆
时间:2026-03-09
集成电路的几纳米代表了什么?
时间:2026-03-09
金刚石基GaN问世 化合物半导体行业进入第三...
时间:2026-03-09
实用模拟电路小常识浅析
时间:2026-03-09
寄存器是什么?怎么操作寄存器点亮LED灯?
时间:2026-03-09
一文详解MOS管驱动电路拓扑的设计
时间:2026-03-09
汽车芯片业应汲取的教训
时间:2026-03-09
半导体光刻工艺 光刻—半导体电路的绘制
时间:2026-03-09
电阻的原理和作用 电阻色环识别图 电路中电...
时间:2026-03-09
石英灯电子变压器电路原理
时间:2026-03-06
变压器的常用型号如何标识?变压器的有载如...
时间:2026-03-06
使用过滤器电容器和诱导器来抑制受辐射的EM...
时间:2026-03-05
LED固晶机龙头直面“寒冬”
时间:2026-03-05
玻璃釉电容器的结构与特点
时间:2026-03-05
电容器入门教程
时间:2026-03-05
分析一个工作中常用的带有放大功能的高精度...
时间:2026-03-05
关于STM32WL LSE 添加反馈电阻后无法起振的...
时间:2026-03-05
绝缘电阻表的选用及使用注意事项
时间:2026-03-05
压敏电阻爆裂的原因分析
时间:2026-03-05