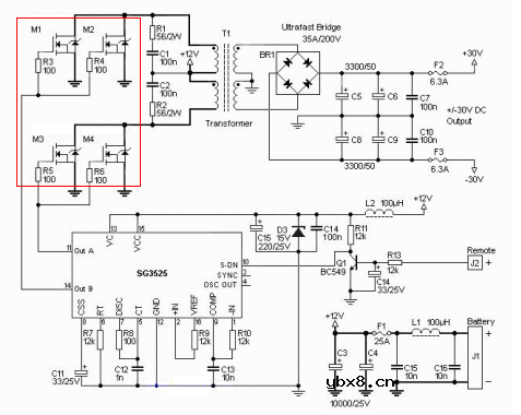
如今人们对于音响功放的质量已经与之前不一致了,大家都希望追求比较好的效果。对于音响功放有什么比较适合的产品呢?比如一款3710场效应管就比较适合应用于音响功放中的M1~M4部分组成推免结构电路,毕竟产品的不断垂直化才能不断提升产品的质量。飞虹电子正不断的努力为电子厂家提供适配的MOS管。
本次推荐的MOS管产品可以垂直用于M1~M4部分组成推免结构电路,垂直意味着产品的质量更优质也更加匹配,在国内的MOS管产品替代中,已经有比较好的3710型号参数可以替代IRF3710PBF型号参数。
这一款能应用于音响功放M1~M4部分组成推免结构电路中的MOS管,究竟是什么型号呢?
它就是FHP3710C型号的MOS管,是由国内已经专注研发20年的MOS管厂家生产,它是纯国产制造,具有100% EAS测试,100% DVDS测试,高EAS雪崩能量,可靠性高,抗冲击性能强的特点。
究竟为何推荐这一款57A、100V电流、电压MOS管的FHP3710C国产MOS管替代IRF3710PBF场效应管在音响功放M1~M4部分组成推免结构电路使用呢?
因为这款优质FHP3710C国产场效应管的产品参数:其具有57A、100V的电流、电压,RDS(on) = 23mΩ(MAX) @VGS = 10 V,RDS(on) = 18mΩ(TYP) @VGS = 10 V,最高栅源电压@VGS =±20 V。
FHP3710C为N沟道增强型场效应晶体管,采用plane平面工艺来获得抗浪涌冲击能力强特点,可使用在音响功放、逆变器、UPS等应用场景。可替代场效应管品牌型号:IRF3710PBF。
FHP3710C的封装形式是TO-220。这款产品参数:VTH(V):2-4;ID(A):57A;BVdss(V):100V、Vgs(±V):20;。

综合以上的产品参数,场效应管代换建议用飞虹国产型号:FHP3710C型号参数来替代IRF3710PBF型号。
100V、57A 的MOS管代换使用,选对型号很重要。
审核编辑:刘清
电场激活原位掺杂平面光伏型胶体量子点红外...
时间:2026-03-09
什么是硅片或者晶圆?一文了解半导体硅晶圆
时间:2026-03-09
集成电路的几纳米代表了什么?
时间:2026-03-09
金刚石基GaN问世 化合物半导体行业进入第三...
时间:2026-03-09
实用模拟电路小常识浅析
时间:2026-03-09
寄存器是什么?怎么操作寄存器点亮LED灯?
时间:2026-03-09
一文详解MOS管驱动电路拓扑的设计
时间:2026-03-09
汽车芯片业应汲取的教训
时间:2026-03-09
半导体光刻工艺 光刻—半导体电路的绘制
时间:2026-03-09
电阻的原理和作用 电阻色环识别图 电路中电...
时间:2026-03-09
使用过滤器电容器和诱导器来抑制受辐射的EM...
时间:2026-03-05
LED固晶机龙头直面“寒冬”
时间:2026-03-05
玻璃釉电容器的结构与特点
时间:2026-03-05
电容器入门教程
时间:2026-03-05
分析一个工作中常用的带有放大功能的高精度...
时间:2026-03-05
关于STM32WL LSE 添加反馈电阻后无法起振的...
时间:2026-03-05
绝缘电阻表的选用及使用注意事项
时间:2026-03-05
压敏电阻爆裂的原因分析
时间:2026-03-05
暑期买元器件下单立减还送华为P30pro
时间:2026-03-05
电阻的标称阻值和允许偏差
时间:2026-03-05