一个三极管搭的触摸开关电路,通过实验可以了解加深三极管的工作原理。原理图如下:

电路功能:通过触摸不同的金属片,控制发光二极管D1的亮与灭。
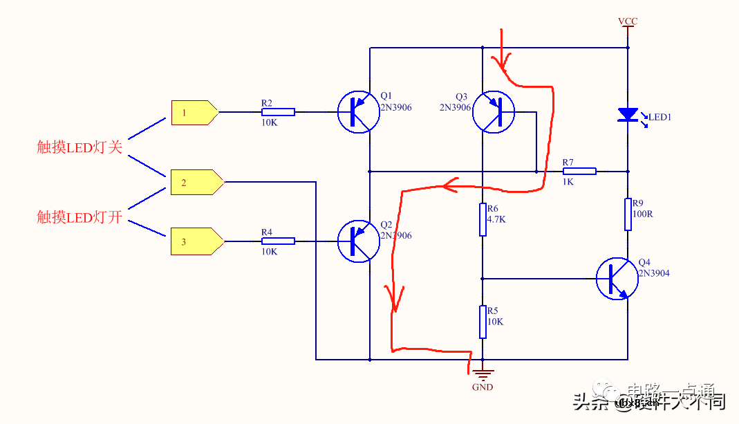
当触摸金属片2和3时,因为人体相当于一个大电阻,三极管Q2导通,接着Q3导通,接着电流流过Q4的基极,使得Q4导通,这样LED灯点亮,Q4导通后,电流会由Q3的基极流向发射结,流向R7-R9-Q4集电极-Q4发射极-到地。形成了一个自锁状态,所以即使这个时候手指离开金属片,Q3还会继续导通,LED还会继续保持点亮。

手指触摸时,Q3的基极电流回路

手指触摸时,Q4 的基极电流回路

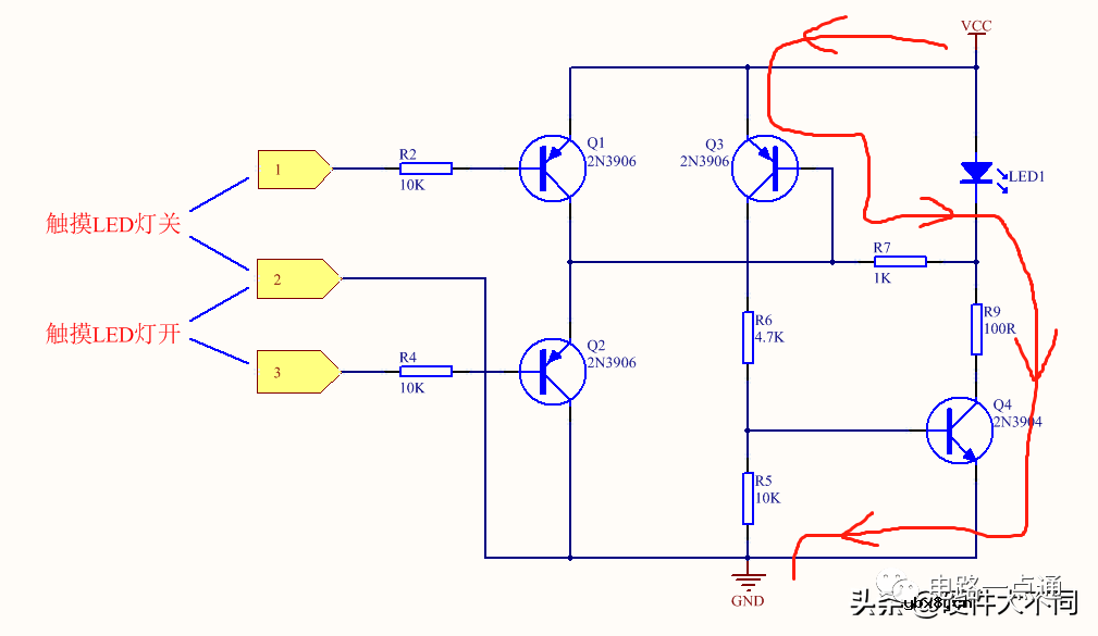
手指移开后Q3的基极电流回路
此时,当触摸金属片1和2时,三极管Q1导通,Q3的基极变为高电平,Q3截止,接着Q4截止,LED会熄灭。
以下是仿真图,用R1和R8分别代替手指按下后的人体电阻值。

按下开关J2,模拟触摸金属片2和3的状态,如下图,LED灯会点亮

再次断开J2,LED继续保持点亮,如下图

接下来,按下开关J1.模拟触摸金属片1和2的状态, 如下图,LED灯会关闭

松开开关J1,LED灯继续保持关闭

开关电路在单片机电路设计中经常用到,一般有两个作用,一是电平的转换,二是增加单片机IO口的驱动能力。虽然这个电路很简单,也很常用,但是我发现还是有些人电路结构错误或者参数不会设置。--->三极管开关电路设计(电路结构、参数计算)
三极管和MOS管都是很常用的电子元器件,两者都可以作为电子开关管使用,而且很多场合两者都是可以互换使用的。三极管和MOS管作为开关管时,有很多相似之处,也有不同之处,那么在电路设计时,两者之间该如何选择呢?---->电路设计时三极管和MOS管作为开关管区别在哪里?
复合管电路,这个电路非常好的简单,用到的电源是9v直流电源,用到的元件有红绿蓝三种颜色发光二极管各一个,pnp三极管一个,npn三极管一个,300Ω电阻一个,1k电阻一个,两个常开按键,下面来给大家介绍一下这个电路的原理--->复合三极管电路原理很简单
审核编辑:汤梓红
智能电视无法安装第三方软件 这样做通通搞定...
时间:2026-03-09
智能电视空间内存不足是这三种做法的原因
时间:2026-03-09
“学习强国”视频一键上智能电视
时间:2026-03-09
智能电视投屏使用方法,所有智能电视都适用...
时间:2026-03-09
智能电视上如何安装电视版微信?
时间:2026-03-09
智能电视怎么看直播电视台频道 的节目
时间:2026-03-09
智能电视破局2020
时间:2026-03-09
电视或盒子停在开机画面,无法进入系统?
时间:2026-03-09
电视盒子卡在开机画面
时间:2026-03-09
35款液晶彩电逻辑电路关键点实测电压(一)
时间:2026-03-09
使用过滤器电容器和诱导器来抑制受辐射的EM...
时间:2026-03-05
LED固晶机龙头直面“寒冬”
时间:2026-03-05
玻璃釉电容器的结构与特点
时间:2026-03-05
电容器入门教程
时间:2026-03-05
分析一个工作中常用的带有放大功能的高精度...
时间:2026-03-05
关于STM32WL LSE 添加反馈电阻后无法起振的...
时间:2026-03-05
压敏电阻爆裂的原因分析
时间:2026-03-05
暑期买元器件下单立减还送华为P30pro
时间:2026-03-05
电阻的标称阻值和允许偏差
时间:2026-03-05
石英灯电子变压器电路原理
时间:2026-03-06