作为一个在电子行业工作的朋友,和单片机打交道的时间一定比和自己老婆打交道的时间都多。单片因其稳定简便而经久不衰,但是大家在应用单片机时始终在为一个事情烦恼,那就是好多产品都对功耗都是有强烈的管控,要求越小越好甚至0功耗。
因为单片机的一些产品背景是供电电池非常小的,此时必须考虑功耗问题。
基于以上的功耗问题,各家都在努力做出改变,比如单片机 厂家,一直在致力于将单片的待机功耗设计的更低,因此现在的单片机待机功耗基本都是微安级别。
客户的欲望永远满足不了,当有微安级单片机出现时,客户又想要更低功耗的,因此又有极少数的厂家设计出了nA级的睡眠待机功耗的单片机,但成本非常高,这时又有一个问题,那就是客户还要求低成本。因此在单片机功耗设计这一块挑战很大。
今天给大家介绍一个别出心裁的办法非常简单又非常低成本的降低单片机待机功耗的办法,下面是设计电路图。

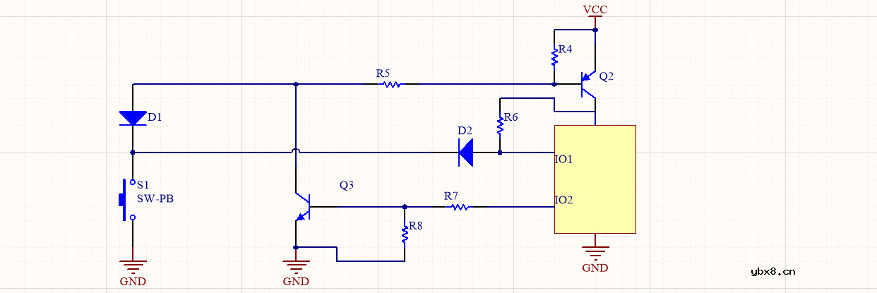
上图即为一个零功耗待机的单片机供电电路图,此电路图中,三极管Q2和三极管Q3控制整个单片机的供电。
单片机的引脚也调用了两个用来组合控制。其中IO1引脚用来检测开机按键,以用来唤醒单片机正常工作,另一个单片机IO口IO2的作用是当IO1口唤醒单片机以后,立即输出一个高电平,达到自锁的效果,此时松开按钮,单片机也是正常工作。
而按钮还可以执行其他功能,电阻R6是将空闲时开关电平固定为高电平。
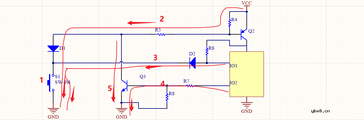
下面具体分析此电路的启动过程:

当我们需要单片机工作时,第一步,图中红色1,按下按钮,第二步,图中红色数字2,VCC的电经过电阻R4,三极管Q2的eb极电阻R5,二极管D1以及开关S1,流向GND,此时流过三极管基极的电流驱动打开整个三极管Q2,因此VCC向单片机供电。第三步,单片机IO1的电经二极管D2,开关S1流向GND,此时单片机会检测到IO1被拉低,判断有开关按钮按下,立即执行图中红色第四步,IO2引脚输出高电平,经电阻R7三极管 be极流向GND,驱动打开三极管Q3,当三极管Q3被打开以后,三极管Q2就会被一直拉地,持续为单片机供电。即便开关按钮松开也没有关系。
下图为单片机待机时的电路状态

当单片机接到待机命令之后,IO2口就会输出低电平,此时三极管Q3会立即因为没有驱动电流而截止,连锁反应,三极管Q3也会因此截止,至此单片机进入待机状态,整个VCC完全断开,进入零功耗状态。
这个电路中,三极管Q1是为MCU工作时供电主力开关,二极管D1的主要作用是防止自锁形成后单片机IO1口被强拉到低电平,假设无二极管D1,那么IO1的电平就会经三极管Q3下地,变成长低。
此时多功能按钮就会失效。二极管D2的主要作用是防止待机时,电经过电阻R4,电阻R5,二极管D1,进入单片机,造成功耗浪费。
电场激活原位掺杂平面光伏型胶体量子点红外...
时间:2026-03-09
什么是硅片或者晶圆?一文了解半导体硅晶圆
时间:2026-03-09
集成电路的几纳米代表了什么?
时间:2026-03-09
金刚石基GaN问世 化合物半导体行业进入第三...
时间:2026-03-09
实用模拟电路小常识浅析
时间:2026-03-09
寄存器是什么?怎么操作寄存器点亮LED灯?
时间:2026-03-09
一文详解MOS管驱动电路拓扑的设计
时间:2026-03-09
汽车芯片业应汲取的教训
时间:2026-03-09
半导体光刻工艺 光刻—半导体电路的绘制
时间:2026-03-09
电阻的原理和作用 电阻色环识别图 电路中电...
时间:2026-03-09
使用过滤器电容器和诱导器来抑制受辐射的EM...
时间:2026-03-05
LED固晶机龙头直面“寒冬”
时间:2026-03-05
玻璃釉电容器的结构与特点
时间:2026-03-05
电容器入门教程
时间:2026-03-05
分析一个工作中常用的带有放大功能的高精度...
时间:2026-03-05
关于STM32WL LSE 添加反馈电阻后无法起振的...
时间:2026-03-05
绝缘电阻表的选用及使用注意事项
时间:2026-03-05
压敏电阻爆裂的原因分析
时间:2026-03-05
暑期买元器件下单立减还送华为P30pro
时间:2026-03-05
电阻的标称阻值和允许偏差
时间:2026-03-05