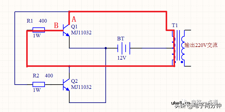
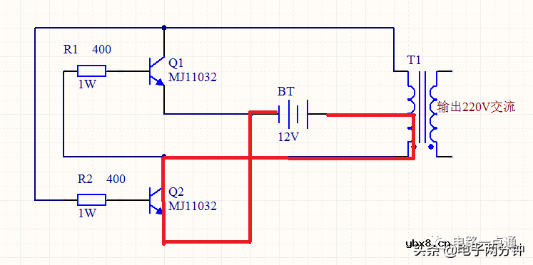
一个很简单的12 V转220 V逆变器的原理,原理图如下,看起来很简单吧,只用到了两个三极管两个电阻,再加上一个变压器,通上电就可以在输出端产生交流电,可以带动220 V白炽灯。正是因为原理图简单,所以这个电路很适合初学者,很容易理解逆变器是怎么一回事。

先不说那么多了,假设此时刚刚通上电源,在通电源的一瞬间,对三极管Q 1来说他的集电极也就是原理图中的A点是和电源正极相连,同样对于B点也就是基极是隔着一个大功率电阻和电源正极相连,所以他满足三极管导通条件。

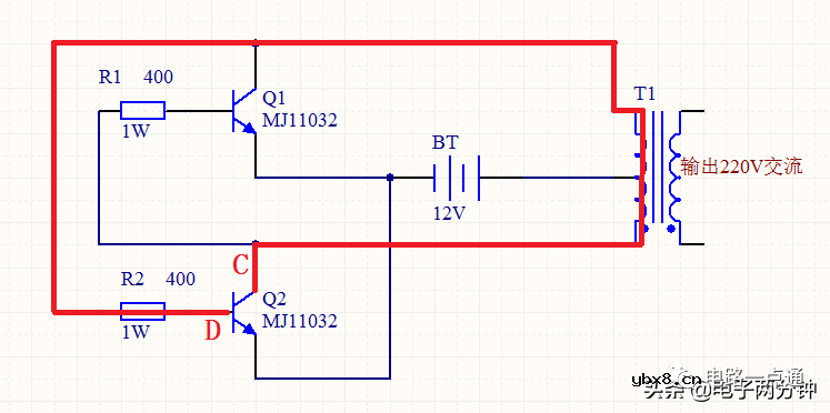
再来分析一下三极管Q 2,当通上电源的一瞬间,他的集电极也就是C点是和电源正极连在一块的,而基极也就是D点,通过一个大功率电阻和电源正极相连,同样满足导通条件。

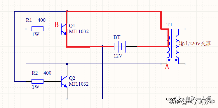
所以就刚通上电源的一瞬间来说,三极管Q 1和Q 2所处的状态是一样的,但是两个三极管材质不可能完全一样,所以刚通上电的一瞬间是有一个导通顺序的。假设此刻Q 1先导通,电流从电源正极流出,通过变压器和三极管Q 1流到电源负极。
由于三极管Q 1导通后会瞬间进入到饱和状态,所以集电极和发射极之间的压降很低,一般会小于0.3 V,所以A点的电位也会随着降低,同样B点的电位也会随之降低,由于Q 1导通时发射极正偏压降在0.7 V左右,显然0.3 V是不够的,因此Q 1会变成截止状态。

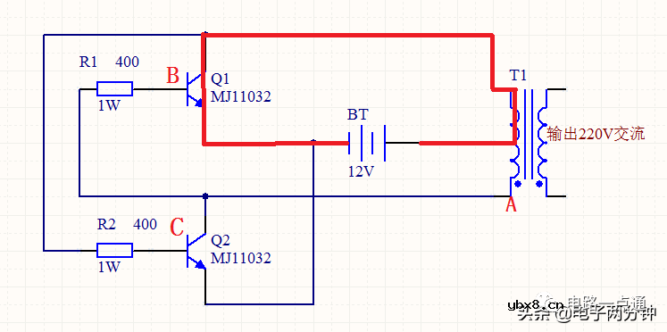
当Q 1逐渐变成截止状态,同时三极管Q 2的基极和集电极的电位也会随之升高,在某时刻会满足Q 2的导通条件。

当Q 2导通后,电流从电源正极流出,通过变压器和三极管Q 2流到电源负极。由于三极管Q 2导通后会瞬间进入到饱和状态,所以集电极和发射极之间的压降很低,这和Q 1情况一样,同样Q 2基极的电位也会随之降低,由于Q 2导通时发射极正偏压降在0.7 V左右,显然0.3 V是不够的,因此Q 2会变成截止状态。

Q 2截止后Q 1又会变成导通状态,就这样反复循环,两个三极管轮流导通产生交流电,再通过变压器升压,最后输出想要的电压,如果输出电压在220 V左右,连上一个220 V的灯泡,可以看到他能正常发光,下图就是这个电路实际效果图。

这个电路有一些参数想给大家说一下,先就输出电压来说,这个输出电压怎么看?输出电压和直流电压还有变压器电压升高的倍数有关,如果直流电压在12 V,变压器为220 V转双12 V,那么输出电压就在220 V左右;如果直流电源电压为6 V,变压器不变,那么输出电压为110 V左右。
再一个是输出功率,这里的输出功率和很多因素有关,首先想到的是三极管和变压器的功率,除了这两样还和电源功率,甚至和那个接在基极的电阻功率都有关,所以要想做个大功率的逆变器,这些因素都得考虑。
不过由于这个逆变器很简单,他的工作频率很不稳定,波形也不好,并不是家里插座上的那种正弦交流电,不过像这种简单的逆变器,驱动个阻性负载还是可以的,大家可以根据实际情况进行选择。
审核编辑:汤梓红
相关热词:#变压器
A22: 分立半导体器件知识与应用专题--二极...
时间:2026-03-07
一起来学习升压型(Boost or Step-up)开关...
时间:2026-03-07
19招电路(5V转3.3V)方案,运用起来非常棒
时间:2026-03-07
电路符号、标识快速区分二极管的极性
时间:2026-03-07
微波混频电路仿真设计
时间:2026-03-07
一文详解变压器的连接方法和联结组别
时间:2026-03-07
电源电路设计:详解线性电源和开关电源
时间:2026-03-07
MOS管驱动电路原理与MOS管驱动电路布线设计
时间:2026-03-07
图解电阻并联电路故障分析 短路故障检测与开...
时间:2026-03-07
电动车控制器电路原理图讲解分析
时间:2026-03-07
彩灯电路
时间:2026-03-05
电动机单线远程正反转控制电路图
时间:2026-03-04
三相异步电动机原理
时间:2026-03-04
三相异步电动机的拆装详讲
时间:2026-03-04
USB转232电路图
时间:2026-03-04
三相异步电动机的七种调速方式
时间:2026-03-04
转角测量电路
时间:2026-03-05
经典的正弦波发生电路
时间:2026-03-05
电度表的工作原理
时间:2026-03-04
电风扇红外遥控器2
时间:2026-03-04