流水灯控制电路如图所示。电路中的IC1a、E1b及IC1c为CD4066B中的三个电子开关,IC2、IC3、IC4为晶闸管光耦器件,电源接通时均处于断开状态。12V直流电源分别经R准、R5、R6、Iα~Iα中的发光二极管及Rl~R3对电容C2~C3充电。由于电阻R1~R3阻值较大,流过发光二极管的电流很小,所以不会触发晶闸管导通。
由于电路元件参数的离散性,向G~C3充电的速度必有差别。现假定对C3的充电速度最快,当C3充电达到IC1的动作阈值电压时,IC1b中的电子开关首先闭合,IC3中的发光二极管发光,使内部的晶闸管导通,触发大功率的双向晶闸管VS2导通,灯组E2-1~E2―n发光。此时,由于R3的上端被IC1b中的电子开关接地,C4放电,但0仍继续充电。当G上的电压充电到E1的阈值电压时,IC1a中的电子开关闭合,光耦器件I@导通,灯组E1-1~E2―n发光。此时,G通过VD0和E1a中的电子开关放电,使IC1b中的电子开关立关断,灯组E2熄灭。IC1b断开后,G重新充电。随后,IC1c中的电子开关闭合,灯组E3-1~E3―n发光,灯组E1熄灭。如此周而复始进行下去,三组灯呈流水状发光。

电路原理见上图。它是由声控电路、NE555时钟电路、CD4017十进制计数分频电路、可控硅流水灯驱动电路及阻容降压供电电路组成。
220V市电经R14、C3、VDW、VD、C4组成的阻容降压及稳压电路提供12V电源供给电路工作。由NE555时基电路及外围元件构成时钟电路,不断地将脉冲输入IC2CD4017的CP端(这个脉冲的频率受VT送来的声控信号影响)。在IC2的输出端Y0~Y9上接有10只可控硅元件VS1~VS10,当某输出端变为高电平时,相应的可控硅导通,从而点亮该路的彩灯H。Y0~Y9依次位移,H1~H10依次点亮,形成流水效果,如此周而复始。
其中HTD是压电陶瓷片,用以接受声音信号。RP1调节声控灵敏度,RP2调节时钟振荡频率。VS1~VS10采用1A~3A,400V~600V的单向可控硅元件,H采用小于100W的灯泡,其彩灯颜色自定。

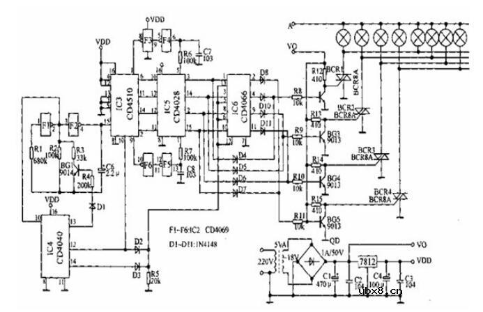
如图所示为多变流水灯控制电路。每逢节日,在单位门廊或具有特定意义的建筑物外廊装上具有多种变化状态的流水彩灯,将会给节日夜晚增添更加喜庆的气氛。本装置可以把流水灯状态分作快流、漫流、整流、逆流,二灯流、三灯流。电路根据IC4的Q8、Q9、Q10输出端得波形,流水灯按慢逆三、快逆三、慢正三、快正二、慢逆二、快逆二、慢正二、快正二的顺序反复进行变化,其中快正二、慢正二分别出现二次,故状态供六种。由于在八个状态一组的循环中没有对称性,使人看起来有一种新鲜感。

相关热词:#控制电路
影响介电常数的因素有哪些?
时间:2026-04-22
关于电流互感器基础知识介绍
时间:2026-04-22
开关电源的工作原理及特性
时间:2026-04-22
绝缘栅双极型晶体管(IGBT)外形、等效结构与...
时间:2026-04-22
信噪比(SNR)的定义,如何计算信噪比
时间:2026-04-22
波特率是什么意思_怎样计算波特率
时间:2026-04-21
RS485基本知识介绍
时间:2026-04-18
什么是激光雷达?激光雷达的构成与分类
时间:2026-04-18
Excelpoint - 一文了解SiC MOS的应用
时间:2026-04-18
什么是磁电阻器?磁电阻特性及应用
时间:2026-04-18
基于逻辑门的构成解释如何完成任意逻辑的管...
时间:2026-03-08
彩灯电路
时间:2026-03-05
NE555的有趣电路设计分享
时间:2026-03-08
三相异步电动机原理
时间:2026-03-04
三相异步电动机的拆装详讲
时间:2026-03-04
从0学电路,万用表演示测量三极管方法
时间:2026-03-08
电动机单线远程正反转控制电路图
时间:2026-03-04
光耦在电子电路中作用、关键参数详解
时间:2026-03-08
H桥电机驱动电路解析
时间:2026-03-08
转角测量电路
时间:2026-03-05