从555的3脚输出的40kHz的振荡脉冲驱动T-40-16工作,使之发射出40kHz的超声波信号。电路工作电压为9V,工作电流为40~45mA,控制距离大于8m。

555构成的超声波发射电路

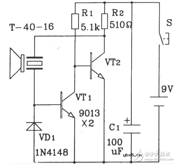
分立元件构成的超声波发射电路T/R-40-16便可发射出一串40kHz的超声波信号。此电路工作电压9V,工作电流25mA,控制距离可达8m。
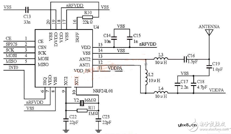
nRF24L01可工作于2.4GHz~2.5GHzISM频段,该收发器内置频率合成器、功率放大器、晶体振荡器、调制器等功能模块,是一款集成度较高的无线收发器。nRF24L01的外部电路比较简单,而且融合了增强型ShockBurst技术,其中输出功率和通信频道可通过程序进行配置。同时,该芯片的功耗极低,在以-6dBm的功率发射时,其工作电流只有9mA;而在接收时,工作电流只有12.3mA。nRF24L01的控制电路可与STM32控制器的SPI口和GPIO口相连接。图1所示是该芯片组成的射频收发电路原理图。

图1射频收发电路原理图
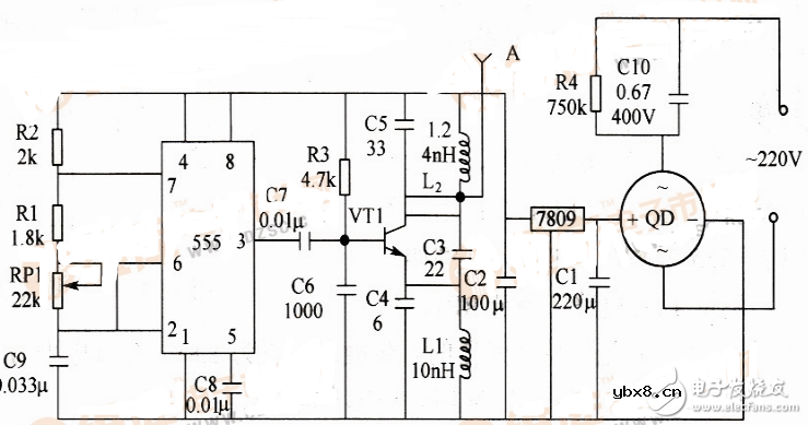
如图所示是由555音频振荡器和FM发射机电路等组成的FM无线发射电路。该电路可用于小型发射电路中。

FM无线发射电路
在图中,音频振荡器由555和R1、R2、RP1、C9等构成,其振荡频率为

该频率可通过调节RP1达到所需频率值。VT1与L2、C3、C4等组成电容三点式高频振荡器,振荡频率为80~108MHz。555输出的音频信号调制三极管振荡器,己调波信号通过拉杆天线对空发射出去。FM发射机电路由7809等构成,7809是高精度AD采集芯片,它采用5V单电源供电,内含16位逐次逼近寄存器,采样精度高,功耗小。FM发射机电路也可使用廉价的小高频功率管9018管,发射功率可达120mW,作用距离达1km。
无线信号发射台的作用是把Pc机设置的刺激参数以无线信号的形式发送到“背负式微刺激器”中去。它由下列几部分组成:无线信号发射机(Transmitter),由AMSlll7—3.3构成的降压稳压电路,Atmega8L微处理器,PC机串口与单片机串口之间的电平转换电路。无线信号发射台各部分电路的连接关系如图3所示。基于CCllOO无线收发器ccllOOA—01(立奇国际贸易有限公司)是一款低成本、低功耗的超高频(UHF)收发器,该模块的尺寸小(20mm×30mm×6mm),重量轻(2.3g),传输距离大于200m,主要工作于ISM和SRD频率波段。

无线信号发射台的电路连接图
由于RS232串口的逻辑O规定为5~15V之间,逻辑1规定为一5~一15V之间。而单片机只能接收TTL电平(输入高电平》2.4V,输入低电平《0.8V,噪声容限为O.4V)。因此,Pc机与单片机之间并不能通过串口线直接进行通信,必须经过电平转换,在此选用MAXIM公司生产的.RS232接口芯片MAX3232,它使用单一电源电压供电,电源电压在3.0~5.5V范围内都可以正常工作。该系统采用了9针串口,通过3根线完成通信:RXD,TXD和GND,对应9针串口上的2号线、3号线和5号线。在系统设计中,芯片MAX323采用5.0V电压供电,单片机采用3.3V电压供电。因此,选择3.3V的稳压芯片AMSlll7—3.3,整个发射台可以通过USB接口从PC机取电。
相关热词:#调频
波特率是什么意思_怎样计算波特率
时间:2026-04-21
RS485基本知识介绍
时间:2026-04-18
什么是激光雷达?激光雷达的构成与分类
时间:2026-04-18
Excelpoint - 一文了解SiC MOS的应用
时间:2026-04-18
什么是磁电阻器?磁电阻特性及应用
时间:2026-04-18
什么是电场?电场在电容器中的应用
时间:2026-04-18
什么是ARM64?
时间:2026-04-17
vga和hdmi的区别
时间:2026-04-17
什么是ESD?ESD及TVS的原理和应用
时间:2026-04-17
开关电源原理与维修完整版 (10)_标清视频
时间:2026-04-16
基于逻辑门的构成解释如何完成任意逻辑的管...
时间:2026-03-08
彩灯电路
时间:2026-03-05
NE555的有趣电路设计分享
时间:2026-03-08
三相异步电动机原理
时间:2026-03-04
三相异步电动机的拆装详讲
时间:2026-03-04
从0学电路,万用表演示测量三极管方法
时间:2026-03-08
电动机单线远程正反转控制电路图
时间:2026-03-04
光耦在电子电路中作用、关键参数详解
时间:2026-03-08
H桥电机驱动电路解析
时间:2026-03-08
转角测量电路
时间:2026-03-05