如图为双稳态开关控制电路。该控制电路在通电后,它的TH端被电阻R2拉向低电平,TR端被R1拉向高电平。这时,555电路的输出端输出低电平,继电器K为吸合状态。随后,如果按下SBl,由于TR端被拉向低电平,电路进入置位状态,输出端输出高电平,继电器断电释放,电路进入稳态;如果是按下SB2,则有高电平加至TH端,电路输出状态不变。在电路输出高电平的状态下,如果按下SB2 ,则有高电平加至TH端。这时TR端也为高电平,所以555电路翻转,输出端由高电平变为低电平,继电器通电吸合,进入另一个稳态。在随后的控制过程中,只要交替按下SB1与SB2中的一个,就会有一个对应的输出状态。只要不按下按钮,原有的输出状态就不会自动改变。

双稳态开关控制电路
双稳态控制电路的工作原理如图。这里举一个多地控制开关的例子,可供参考。假设负载是电灯,当按动按钮AN1时,给了IC1“CP1”端一个正脉冲,使得IC1的Q1端输出高电平,于是IC2的“CP2”端也随之输入一个正脉冲,其IC2的Q2端变为高电平,此时由于控制器DM的④脚与IC2的 Q2端相连,自然也为高电平,信号灯H点亮。再次按动AN1,则IC2的Q2端又回复到低电平,控制器DM的④端亦变为低电平而将H关断。这样,每按动一次AN1就可改变一次H的工作状态。
该应用电路中使用了一块双D触发器集成电路CD4013,这它的内部含有两只D触发电路,其中的一只D触发电路用作脉冲展宽电路,其目的是为了防止因AN1的抖动使脉冲个数不确定;另一只D触发器构成双稳态触发器。该电路用作节能灯的使用方法是:上楼时按动一下AN1,H点亮。进房后再按动一下 ANn,此时H熄灭。它与单稳态节能灯不同之处是,从按动AN1至按动ANn的时间可以随意,且不受时间和空间的限制。


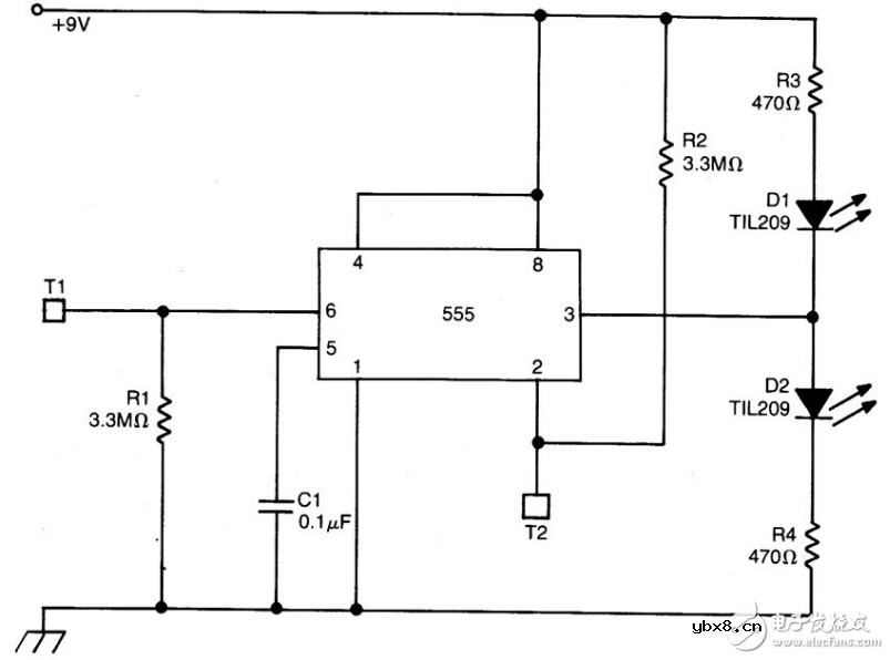
该电路在双稳态模式中使用一个555定时器。接触T2会引起输出的升高,D2导电,D1熄灭。接触T1会导致输出降低,D1导电,D2熄灭。来自引脚3的输出还可以用来驱动其他的电路工作(比如一个三端双向可控硅开关控制的灯)。

相关热词:#光电耦合器
波特率是什么意思_怎样计算波特率
时间:2026-04-21
RS485基本知识介绍
时间:2026-04-18
什么是激光雷达?激光雷达的构成与分类
时间:2026-04-18
Excelpoint - 一文了解SiC MOS的应用
时间:2026-04-18
什么是磁电阻器?磁电阻特性及应用
时间:2026-04-18
什么是电场?电场在电容器中的应用
时间:2026-04-18
什么是ARM64?
时间:2026-04-17
vga和hdmi的区别
时间:2026-04-17
什么是ESD?ESD及TVS的原理和应用
时间:2026-04-17
开关电源原理与维修完整版 (10)_标清视频
时间:2026-04-16
基于逻辑门的构成解释如何完成任意逻辑的管...
时间:2026-03-08
彩灯电路
时间:2026-03-05
NE555的有趣电路设计分享
时间:2026-03-08
三相异步电动机原理
时间:2026-03-04
三相异步电动机的拆装详讲
时间:2026-03-04
从0学电路,万用表演示测量三极管方法
时间:2026-03-08
电动机单线远程正反转控制电路图
时间:2026-03-04
光耦在电子电路中作用、关键参数详解
时间:2026-03-08
H桥电机驱动电路解析
时间:2026-03-08
转角测量电路
时间:2026-03-05