发射电路:由分立元件组成自激多谐振荡器,其振荡频率主要由L2、C3决定。图中元件可得30~40MHz的发射频率。平时电路处于断开状态,按下AN后电源接通,电路发出振荡信号。
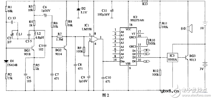
接收电路:D1、D2组成倍压电路将L4感应到的信号进行倍压整流,其输出信号可使BG3饱和导通,其导通产生的负脉冲使555时基电路置位,其3脚输出高电平去触发音乐集成电路IC2工作。BG4作音频功率放大。R3、C9调节555的延迟时间。

工作原理
发射电路如图1所示,按AN,L5、BG5振荡升压,经D3整流,C15、c16滤波,把1.5V直流提升到12v直流给发射电路供电。IC4产生一串数字编码脉冲信号通过BG4放大后,由L3回路对外辐射出去。LED为发射信号指示。

接收电路如图2所示,以BGl为核心的接收电路把电感L2上的无线电信号放大,从集电极输出一脉冲电压,通过R4、c6加到BG2的基极进行再放大,Icl再次整形放大,直接加到IC2解码,IC2的13脚由低电平变为高电平,触发Ic3音乐集成电路,使喇叭发出“叮咚”门铃声。

制作和调试
为使遥控距离最远,保证稳定可靠工作,14和L1已直接做在电路板上(成圆形)。元件焊接前经万用表测量,元件焊接位置应对照原理图准确无误,注意有极性的元件和外形相似的元件。
把发射器靠近接收器,按动AN应听到“叮咚”门铃声,拉开发射距离细调c2(用无感笔),使遥控距离最远,调整C2刚应一点一点进行,以免损坏元件。
为使产品之问不互相干扰,调试好的产品应自行编码,注意IC4和IC2的1~8脚编码应完全一致(接正电源或接地或悬空应一致)。
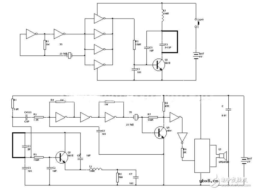
1.遥控编码门铃发射电路

上图为编码遥控门铃发射机电路原理图,它由发射电路和开关调制编码电路两部分组成。发射电路由振荡回路L1、C1和振荡三极管VT1等组成。振荡器采用电感三点式振荡电路,振荡线圈L1为印制电路板上的U型敷铜条,调谐电容器C1并联在U型敷铜条两端,L1抽头通过高频阻流圈L2和按钮开关S与电源GB正极相连,在高频振荡器等效电路中相当于接地;振荡线圈一端与VTI集电极相连,另一端通过电容器C2正反馈到VT1基极,组成电感三点式振荡电路。振荡器反馈大小由C2、C3及振荡管VTI极间电容分压决定。振荡频率主要由L1电感量、C2、C3电容量大小来决定,改变C1可以调整振荡频率。L1采用敷铜条结构不会变形,增加振荡频率的稳定性,还兼有发射天线的作用。R1为VT1上偏置电阻器,当编码集成电路IC1的编码输出端Dout为高电平时,超高频振荡器振荡,低电平时则停止振荡,进行开关调制。调制编码电路由编码集成电路IC1等组成,通常产品出厂时,地址编码设定端、控制数据编码设定踹都处于悬空状态,成为12位地址0数据编码。使用中要预置编码信号,在印制电路板上一般都预留地址编码区,由三排焊盘孔组成,采用焊锡搭焊的方式来选择悬空、接电源正极或接地三种状态。同一套收、发系统地址码必须一致,不同的设备必须是设置不同的地址码,以防止系统相互之间干扰。此外,编解码集成电路振荡电阻器必须配套,当编码PT2262振荡电阻器R2选用1.2MΩ时,解码PT2272振荡电阻器为220kΩ;如R2为4.7MΩ时,解码振荡电阻器对应为820kΩ。如果编解码集成电路振荡电阻器不配套,将使遥控器灵敏度大大降低,甚至失去控制作用。编码集成电路编码启动踹接地(处于低电平)时,编码器才输出编码信号,接下电源(发射)开关S,就会发射出遥控信号。电阻器R3和发光二极管VD组成指示灯电路,指示遥控器工作状态。
2.遥控编码门铃接收电路

上图为编码遥控门铃接收机电路原理图,它由超再生检波电路、放大电路、解码电路和音乐门铃电路四部分组成。超再生检波电路由超高频三极管VT2、谐振线圈L3、谐振电容器C6、反馈电容器C5等组成电容三点式振荡器,其振荡频率主要取决于L3、C6和C5,振荡强度由C5电容量大小决定,改变C6可以改变接收频率。在超高频振荡建立的过程中,L3、C6振荡回路中的高频电流,经过C5和VT2极间电容向C7充电,C7上的电压升高,产生反向偏置电压加在VT2的发射结上,VT2直流工作点迅速下移,使高频振荡减弱,直到VT2截止、振荡器停止振荡为止。此后C7充有的电荷通过电阻器R4放电,VT2反向偏置电压减小,直到发射结正向偏置满足高频振荡条件时,建立下一个振荡过程,由此形成受间歇振荡调制的超高频振荡,这个间歇振荡就是淬熄振荡。振荡过程建立的快慢和间歇时间的长短与所接收超高频信号的振幅有关,振幅大时起始电平高,振荡过程建立快,每一次振荡的间歇时间也短,由于VT2工作在接近截止的非线性区,检波后形成的发射极电流也大,在电阻器R5上产生的压降也大。反之,当接收的超高频信号振幅较小时,检波后在R5上产生的压降也小,因此在R5得到与调制数码信号一致的音频电压,这就是超再生检波。由于超再生检波器处在间歇的振荡状态,具有很高的接收及检波灵敏度,有上万倍的放大增益。在图4中,L2为高频阻流圈,阻止高频振荡电流直接入地,并能通过直流信号建立振荡器的工作点。偏置电阻器R5及旁路电容器C8为VT2基极提供一个稳定的静态工作点。由VT2集电极输出的信号,通过高频阻流圈L2及滤波电容器C9滤去超高频成分,在集电极负载电阻器R7上产生数据信号压降,通过滤波电阻器R6及滤波电容器C11除去超再生检波器产生的热噪音及残存的淬熄振荡信号,并通过藕合电容器CIO输入到前置电压放大器VT3的基极。
放大电路由三级放大器组成,其中由VT3等组成电压负反馈式放大电路,R8为负反馈偏置电阻器,R9为集电极负载电阻器,放大后的信号由耦合电容器C12输送到VT4的基极。由VT4、VT5等组成两级直耦合放大器,放大后的信号由VT5集电极输出,加载至解码芯片IC2的数据信号输入端14脚DIN端,当电平达到2V时,触发解码芯片动作。
图中,六反相器406中的A、B两只反相器与晶体X1构成32.768kHZ的信号发生器,然后通过反相器C、D、E、F并联驱动去调制以Q1为核心的高频信号发生器,输出高频调幅波,图2中的Q1等元件构成超再生接收电路,接收发射器发出的高频信号并解调出32.768kHZ 的信号.通过C4、R3耦合并经反相器A、B、C放大、整形,再经晶体X1滤波后由Q2触发叮咚音乐片发出’‘叮呼”的门铃声。本遥控门铃的有效控制距离约为40米左右。

相关热词:#振荡器
波特率是什么意思_怎样计算波特率
时间:2026-04-21
RS485基本知识介绍
时间:2026-04-18
什么是激光雷达?激光雷达的构成与分类
时间:2026-04-18
Excelpoint - 一文了解SiC MOS的应用
时间:2026-04-18
什么是磁电阻器?磁电阻特性及应用
时间:2026-04-18
什么是电场?电场在电容器中的应用
时间:2026-04-18
什么是ARM64?
时间:2026-04-17
vga和hdmi的区别
时间:2026-04-17
什么是ESD?ESD及TVS的原理和应用
时间:2026-04-17
开关电源原理与维修完整版 (10)_标清视频
时间:2026-04-16
基于逻辑门的构成解释如何完成任意逻辑的管...
时间:2026-03-08
彩灯电路
时间:2026-03-05
NE555的有趣电路设计分享
时间:2026-03-08
三相异步电动机原理
时间:2026-03-04
三相异步电动机的拆装详讲
时间:2026-03-04
从0学电路,万用表演示测量三极管方法
时间:2026-03-08
电动机单线远程正反转控制电路图
时间:2026-03-04
光耦在电子电路中作用、关键参数详解
时间:2026-03-08
H桥电机驱动电路解析
时间:2026-03-08
转角测量电路
时间:2026-03-05