开关三极管的外形与普通三极管外形相同,它工作于截止区和饱和区,相当于电路的切断和导通。由于它具有完成断路和接通的作用,被广泛应用于各种开关电路中,如常用的开关电源电路、驱动电路、高频振荡电路、模数转换电路、脉冲电路及输出电路等。
负载电阻被直接跨接于三极管的集电极与电源之间,而位居三极管主电流的回路上,输入电压Vin则控制三极管开关的开启与闭合动作,当三极管呈开启状态时,负载电流便被阻断,反之,当三极管呈闭合状态时,电流便可以流通。

详细的说,当Vin为低电压时,由于基极没有电流,因此集电极亦无电流,致使连接于集电极端的负载亦没有电流,而相当于开关的开启(关闭状态),此时三极管乃工作于截止区。
同理,当Vin为高电压时,由于有基极电流流动,因此使集电极流过更大的放大电流,因此负载回路便被导通,而相当于开关的闭合(连接状态),此时三极管乃工作于饱和区。

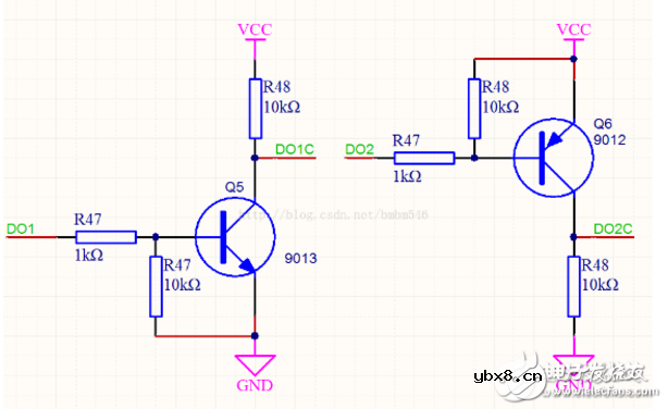
1.基极必须串接电阻,保护基极,保护CPU的IO口。
2.基极根据PNP或者NPN管子加上拉电阻或者下拉电阻。
3.集电极电阻阻值根据驱动电流实际情况调整。同样基极电阻也可以根据实际情况调整。
基极和发射极需要串接电阻,该电阻的作用是在输入呈高阻态时使晶体管可靠截止,极小值是在前级驱动使晶体管饱和时与基极限流电阻分压后能够满足晶体管的临界饱和,实际选择时会大大高于这个极小值,通常外接干扰越小、负载越重准许的阻值就越大,通常采用10K量级。
防止三极管受噪声信号的影响而产生误动作,使晶体管截止更可靠。三极管的基极不能出现悬空,当输入信号不确定时(如输入信号为高阻态时),加下拉电阻,就能使有效接地。
特别是GPIO连接此基极的时候,一般在GPIO所在IC刚刚上电初始化的时候,此GPIO的内部也处于一种上电状态,很不稳定,容易产生噪声,引起误动作。加此电阻,可消除此影响(如果出现一尖脉冲电平,由于时间比较短,所以这个电压很容易被电阻拉低;如果高电平的时间比较长,那就不能拉低了,也就是正常高电平时没有影响)。
但是电阻不能过小,影响泄漏电流。(过小则会有较大的电流由电阻流入地)
当三极管开关作用时,ON和OFF时间越短越好,为了防止在OFF时,因晶体管中的残留电荷引起的时间滞后,在B,E之间加一个R起到放电作用。
相关热词:#三极管
影响介电常数的因素有哪些?
时间:2026-04-22
关于电流互感器基础知识介绍
时间:2026-04-22
开关电源的工作原理及特性
时间:2026-04-22
绝缘栅双极型晶体管(IGBT)外形、等效结构与...
时间:2026-04-22
信噪比(SNR)的定义,如何计算信噪比
时间:2026-04-22
波特率是什么意思_怎样计算波特率
时间:2026-04-21
RS485基本知识介绍
时间:2026-04-18
什么是激光雷达?激光雷达的构成与分类
时间:2026-04-18
Excelpoint - 一文了解SiC MOS的应用
时间:2026-04-18
什么是磁电阻器?磁电阻特性及应用
时间:2026-04-18
基于逻辑门的构成解释如何完成任意逻辑的管...
时间:2026-03-08
彩灯电路
时间:2026-03-05
NE555的有趣电路设计分享
时间:2026-03-08
三相异步电动机原理
时间:2026-03-04
三相异步电动机的拆装详讲
时间:2026-03-04
从0学电路,万用表演示测量三极管方法
时间:2026-03-08
电动机单线远程正反转控制电路图
时间:2026-03-04
光耦在电子电路中作用、关键参数详解
时间:2026-03-08
H桥电机驱动电路解析
时间:2026-03-08
转角测量电路
时间:2026-03-05