无线话筒,是由若干部袖珍发射机(可装在衣袋里,输出功率约0.01W)和一部集中接收机组成,每部袖珍发射机各有一个互不相同的工作频率,集中接收机可以同时接收各部袖珍发射机发出的不同工作频率的话音信号。本文主要介绍了六款1.5v电池无线话筒制作方法。
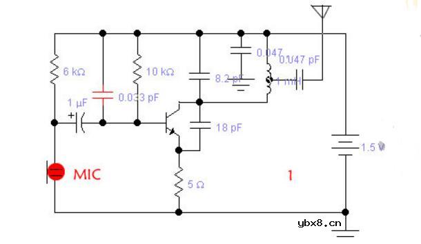
电路工作原理。声音通过话筒经R1、C1;R2、C2构成的高、低频阻容滤波器耦合到三极管的基极。由于三极管的正反馈放大作用,L1、C3构成的高频振荡器的高频信号经C4等效反馈到三极管基极。两信号一同被三极管混频形成高频FM载波(88~108MHz),经C6传输到天线,由天线向周围空间发射FM信号。

微调L1线圈的间隙,可改变FM调频波的频率值。使用时,在88~108MHz之间可任意选取FH的接收频点。
元件L1的选取。用0.6mm漆包线在普通圆珠笔心上绕4圈,三极管用C9018高频小功率管,其他元器件可按图中参数标识即可。
介绍的微型无线话筒电路,只用到一只三极管加上阻容元件、话筒头和微型纽扣电池所构成,体积可以做到很小。发射距离可以达到30m左右。电路原理图如下:

电路中,三极管与电感、电容组成高频振荡器,MIC输出的音频信号通过1μF的电容耦合直接对高频振荡器实现频率调制(改变三极管结电容)。10KΩ电阻是三极管的基极偏流电阻,制作中可根据三极管的工作电流大小适当改变其阻值,电流大一些,发射距离会远一些,但电池消耗更快。
三极管选用3DG130G,9018等高频管,电感线圈用直径0.5毫米漆包线在直径5毫米的圆棒上绕7匝,中心抽头经高频耦合电容接天线。天线用约半米长的软导线时,配合调频收音机接收,发射距离可达到30米左右。
电路中的阻容元件按图示取值,MIC是微型驻极体话筒。
单声道调频发射电路
图1是较为经典的1.5km单管调频发射机电路。电路中的关键元件是发射三极管,多采用D40,D5O,2N3866等。工作电流为60--80mA。但以上三极管难以购到,且价格较高,假货较多。笔者选用其他三极管实验,相对易购的三极管C2053和C1970是相当不错的,实际视距通信距离大于1.5km。笔者也曾将D40管换成普通三极管8050,工作电流有60--80mA,但发射距离达不到1.5km,若改换成9018等,工作电流更小,发射距离也更短, 电路中除了发射三极管以外;线圈L1和电容C3的参数选择较重要,若选择不当会不起振或工作频率超出88--108MHz范围。其中L1,L2可用0.31mm的漆包线在3.5mm左右的圆棒上单层平绕5匝及10匝,C3选用5-20pF的瓷介或涤纶可调电容。实际制作时,电容C5可省略,L2上也可换成10-100mH的普通电感线圈。若发射距离只要几十米,那么可将电池电压选择为1.5-3V,并将D40管换成廉价的9018等,耗电会更少,也可参考《电子报》2000年第8期第五版(简易远距离无线调频传声器)一文后稍作改动。图1介绍的单管发射机具有电路简单,输出功率大,制作容易的特点,但是不便接高频电缆将射频信号送至室外的发射天线,一般是将0.7--0.9m的拉杆天线直接连在C5上作发射的,由于多普勒效应,人在天线附近移动时,频漂现象很严重,使本来收音正常的接收机声音失真或无声。若将本发射机作无线话筒使用,手捏天线时,频漂有多严重就可想而知了。

相关热词:#无线话筒
波特率是什么意思_怎样计算波特率
时间:2026-04-21
RS485基本知识介绍
时间:2026-04-18
什么是激光雷达?激光雷达的构成与分类
时间:2026-04-18
Excelpoint - 一文了解SiC MOS的应用
时间:2026-04-18
什么是磁电阻器?磁电阻特性及应用
时间:2026-04-18
什么是电场?电场在电容器中的应用
时间:2026-04-18
什么是ARM64?
时间:2026-04-17
vga和hdmi的区别
时间:2026-04-17
什么是ESD?ESD及TVS的原理和应用
时间:2026-04-17
开关电源原理与维修完整版 (10)_标清视频
时间:2026-04-16
基于逻辑门的构成解释如何完成任意逻辑的管...
时间:2026-03-08
彩灯电路
时间:2026-03-05
NE555的有趣电路设计分享
时间:2026-03-08
三相异步电动机原理
时间:2026-03-04
三相异步电动机的拆装详讲
时间:2026-03-04
从0学电路,万用表演示测量三极管方法
时间:2026-03-08
电动机单线远程正反转控制电路图
时间:2026-03-04
光耦在电子电路中作用、关键参数详解
时间:2026-03-08
H桥电机驱动电路解析
时间:2026-03-08
转角测量电路
时间:2026-03-05