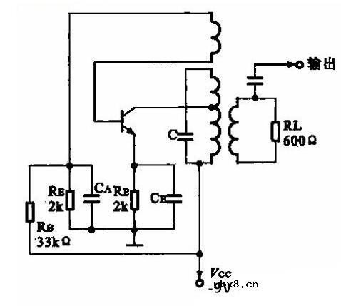
移相器广泛应用于各种电路,但由于在放大器中的偏差以及电容公差,通常很难实现电路精确控制所需的精确移相。图中的电路利用AD5227 64步递增/递减数字电位器IC3可以控制输入到输出的移相,并替换电阻值。计算输出中心频率的公式为:FCENTER=1/(2×π×R×C)。 AD5227可以取各种不同范围的电阻值。该例子中的电阻为10kΩ。通过步进64个点,720kHz输入正弦波可以从0度到360度循环若干次。 AD5227作为一个电位器,A和B为两端,W为擦拭器。

图1 PIC16F84设置AD5227数字电位器的电阻精确控制有关模拟输入的输出移相
该例子中应用了具有20MHz晶振频率的PIC16F84微控制器IC2.该微控制器在理论上的潜在性能为5MIPS,可在锁相环(PLL)电路中用于多种用途。也可用任何微控制器,甚至一个现场可编程门阵列(FPGA)控制AD5227。
相关热词:#控制电路
波特率是什么意思_怎样计算波特率
时间:2026-04-21
RS485基本知识介绍
时间:2026-04-18
什么是激光雷达?激光雷达的构成与分类
时间:2026-04-18
Excelpoint - 一文了解SiC MOS的应用
时间:2026-04-18
什么是磁电阻器?磁电阻特性及应用
时间:2026-04-18
什么是电场?电场在电容器中的应用
时间:2026-04-18
什么是ARM64?
时间:2026-04-17
vga和hdmi的区别
时间:2026-04-17
什么是ESD?ESD及TVS的原理和应用
时间:2026-04-17
开关电源原理与维修完整版 (10)_标清视频
时间:2026-04-16
基于逻辑门的构成解释如何完成任意逻辑的管...
时间:2026-03-08
彩灯电路
时间:2026-03-05
NE555的有趣电路设计分享
时间:2026-03-08
三相异步电动机原理
时间:2026-03-04
三相异步电动机的拆装详讲
时间:2026-03-04
从0学电路,万用表演示测量三极管方法
时间:2026-03-08
电动机单线远程正反转控制电路图
时间:2026-03-04
光耦在电子电路中作用、关键参数详解
时间:2026-03-08
H桥电机驱动电路解析
时间:2026-03-08
转角测量电路
时间:2026-03-05