智能车的核心控制器 SPCE061A 是一款16位独具语音特色的控制器,片内采用的nSPTM 核心处理器,具有较高的处理速度,能够完成16位算术逻辑运算、16 × 16位硬件乘法运算和DSP内积滤波运算,能够快速处理复杂的数字信号,不需要额外的专用语音控制芯片,就能实现语音的编解码等,既节省了设计成本,又能满足一定的控制要求。控制器采用模块化架构,集成了ICE(在线仿真)、锁相环振荡器、时基控制器、7通道10位AD转换器、单通道AD+ AGC(自动增益)转换器、双通道10位DA转换器、通用异步通信接口、串行输入输出接口、电压监控等模块。实现汽车智能化的技术非常多, 本文利用目前比较热门的技术语音控制技术, 实现小车自动前进、后退、左拐、右拐等, 当然所设计的小车只是智能汽车的微模型, 还处于模拟演示阶段, 要真正实现智能汽车为人服务还有很长一段距离。
智能小车整体主要由语音输入电路、语音输出电路、SPCE061A 控制器、驱动电路等组成。小车的SPCE061控制器通过内置麦克放大器和自动增益功能的A /D 通道、D /A通道实现语音控制,语音触发小车动作,小车动作后,随时可以通过语音指令改变小车的运动状态,如果行进过程中遇到前方有障碍,小车会自动停车。
语音输入电路设计
小车的语音输入电路如图所示。其中,VM IC 提供传声器的电源,VSS是系统的模拟地,VCM 为参考电压,1脚和2脚分别是传声器X1 的正极、负极的输入引脚。当对着传声器讲话时,1脚和2 脚将随着传声器输入的声音产生变化的波形,并在SPCE061A 的两个端口处形成两路反相的波形,送到SPCE061A 控制器内部的运算放大器进行音频放大,经过放大的音频信号,通过ADC转化器转化为数字量,保存到相应的寄存器中,然后对这些数字音频信号进行压缩、辨识、播放等处理。

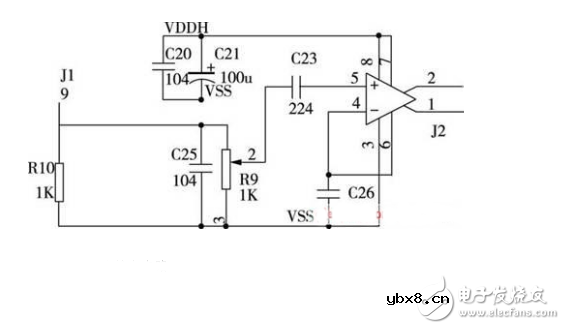
语音输出电路设计
小车的语音输入电路如图所示。其中,VDDH 为参考电压,VSS是系统的模拟地。音频信号由SPCE061A 的DAC引脚输出送到电路的9端,通过音量电位器R9的调节端送到集成音频功率放大器SPY0030, 经音频放大后,音频信号从SPY0030输出经J2端口外接扬声器播放声音。

光电检测电路设计
小车的光电检测电路采用E18-D80NK型号的光电传感器,它集发射和接受于一体,红外发射管向某一方向发射红外线,遇到障碍物后红外线被反射由接收管接受,从而判断出小车的前方是否有障碍物,对障碍物的感应距离可以根据要求通过传感器上的微调旋钮进行调节。传感器前端增加了透镜,利用聚焦作用远距离探测物体。传感器内部集成了放大、比较、调制电路,使传感器受可见光的影响较小,光电检测电路的连接图如图4所示。

相关热词:#控制电路
波特率是什么意思_怎样计算波特率
时间:2026-04-21
RS485基本知识介绍
时间:2026-04-18
什么是激光雷达?激光雷达的构成与分类
时间:2026-04-18
Excelpoint - 一文了解SiC MOS的应用
时间:2026-04-18
什么是磁电阻器?磁电阻特性及应用
时间:2026-04-18
什么是电场?电场在电容器中的应用
时间:2026-04-18
什么是ARM64?
时间:2026-04-17
vga和hdmi的区别
时间:2026-04-17
什么是ESD?ESD及TVS的原理和应用
时间:2026-04-17
开关电源原理与维修完整版 (10)_标清视频
时间:2026-04-16
基于逻辑门的构成解释如何完成任意逻辑的管...
时间:2026-03-08
彩灯电路
时间:2026-03-05
NE555的有趣电路设计分享
时间:2026-03-08
三相异步电动机原理
时间:2026-03-04
三相异步电动机的拆装详讲
时间:2026-03-04
从0学电路,万用表演示测量三极管方法
时间:2026-03-08
电动机单线远程正反转控制电路图
时间:2026-03-04
光耦在电子电路中作用、关键参数详解
时间:2026-03-08
H桥电机驱动电路解析
时间:2026-03-08
转角测量电路
时间:2026-03-05