激光在工业中应用比较广泛,以往在测量和指示领域中往往通过肉眼来观察其作用效果。下面介绍一种装置,使其能检测激光(红光650nm),并通过相关的电子线路用指示灯报警、指示,从而代替人眼,提高测量和指示精度。
激光及其电路
本设计对激光器的要求是性价比要高,能够发射650nm 的红光。综合考虑到:半导体激光器技术成熟较早、发展较快,它的波长范围宽,制作简单、成本低,并且体积小、质量轻、寿命长,因此选用了半导体激光器。由于设计初期考虑此项目是应用到齿轮校正上,因此选用了毫瓦级的一字线式半导体激光器。

半导体激光器的运行与驱动电源有很大的关系,瞬态的电流或电压尖峰等许多因素都很容易损坏激光器。设计了一个电源检测电路,利用了maxim 公司的MAX810。MAX810是一种单一功能的微处理器复位芯片,用于监控微控制器和其他逻辑系统的电源电压,它可以在上电、掉电和节电情况下向微控制器提供复位信号。当电源电压低于预设的门槛电压时,器件会发出复位信号,直到在一段时间内电源电压又恢复到高于门槛电压为止,MAX810有高电平有效的复位输出。MAX810的阈植电压为2.63V,它是针对3V 电源设计的。当电源电压下降到低于复位阈值时就会产生复位信号,这个复位信号会一直保持到至少在140ms 中电源电压高于阈值电压,之后复位信号释放。这段延迟时间帮助在电源电压不稳定的情况下保证有效的复位信号。电路如下图所示。
检测电路
检测电路由两部分组成:子检测电路和主检测电路。子电路通过带状线与主电路连接在一起。最多可连接四个子电路。子检测电路主要是光电三极管电路。当光照在光电三极管基区时,产生电子空穴对,电子被加有反向偏压的收集区内部强电场扫入收集区,形成较大的收集极电流,同时在与它串联的电阻上形成压降的变化。电路如下图所示。

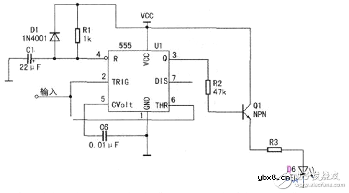
主检测电路是由555集成电路组成的信号检测电路和由SC2262组成的无线发射电路组成。信号检测电路如下图所示。

本部分电路所用电源为9V,因此当输入信号小于3V 时,输出高电平:当输入信号大于6V 时输出低电平。同时驱动三极管并把信号发送给无线发射电路。其中图中C1、Dl、R1组成复位电路,在接通电源的一瞬间,电容C1相当于短路,即第4脚为低电平,不管2脚和配对使用,最多有12位三态编码。电路具有省电模式,可用于无线电和红外线遥控发射等应用。设计中应用的发射模块能发送四位数据给接收端。
信号处理及指示电路
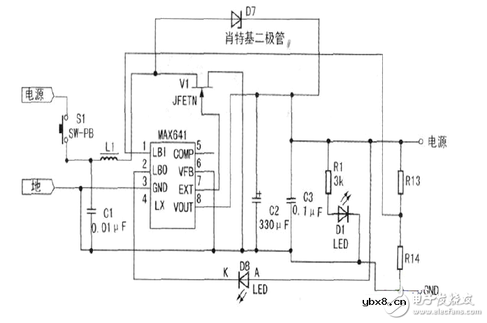
本电路包括电源、无线接收、信号处理、状态指示四部分组成。由于本部分电路应用5V 电源,因此应用到DC/DC 变换器,把3V 变为5V。MAX641是美国MAXIM 公司生产的升压型DC/DC 变换器,MAX641的功耗电流小于135μA,而同时其转换效率却高达80%。电路如下图所示。

该电路由开关功率管V1、存贮电感L 和续流二极管D7所组成。通过芯片内部的误差比较器同内部振荡器协同工作,使N-沟道功率MOSFET 开合,使电感存储释放能量,使输出电压固定为5V。同时电路有低电压指示电路。当电压低于设定值时D8发光。无线接收电路是由SC2272及其附属电路组成的,接收四位数据。然后把数据传送给信号处理电路。信号处理电路是由数字逻辑电路组成的。设四位数据分别为A、B、C、D.使逻辑电路完成一个功能,当一位数据有效时Y1高电平;当二位数据有效时Y2高电平;当三位数据有效时Y3高电平;当四位数据有效时Y4高电平。此功能可以检测光电三极管有效的位数,以此来确定被测物体状态。
相关热词:#单片机
波特率是什么意思_怎样计算波特率
时间:2026-04-21
RS485基本知识介绍
时间:2026-04-18
什么是激光雷达?激光雷达的构成与分类
时间:2026-04-18
Excelpoint - 一文了解SiC MOS的应用
时间:2026-04-18
什么是磁电阻器?磁电阻特性及应用
时间:2026-04-18
什么是电场?电场在电容器中的应用
时间:2026-04-18
什么是ARM64?
时间:2026-04-17
vga和hdmi的区别
时间:2026-04-17
什么是ESD?ESD及TVS的原理和应用
时间:2026-04-17
开关电源原理与维修完整版 (10)_标清视频
时间:2026-04-16
基于逻辑门的构成解释如何完成任意逻辑的管...
时间:2026-03-08
彩灯电路
时间:2026-03-05
NE555的有趣电路设计分享
时间:2026-03-08
三相异步电动机原理
时间:2026-03-04
三相异步电动机的拆装详讲
时间:2026-03-04
从0学电路,万用表演示测量三极管方法
时间:2026-03-08
电动机单线远程正反转控制电路图
时间:2026-03-04
光耦在电子电路中作用、关键参数详解
时间:2026-03-08
H桥电机驱动电路解析
时间:2026-03-08
转角测量电路
时间:2026-03-05