

本机工作电流在8毫安左右,安装无误即可正常工作。甲乙接线柱没接线路时,受话器有较大的侧音,当接上线路后侧音应很小,否则可调消侧音电阻R5以减小侧音。
相关热词:#电话机
30KPA168A单向二极管:高耐压,低损耗,性能...
时间:2026-03-07
安世半导体Nexperia推出车规级平面肖特基二...
时间:2026-03-07
基于DS1820水温测试测量电路设计
时间:2026-03-07
ON Semiconductor RB521S30T1G参数特性与ED...
时间:2026-03-07
Nexperia推出适用于48V电动汽车通信网络的E...
时间:2026-03-07
基于ADC车载检测电路设计
时间:2026-03-07
采用STM32的心电采集系统电路设计
时间:2026-03-07
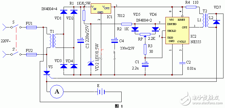
采用NE555便携式可控硅充电器电路设计
时间:2026-03-07
基于可控硅的过零触发电路设计
时间:2026-03-07
基于嵌入式的无人机控制系统硬件电路设计
时间:2026-03-07
彩灯电路
时间:2026-03-05
三相异步电动机原理
时间:2026-03-04
三相异步电动机的七种调速方式
时间:2026-03-04
转角测量电路
时间:2026-03-05
经典的正弦波发生电路
时间:2026-03-05
电动机单线远程正反转控制电路图
时间:2026-03-04
USB转232电路图
时间:2026-03-04
电度表的工作原理
时间:2026-03-04
电风扇红外遥控器2
时间:2026-03-04
三相异步电动机的拆装详讲
时间:2026-03-04