STM32单片机的应用笔记 奇怪的NRST 管脚异常复位问题
电子元件2026-03-12
常见的复位电路
电路图基础2026-03-07
为确保微机系统中电路稳定可靠工作,复位电路是必不可少的一部分,复位电路的第一功能是上电复位。一般微机电路正常工作需要供电电源为5V±5%,即4.75~5.25V。由于微机电路是时序数字电路,它需要稳定的时钟信号
可靠的复位电路
电路图基础2026-03-07
本电路由以下四部分组成。 (1)或非门U1、U2与R1、R2、C3构成高低电平相间的矩形波振荡电路。当U3的输出端Q=H时,复位信号无效,当Q=L时,复位信号有效。复位信号有两个,是为了适应不同的CPU及接口芯片。
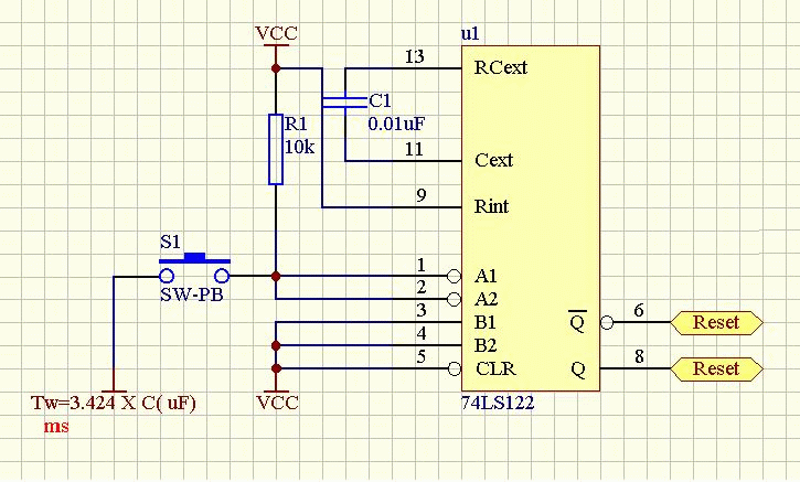
多路复位电路图
电路图基础2026-03-06
多路复位电路图,由74LS122组成。 690)this.>690)this.690;\" resized=\"1\"> 74LS122中文资料pdf
RC复位电路
电路图基础2026-03-04
RC复位电路 复位电路的基本功能是:系统上电时提供复位信号,直至系统电源稳定后,撤销复位信号。为可靠起见,电源稳定后还要经一定的延时才撤销复位信号,以防电源开关或电源插头分-合过程中引起的抖动而影响复位。
带电压监控功能的复位电路
电路图基础2026-03-04
不但可以解决电源毛刺造成系统不稳定,而且电源缓慢下降也能可靠复位。图4 是一个实例,当 VCC x (R1/(R1+R2) ) = 0.7V 时,Q1 截止使系统复位 Q1 的放大作用也能改善电路的负载特性。但跳变门槛电压Vt 受VCC 影响是
高抗干扰型RC复位电路
电路图基础2026-03-04
高抗干扰型RC复位电路 • 高抗干扰型RC 复位电路,应用于干扰较强的环境。• 复位时间长短由RRES 和CRES 的值决定。• 复位时间的长短,一般考虑为当系统电源稳定进入MCU 工作范围时,才可结束复位
三极管低电压复位电路
电路图基础2026-03-04
三极管低电压复位电路 • 当内建的低电压复位电路的电压与应用规格不同时,可选用外部三极管低电压复位电路。• 可提供低电压复位功能,并适用于强干扰环境。• 低电压复位功能由RB1 与RB2 分压,或
低电压检测IC的复位电路
电路图基础2026-03-04
低电压检测IC的复位电路 • 当内建的低电压复位电路的电压与应用规格不同时,可选用外部低电压检测IC 的复位电路。• 可提供低电压复位功能,需配合外部简易型RC 复位电路或高抗干扰RC 复位电路来达到完
主板复位电路工作原理及维修方法
电路图基础2026-03-04
主板复位电路工作原理及维修方法 复位电路的工作原理 RST:是主机箱上的复位按钮,南桥内部集成了复位触发电路,所有的复位触发电路都是低电平有效,相对于其它电压,
RS485基本知识介绍
时间:2026-04-18
什么是激光雷达?激光雷达的构成与分类
时间:2026-04-18
Excelpoint - 一文了解SiC MOS的应用
时间:2026-04-18
什么是磁电阻器?磁电阻特性及应用
时间:2026-04-18
什么是电场?电场在电容器中的应用
时间:2026-04-18
什么是ARM64?
时间:2026-04-17
vga和hdmi的区别
时间:2026-04-17
什么是ESD?ESD及TVS的原理和应用
时间:2026-04-17
开关电源原理与维修完整版 (10)_标清视频
时间:2026-04-16
开关电源原理与维修完整版 (11)_标清视频
时间:2026-04-16
基于逻辑门的构成解释如何完成任意逻辑的管...
时间:2026-03-08
彩灯电路
时间:2026-03-05
NE555的有趣电路设计分享
时间:2026-03-08
三相异步电动机原理
时间:2026-03-04
三相异步电动机的拆装详讲
时间:2026-03-04
从0学电路,万用表演示测量三极管方法
时间:2026-03-08
电动机单线远程正反转控制电路图
时间:2026-03-04
光耦在电子电路中作用、关键参数详解
时间:2026-03-08
转角测量电路
时间:2026-03-05
H桥电机驱动电路解析
时间:2026-03-08