实现针对大信号应用的负载共享概念的的参考设计
电路图基础2026-03-07
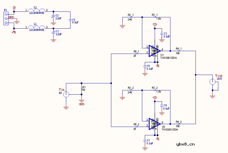
描述 通过使用THS3091高电压、低失真电流反馈运算放大器,此参考设计展示了在将高电压信号驱动到高负载时在负载共享配置中配置多个运算放大器的技术和好处。该设计具有整套应用报告支持,可以针对给定应
三极管的大信号运用
电路图基础2026-03-07
三极管的大信号运用 三极管在大信号作用下工作于饱和区和截止区即开关运用,饱和时相当开关接通,截止时相当开关断开,其等效电路如图5.4-91所示。饱和时基极与发射极之间有约0.7V的压降,集电极与发射极之间有约0.
基于CC2430的ZigBee无线传感系统电路设计
时间:2026-03-07
揭秘STM32多路电压测量电路 —电路图天天读...
时间:2026-03-07
运用AT89C205l智能检测控制电路设计
时间:2026-03-07
DSP芯片TMS320F2812泄漏电流测试系统电路设...
时间:2026-03-07
智能照明控制环境光测量与计时电路设计
时间:2026-03-07
交流耦合超高速数据线中ESD二极管的放置位置...
时间:2026-03-07
采用NE555定时器环境湿度测试仪系统电路设计
时间:2026-03-07
LIN总线端口ESD二极管核心选型要点
时间:2026-03-07
PCI总线集成电路测试仪接口电路设计
时间:2026-03-07
如何用合科泰MOS管做一个高性能理想二极管控...
时间:2026-03-07
彩灯电路
时间:2026-03-05
三相异步电动机原理
时间:2026-03-04
三相异步电动机的七种调速方式
时间:2026-03-04
转角测量电路
时间:2026-03-05
经典的正弦波发生电路
时间:2026-03-05
电动机单线远程正反转控制电路图
时间:2026-03-04
USB转232电路图
时间:2026-03-04
电度表的工作原理
时间:2026-03-04
电风扇红外遥控器2
时间:2026-03-04
三相异步电动机的拆装详讲
时间:2026-03-04