电力电子器件与应用
(一) 电力二极管
结构

基本特性
静态特性 伏安特性
动态特性 零偏置、正向偏置、反向偏置三种形态转换时,伏安特性随时间变化。
主要参数与选型参考依据
正向平均电流 IF,其有效值为1.57IF。选择二极管时,应按照有效值选取。
正向电压降 UF,一般选取压降小的二极管,以降低损耗。
反向重复峰值电压 URRM 按2×URRM选择电力二极管,URRM通常是不重复反向峰值电压HRSM的2∕3。
反向平均漏电流IRR,也称反向重复平均电流,是URRM下的平均漏电流。
反向恢复时间trr。
主要类型
普通二极管、整流二极管
快速恢复二极管trr<5us 快速外延二极管trr<50ns
肖特基二极管trr<10~40ns 用于200V以下的电路中
晶闸管及派生器件
晶闸管(SCR)又称可控硅,在高电压、大电流的应用场合,SCR是无可替代的器件。在大容量、低频的电力电子装置中仍占主导地位。性能优良的晶闸管派生器件,如快速、双向、逆导、门极可关断及光控等晶闸管。
晶闸管的结构和工作原理

只有晶闸管阳极和门极同时承受正向电压时,晶闸管才能导通,两者缺一不可。
晶闸管一旦导通后,门极将失去控制作用,门极电压对管子以后的导通与关断均不起作用,故门极控制电压只要是有一定宽度的正向脉冲电压即可,这个脉冲称为触发脉冲。
要使已导通的晶闸管关断,必须使阳极电流降低到某一个数值以下。这可通过增加负载电阻降低阳极电流,使其接近于0。另外,也可以施加反向阳极电压来实现。
2 晶闸管的基本特性
(1)静态特性 伏安特性
①晶闸管的阳极伏安特性
②门极伏安特性 门极伏安特性区的上限,分别用门极正向峰值电压UFGM、门极正向峰值电流IFGM、门极峰值功率PGM来表征。门极触发也有一个灵敏度问题,正向门极电压必须大于门极触发电压UGT,正向门极电流必须大于门极触发电流IGT。
晶闸管的动态特性
晶闸管的开通特性 门极开通,即在正向阳极电压的条件下,门极施加正向触发信号使晶闸管导通,这种开通为正常开通。
3.晶闸管的主要参数
晶闸管的电压参数
断态不重复峰值电压UDSM
断态重复峰值电压UDRM 规定UDRM为UDSM的90%。
反向不重复峰值电压URSM
反向重复峰值电压URRM 规定URRM为URSM的90%。
额定电压 UR是指断态重复峰值电压UDRM和反向重复峰值电压URRM两者中,较小的一个电压值。选用晶闸管时,应该使其额定电压为正常工作电压峰值UM的2~3倍,以作为安全裕量。 UR=(2~3)UM
通态峰值电压UTM 是指额定电流时管子导通的管压降峰值,一般为1.5~2.5V,且随阳极电流增加而略微增加。额定电流时的通态平均电压降一般为1V左右。
晶闸管的电流参数
通态平均电流 IT(AV) 晶闸管的通态平均电流,定义为晶闸管的额定电流。 对于同一个有效值,不同的电流波形,它们的平均值也不同,因此选用一个晶闸管时,要根据所使用的具体电流波形来计算出允许使用的电流平均值。有效值与平均值的比,称为波形系数,即

维持电流IH 是指晶闸管维持导通所必须的最小电流。
擎住电流IL 擎住电路比维持电流大2~4倍。
浪涌电流ITSM 是指在规定条件下,工频正弦半周期内允许的最大过载峰值电流。
(3)其他参数
断态电压临界上升率du∕dt 为了限制du∕dt上升率,一般在晶闸管阳极与阴极之间并联一个RC阻容缓冲电路,利用电容两端电压不能突跳的特点,来限制电压的上升率。
断态电流临界上升率di∕dt 为了限制电路电流上升率,可在阳极主电路中串入一个小电路,用于限制di∕dt过大。
门极触发电流IGT和门极触发电压UGT 为了保证变流装置的触发电路对同类晶闸管都能正常触发,要求触发电路提供的触发电流、触发电压值,适当大于标准规定的IGT和UGT上限值,但不能超过门极所规定的各种参数的极限峰值。
4 晶闸管的门极驱动电路
晶闸管是可控制的器件,其正向开通完全通过提供足够大的门极控制信号来实现的。
对晶闸管门极触发脉冲的要求 常用的触发信号波形,门极脉冲驱动电路应满足以下要求:
触发脉冲的形式 触发脉冲的形式可以是交流、直流或脉冲形式,它只能在晶闸管阳极加正向电压时起作用。
触发脉冲应有足够大的功率
触发脉冲的宽度 一般应保证晶闸管阳极电流在触发信号消失前能达到擎住电流,使晶闸管维持导通,这一脉宽是最小允许宽度,但不能持续到器件承受反电压以后。脉冲宽度和变流装置及主电路的形式有关。
触发脉冲前沿幅值及其上升率 触发脉冲前沿有足够大幅值和上升率
触发脉冲的移相范围 与主电路的形式、负载性质和变流装置的用途有关。
触发脉冲与主电路电源电压同步 触发脉冲与主电路电源保持恒定关系称为同步。
触发脉冲输出隔离和抗干扰 采用光电耦合器的光隔离或脉冲变压器的电磁隔离方法,常用的抗干扰措施为脉冲变压器采用静电屏蔽,串联二极管和并联电容等。
门极驱动电路的分类 无论那种类型的晶闸管脉冲触发电路,其大致结构形式基本是相同的,都包括同步、脉冲移相、脉冲形式与放大环节。有强触发和隔离等部分
门极驱动电路举例
①单结晶体管触发电路 单结晶体管触发电路采用同步振荡电路,解决与主电源的同步问题

单晶体管触发电路
数字触发电路 数字触发器通常是以单片机为核心构成 数字触发器由脉冲同步、脉冲移相和形成及输出等部分组成。
晶闸管的保护
过电压的产生及过电压保护
过电压的产生原因 外部过电压包括操作过电压和雷击过电压;内部过电压包括换相过电压和关断过电压。
过电压保护措施 过电压保护措施一般采用器件限压和RC阻容吸收等方法。 RC过电压抑制电路可以接于变压器两侧,或电力电子电路的直流侧。
过电流保护 采用快速熔断器、直流快速熔断器和过流继电器实现。 过流保护选择整定的动作顺序是:电子保护电路首先动作,直流快速断路器整定在电子保护电路动作之后,过流继电器整定在过载时动作,快速熔断器作为最后的短路保护。 采用快速熔断器过流保护是电力电子装置中最有效、最广泛的一种措施,而选用快熔时,应结合晶闸管和快熔的特性来结合考虑。
晶闸管的派生器件
快速晶闸管(FST) 快速晶闸管指那些关断时间短,开通响应速度快的晶闸管。
逆导晶闸管(RCT) 逆导晶闸管是将晶闸管反并联1个二极管集成在1个管芯上的集成器件。

(3)双向晶闸管(TRIAC)
(4)光控晶闸管(LTT) 光控晶闸管又称为光触发晶闸管,是采用一定波长的光信号触发其导通的器件。

门极可关断晶闸管(GTO) 门极可关断晶闸管是一种具有自关断能力和晶闸管特性的晶闸管

(三) 电力场效应晶体管
结构
电力场效应晶体管种类和结构有许多种,按导电沟道分为P沟道和N沟道,同时又有耗尽型很增强型之分。 电力场效应晶体管有3个端子:漏极D、源极S和栅极G。

静态特性
输出特性 是指漏极的伏安特性。
转移特性 表示漏极电流ID与栅源之间电压Ugs的转移特性关系曲线,转移特性可表示出器件的放大能力。 跨导定义为:gm=△ID∕△Ugs
主要参数
漏极击穿电压Bud
Bud是不使器件击穿的极限参数,它大于漏极电压额定值。Bud随结温的升高而升高,这点正好与GTR和GTO相反。
漏极额定电压Ud 是器件的标称额定值。
漏极电流Id和Idm Id是漏极直流电流的额定参数;Idm 是漏极脉冲电流幅值
栅极开启电压Ut 又称阀值电压,是开通Power MOSFET的栅-源电压,它为转移特性的特性曲线与横轴的交点。施加的栅源电压不能太大,否则将击穿器件。
跨导gm 是表征PowerMOSFET栅极控制能力的参数。
通过降低驱动电路的内阻Rs来加快开关速度
电力场效应晶体管是压控器件,在静态时几乎不输入电流。但在开关过程中,需要对输入电容进行充放电,故仍需要一定的驱动功率。
电力场效应管的驱动和保护
为提高其开关速度,要求驱动电路必须有足够高的输出电压、较高的电压上升率、较小的输出电阻。还需要一定的栅极驱动电流。
开通时,栅极电流可由下式计算:

关断时,栅极电流由下式计算:

式(1)是选取开通驱动元件主要依据,式(2)是选取关断驱动元件的主要依据。

电力场效应管的一种驱动电路
IR2130可以驱动电压不高于600V电路中的MOSFET,内含过电流、过电压和欠电压等保护,输出可以直接驱动6个MOSFET或IGBT。
TLP250内含一个光发射二极管和一个集成光探测器,具有输入、输出隔离,开关时间短,输入电流小、输出电流大等特点。适用于驱动MOSFET或IGBT。
(四) 绝缘栅双极型晶体管
IGBT的结构和基本原理
IGBT也是一种三端器件,它们分别是栅极G、集电极C和发射极E。

擎住效应
擎住效应 由于IGBT复合器件内有一个寄生晶闸管存在,当IGBT集电极电流Ic大到一定程度,可使寄生晶闸管导通,从而其栅极对器件失去控制作用,这就是所谓的擎住效应。
IGBT的驱动电路
驱动的基本要求
要有较陡的脉冲上升沿和下降沿
要有足够大的驱动功率
要有合适的正向驱动电压UGE
要有合适的反偏压 反偏压一般取为-2~-10V
驱动电路与控制电路之间最好进行电气隔离
驱动电路
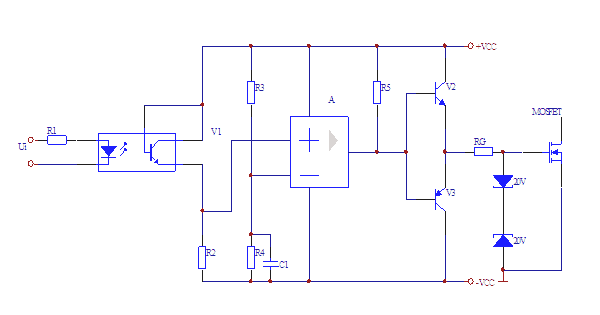
适用于高频小功率场合的驱动电路

IGBT驱动电路实例一
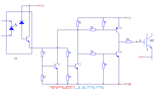
适合于中大功率场合的驱动电路

IGBT驱动电路实例二
IGBT专用集成模块驱动电路
比较典型的有日本三菱公司的M57918L
电力电子器件的缓冲电路和串并联
缓冲电路

缓冲电路的主要作用可归纳如下:
抑制过渡过程中器件的电压和电流,将开关动作轨迹限定在安全区之内。
防止因过大的di∕dt和du∕dt造成器件的误触发,甚至导致器件的损坏。
抑制开关过渡过程中电压和电流的重叠现象,以减少器件的开关损耗。
在多个器件串联的高压电路中起一定的均压作用。
电力电子器件的串并联
器件的串联与均压
解决静态不均压问题,首先应选择特性和参数比较一致的器件,此外可采用每个器件并联电阻来均压。
如下图

串联均压电路
器件的并联与均流
解决静态不均流问题,首先应选择特性和参数比较一致的器件,此外可采用每个器件支路串联电阻或电感来均流。

串电感均流
RT809F、RT809H编程器:笔记本EC在线读写KB...
时间:2026-03-23
eMMC RPMB分区介绍
时间:2026-03-23
NorFlash、NandFlash、eMMC闪存的比较与区别
时间:2026-03-23
RT809H编程器教程:康佳RTD2995方案厂家升级...
时间:2026-03-23
液晶电视串口刷机或查看打印信息常用接口介...
时间:2026-03-23
VGA线针脚定义与规格,编程器刷机线、3+2、...
时间:2026-03-23
RT809H编程器:创维8R96机芯RTD2992打印信息...
时间:2026-03-23
RT300M(V2.0)新款超高亮度LED智能测试仪使用...
时间:2026-03-23
eMMC芯片在线读写寻找关键点的方法与步骤
时间:2026-03-23
RT809H教程:变频空调控制板MCU读写方法操作...
时间:2026-03-23
住宅小区负荷与变压器容量的选择技巧
时间:2026-03-06
石英灯电子变压器电路原理
时间:2026-03-06
玻璃釉电容器的结构与特点
时间:2026-03-05
光伏控制器简介
时间:2026-03-06
三极管的主要参数
时间:2026-03-07
HTCC:半导体封装的理想方式
时间:2026-03-06
变压器并列运行的条件浅析
时间:2026-03-06
电阻的标称阻值和允许偏差
时间:2026-03-05
半导体三极管的技术参数
时间:2026-03-07
贴片电阻怎么看阻值
时间:2026-03-05