利用光电耦合器将高端电流检测器的工作电压扩展至1kV
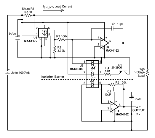
Abstract: This application note describes the use of a current-sense amplifier along with an optocoupler to extend the operating voltage range up to 1,000 volts for high-voltage applications. The circuit relies on the optocoupler's isolation barrier to separate the high-side and grounded side of the 1,000V system. Op amps are used to eliminate photodiode non-linearity and drift and provide an accurate output voltage proportional to the load on the 1kV supply.
The task of sensing DC current at high voltage is often problematic. Most high-side current-sensing ICs available off-the-shelf are good to 30V or 40V. Newer offerings (such as the MAX4080/4081) can sense up to 76V. For higher voltages, a current-sense amp can be combined with an optocoupler. The high-side voltage is limited only by the optocoupler's stand-off voltage (Figure 1).



相关热词:#光电耦合
RT809F、RT809H编程器:笔记本EC在线读写KB...
时间:2026-03-23
eMMC RPMB分区介绍
时间:2026-03-23
NorFlash、NandFlash、eMMC闪存的比较与区别
时间:2026-03-23
RT809H编程器教程:康佳RTD2995方案厂家升级...
时间:2026-03-23
液晶电视串口刷机或查看打印信息常用接口介...
时间:2026-03-23
VGA线针脚定义与规格,编程器刷机线、3+2、...
时间:2026-03-23
RT809H编程器:创维8R96机芯RTD2992打印信息...
时间:2026-03-23
RT300M(V2.0)新款超高亮度LED智能测试仪使用...
时间:2026-03-23
eMMC芯片在线读写寻找关键点的方法与步骤
时间:2026-03-23
RT809H教程:变频空调控制板MCU读写方法操作...
时间:2026-03-23
住宅小区负荷与变压器容量的选择技巧
时间:2026-03-06
光伏控制器简介
时间:2026-03-06
石英灯电子变压器电路原理
时间:2026-03-06
玻璃釉电容器的结构与特点
时间:2026-03-05
三极管的主要参数
时间:2026-03-07
HTCC:半导体封装的理想方式
时间:2026-03-06
变压器并列运行的条件浅析
时间:2026-03-06
电阻的标称阻值和允许偏差
时间:2026-03-05
半导体三极管的技术参数
时间:2026-03-07
贴片电阻怎么看阻值
时间:2026-03-05