研究背景
研究SEI对电池性能的影响是开发稳定锂金属电池的关键。尽管如此,SEI的确切纳米结构和工作机制仍然不清楚。从根本上说,在金属沉积的稳定性上,电极表面SEI层的影响与电解液浓度梯度一样重要,锂沉积过程中,界面状态会显著影响自由能。由于锂离子和电解液成分会发生反应,因此很难理解复杂的界面反应,包括Li沉积与SEI形成之间的关系。
本文利用优化的低温透射电镜(CryoTEM)分析和理论计算,研究了电解质成分与界面层结构构型之间的关系。我们揭示了一种独特的双层富无机纳米结构,而不是众所周知的简单的富特定成分的SEI层。Li稳定循环的起源与Li离子在富细晶SEI层中通过不同晶粒和众多晶界的扩散机制密切相关。研究结果阐明了SEI层的化学结构,可以在锂金属阳极上诱导均匀的锂扩散和快速的锂离子传导,从而开发稳定的锂金属电池。
成果简介
近日,韩国UNIST Hyun-Wook Lee团队利用优化的低温透射电镜(CryoTEM)分析和理论计算,研究了电解质成分与界面层结构构型之间的关系。他们揭示了一种独特的双层富无机纳米结构,而不是简单的已知富特定成分的SEI层。Li稳定循环的起源与Li离子在富细晶SEI层中通过不同晶粒和众多晶界的扩散机制密切相关。研究结果阐明了SEI层的化学结构,可以在锂金属阳极上诱导均匀的锂扩散和快速的锂离子传导,从而开发稳定的锂金属电池。
该工作以“Revealing the Dual-Layered Solid Electrolyte Interphase on Lithium Metal Anodes via Cryogenic Electron Microscopy”为题发表在ACS Energy Lett.上。
研究亮点
采用低温透射电镜(Cryo-TEM)和密度泛函理论(DFT)计算方法比较了界面层对锂金属阳极的结构/化学性质,成功地研究了界面层对锂金属阳极的影响。
采用适当剂量率的低温透射电镜可以提供双层富无机SEI的精细原子结构,解释了与传统碳酸盐电解质体系中SEI层的区别。
发现独特SEI层结构的产生。
图文导读

图1. 不同锂通量条件下初始阶段10 s时锂金属成核。(A)常规碳酸盐电解质中没有SEI层贡献的集流器附近锂离子通量不均匀示意图。(B和C)在常规碳酸盐电解质中,铜集热器上Li不均匀成核的SEM (B)和Cryo-TEM (C)图像。(D)高浓度二甲醚电解质中具有SEI层的集流器附近的均匀锂离子通量示意图。(E和F)高浓度二甲醚电解液中铜集流器上Li均匀成核的SEM (E)和Cryo-TEM (F)图像。
当施加电流时,电流收集器表面附近Li离子被转移的电子通过还原反应(如SEI形成)消耗。SEIs的性质,包括离子电导率,则根据它们的结构/化学成分而改变。虽然来自碳酸盐电解质的SEIs可以通过盐调节来控制,但它们大多数具有非晶富碳基体,具有非均相沉淀的无机成分。Li离子在这些SEI的非晶基体和无机晶粒中表现出不同的导电性,在整个SEI上形成部分快速离子导电区域和不均匀的Li离子扩散(图1A)。与传统碳酸盐电解质相比,基于LiFSI-DME的浓电解质表现出不同的分解机制,并形成了坚固的富无机SEI层,于二甲醚溶剂对还原反应具有化学稳定性,因此所形成的SEI层由多种无机物质组成,如Li2O和LiF,这些无机物质来源于LiFSI的分解(图1D)。在初始阶段,形成的富无机SEI层可以均匀地调节锂离子的扩散,因为整个SEI层中都分布着丰富的无机物。与使用传统碳酸盐电解质形成的原子核相比,均匀的离子扩散可以促进原子核更小、更均匀,如图1E、F所示。

图2. 高浓度二甲醚电解质中的富无机SEI层。(A)在高浓度二甲醚电解液中初始阶段(2.0 mA·cm−1, 10 s)球形Li核和富无机SEI层(插图对应FFT)的Cryo-HRTEM图像。(B)在高浓度二甲醚电解质中以2.0 mA·cm−1充电1.0 mAh·cm−1后,双层富无机SEI层的Cryo-HRTEM图像。(C−E)图b中所示的Cryo-HRTEM图像中沉积的Li金属(C)、Li2O (D)、LiF、Li2S和Li3N (E)的区域分布。(F和G)富无机双层SEI中各元素(F)和原子含量(G)的TEM-EDS峰。(H)双层富无机SEI结构示意图。
然而,在浓电解质形成的富无机SEI层中,均匀的Li扩散产生了特殊形状的Li核(图1F和2A)。在球核表面观察到由Li2O、LiF和硫化物组成的约5 nm厚的不同层,如图2A所示。图2C (Li 金属)、2D (Li2O)和2E (LiF、Li2S和Li3N)的面分布制图数据也揭示了各组分的分布,与TEM-EDS和XPS深度剖面数据(图2F、G)的结果一致。在许多迁移能垒低于块状晶粒或非晶态基体的无机晶体中,Li离子可以找到多种快速穿越晶界的途径(图2H)。除Li2O外,其他无机成分部分集中在特定区域,这可能是由球形核向纳米片形态演化的起点。

图3. 2.0 M LiFSI二甲醚电解质中沉积锂的混合形态及LiFSI盐的分解机理。(A)在2.0 M LiFSI DME电解液中沉积的具有枝晶和纳米片混合形态的锂金属的低温电镜图像。(B)纳米片状沉积的锂金属(图A中红色虚线框)(C)枝晶状沉积的锂金属(图A中绿色虚线框)(D)纳米片状锂金属和SEI层的Cryo- HETEM图像(图B中橙色虚线框)。(E)枝晶Li金属和SEI层的Cryo-HRTEM图像(图C中蓝色虚线框)。插入图对应FFT。(F) LiFSI盐分解势能图和(G)在浓二甲醚电解质中形成双层富无机SEI层的分解机理示意图。
除Li2O外,其他无机成分部分集中在特定区域,这可能是由球形核向纳米片形态演化的起点。独特的SEI层与2.0 M LiFSI-DME等相对低浓度的电解质也不同,如图3A所示。使用2.0 M电解质沉积的锂呈现纳米片(图3B,图3A红色方框)和枝晶(图3C,图3A绿色方框)的混合形态。纳米片的表面由Li2S、Li3N和Li2O等多种无机产物组成,就像高浓度电解质沉积的锂的界面一样(3D)。然而,与传统碳酸盐电解质中枝晶为主的锂沉积相比,枝晶的界面结构中只含有Li2O(3E)。这些结果证实了富无机SEI层可以诱导更均匀、更致密的锂沉积。

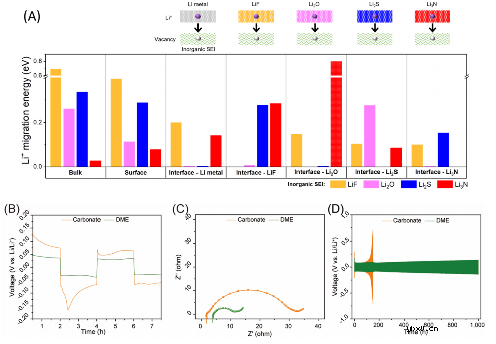
图 4.锂离子通过富无机SEI层的快速传导。(A)锂离子通过体积、无机颗粒表面结构和晶粒间界面的迁移能比较。(B)不同电解质初始阶段过电位的比较。(C)铜电流收集器第一次充电后的EIS数据。(D) 1.0 mAh·cm−1 × 2.0 mA·cm−1下的锂对称电池数据。
为了阐明富无机SEI层的高离子电导率,进行了DFT计算。在无机SEI层中,LiF具有最低的锂离子电导率,而Li3N具有沿层间扩散的高锂离子导电通道(图4A)。Li2O和Li2S的体结构表现出0.26和0.34 eV的能垒,表明Li离子转移相对困难。在大多数情况下,锂离子沿表面的扩散比通过体区的扩散要快。这种不同的SEI层对对称锂电池的电化学性能影响显著,如图4B−D所示。浓电解质体系的过电位约为30 mV,比常规碳酸盐电解质体系在第一次锂成核时的过电位低5 ~ 6倍,并且在后续循环中保持不变(图4B)。然而,常规碳酸盐电解质体系在初始阶段出现了较大的电压尖峰,这表明无机物质组成的界面相从初始阶段开始有效地降低了电极的极化。我们进一步证实了使用每种电解质在裸Cu集流器上首次沉积后,双层富无机SEI对电化学阻抗谱(EIS)的贡献(图4C)。传统碳酸盐电解质体系的半圆电阻约为30.23 Ω,但在快速形成SEI层的帮助下,浓缩电解质体系的电阻为11.10 Ω。在第一次循环中形成的坚固的SEI层可以在1000次循环中稳定循环,同时保持低过电位(图4D)。虽然本体电解质由于高粘度导致离子电导率相对较低,但高离子电导率的SEI层可以降低界面处的过电位和电阻,如图4B、C所示。

图5. Li在富无机SEI层中均匀剥离。(A−C)高浓度二甲醚电解质体系放电后剩余SEI层的低倍率Cryo-TEM和高倍率CryoSTEM图像。(D)高浓度二甲醚电解质体系中剩余SEI层和层内空白空间的Cryo-HRTEM图像。(E)图d中含有无机成分的FFT图像(F)图d中富无机SEI层的面积分布(G和H)非均匀SEI层和(H)均匀SEI层连续循环过程中Li生长/剥离机制示意图(G)
此外,在浓电解质体系中发生了不同的锂循环,因为即使在剥离过程之后,坚固的双无机层也得到了很好的维护(图5A−C)。沉积的纳米片出现收缩,在放电过程中形成约200 nm的团簇,如图5A所示。在高倍的STEM图像中(图5B,C),团簇由许多小球体组成,类似于初始阶段沉积的Li。在超过1.0 V的电势下放电过程后,在最初存在Li的地方产生了一个空白空间,并且在充电过程中在沉积的Li金属上形成了一个具有与SEI层相似纳米结构的独特SEI壳层(图5D)。从FFT图中可以看出,即使在完全剥离Li后,Li2S、Li3N、Li2O和LiF等无机组分仍保持丰富(图5E)。由Li2O层覆盖的高离子导电性无机组分组成的SEI层的坚固结构构型完好无损,如图5F所示。虽然从双层结构到包裹结构的剥离过程中发生了一些结构变化,但剩余的特定壳层证实了富无机SEI层的刚性和致密性。由SEI壳层覆盖的均匀分布的团簇可能在随后的过程中作为成核位点,因为Li导电层得到了良好的维护,并为Li沉积提供了空间。在传统的碳酸盐电解质体系中,由于形成的不均匀SEI层无法平衡Li通量,因此会重复发生倾斜生长和裂纹形成等非均匀Li循环(图5G)。另外,通过快速形成的强大的富无机SEI层调节的Li通量促进了均匀分布和稳定的Li循环。SEI层的这种功能差异不仅影响了初始的Li成核,也影响了连续循环过程中Li的稳定致密堆积(图5H)。双层富无机SEI的独特结构优势阐明了建立稳定锂金属电池的电解质工程。
总结与展望
在这项研究中,通过低温透射电镜(Cryo-TEM)和离散傅立叶变换(DFT)分析,揭示了锂金属阳极上SEI层的确切纳米结构及其对锂金属电池稳定性的基本影响。采用适当剂量率的低温透射电镜可以提供双层富无机SEI的精细原子结构,并解释了与传统碳酸盐电解质体系中SEI层的区别。与以往的研究不同,我们还发现,在这项工作中使用的浓缩电解质不能产生富氟的SEI,而是产生独特的SEI层结构。此外,对从LiFSI分解过程中形成高离子导电性无机物质的基本理解可以为未来开发用于锂金属电池的优质SEI层提供见解。
审核编辑:刘清
电芯、电池模组和电池包三者有什么区别?如...
时间:2026-03-22
电池怎么做绝缘处理?电池模组绝缘片起到什...
时间:2026-03-22
电池模组绝缘片的制造工艺有哪些,它们对电...
时间:2026-03-22
亿纬锂能麟驹系列电动两轮车电池首批发货仪...
时间:2026-03-22
在电池模组中,除了绝缘片,还有哪些措施可...
时间:2026-03-22
深度解读广汽全固态电池技术
时间:2026-03-22
广汽科技全固态电池与无图纯视觉智驾引领智...
时间:2026-03-22
天合光能新一代柔性储能电池舱Elementa 2真...
时间:2026-03-22
锂电池和超级电容器哪个更耐用
时间:2026-03-22
“固态电池”和“半固态电池”是水火不容吗...
时间:2026-03-22
住宅小区负荷与变压器容量的选择技巧
时间:2026-03-06
光伏控制器简介
时间:2026-03-06
石英灯电子变压器电路原理
时间:2026-03-06
变压器并列运行的条件浅析
时间:2026-03-06
玻璃釉电容器的结构与特点
时间:2026-03-05
电阻的标称阻值和允许偏差
时间:2026-03-05
三极管的主要参数
时间:2026-03-07
HTCC:半导体封装的理想方式
时间:2026-03-06
半导体三极管的技术参数
时间:2026-03-07
碳膜电阻如何识别_金属膜电阻器和碳膜电阻器...
时间:2026-03-05