三相正弦波无传感器风扇电机驱动IC
— GC5958 —
产品说明
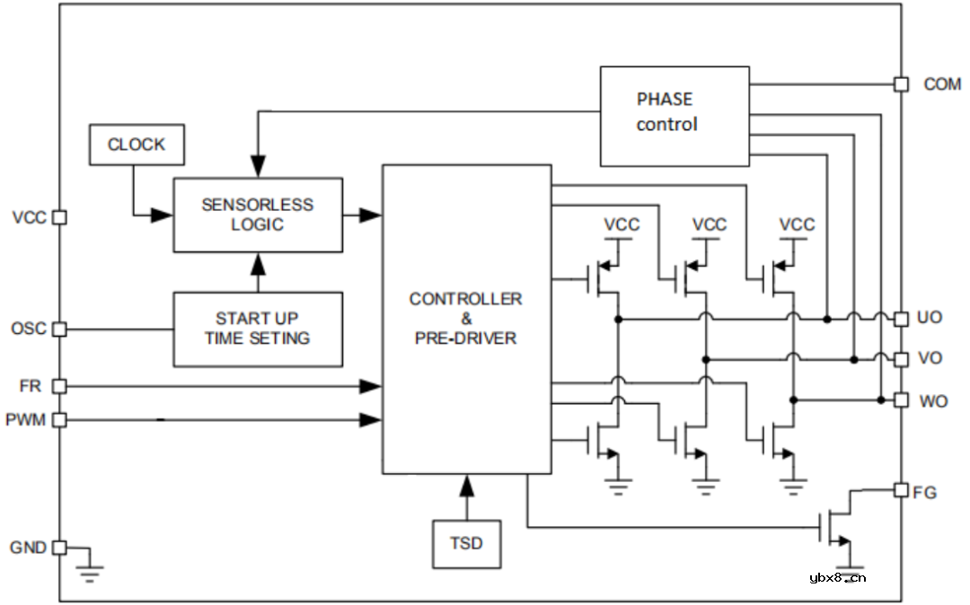
GC5958为三相无刷直流电机的无传感器速度控制提供了所有电路。正弦波驱动的方法可以更好的降低噪声。控制器功能包括启动电路、反电动势换向控制、脉宽调制(PWM)速度控制、锁定保护和热关机电路。GC5958适用于需要静音驱动器的游戏机和CPU冷却器。它有DFN3x3-10封装。
方块图:


芯片特征
1、PWM准正弦驱动器
2、三相无传感器驱动方法
3、可调强制换向频率(用于启动)
4、内置的外部PWM速度控制系统
5、内置快速启动功能
6、FG(转速检测)输出
7、软开关电路(为了降噪)
8、省电功能(PWM负荷输入为0%)
9、内置锁具保护和自动重启功能
10、热关机电路
产品应用
1、无声风扇电机
2、游戏机
3、CPU冷却器(CPU散热风扇)
4、口罩风扇
审核编辑:刘清
一款可植入电池内部的高精度光纤传感器
时间:2026-03-18
拜安半导体6英寸MEMS光纤传感器芯片特色生产...
时间:2026-03-18
探讨一下IGBT的片上电流传感器基本原理及用...
时间:2026-03-18
基于微针的生物传感器研究进展
时间:2026-03-18
全志R128应用开发案例—中断方式驱动旋转编...
时间:2026-03-18
索尼推出业内首颗最高像素车载CMOS图像传感...
时间:2026-03-18
onsemi推出适用于智能家居的Hyperlux LP图像...
时间:2026-03-18
Melexis推出高性能线性行程磁位置传感器芯片
时间:2026-03-18
使用XR806芯片驱动一下DHT11温湿度传感器
时间:2026-03-18
具有弯曲宏观裂纹的多功能水凝胶传感器
时间:2026-03-18
玻璃釉电容器的结构与特点
时间:2026-03-05
电阻的标称阻值和允许偏差
时间:2026-03-05
石英灯电子变压器电路原理
时间:2026-03-06
变压器并列运行的条件浅析
时间:2026-03-06
碳膜电阻如何识别_金属膜电阻器和碳膜电阻器...
时间:2026-03-05
三极管的主要参数
时间:2026-03-07
光伏控制器简介
时间:2026-03-06
关于STM32WL LSE 添加反馈电阻后无法起振的...
时间:2026-03-05
贴片电阻怎么识别_贴片电阻识别方法
时间:2026-03-05
可调电阻怎么接线
时间:2026-03-05