我们知道红外遥控一般分为两部分,分别是发射部分以及接收部分,而红外接收头属于接收部分,发射部分的主要元件为红外发光二极管;而接受部分它的组成最重要的部分是光敏二极管。
红外接收头广泛应用于音响、电视、录影机、机顶盒、电暖器、电风扇、遥控车等场合。
一、引脚以及封装
一般的红外接收头有三个引脚,分别是:VCC电源正极、GND电源负极、OUT输出端。

封装一般有铁皮屏蔽的以及环氧树脂塑封封装,但是形状各种各样,有贴片型、插件型,鼻梁型、草帽型、圆柱形、半球型等,不同厂家的接收头引脚顺序以及外壳形状各异。
二、红外接收头主要参数
红外接收头主要参数有工作电流/电压、接收距离、接收角度等

接收距离由于有铁壳或者环氧树脂,抗干扰能力不是很弱,只要产品设计时候接收面没有遮挡住,接收距离还是蛮可以的。
三、红外接收系统
如下图是红外发射以及接收示意图,由信号发射以及信号接收两部分,发射端把对应的数字信号,也就是我们的遥控码加载在载波上,遥控码一般采用二进制脉冲,每家公司都有自己的遥控码以及不同的传输协议方式。目前红外遥控器载波频率一般都是38kHz,也有36kHz以及40kHz的,这是由于一般的晶振频率是455kHz,在要把信号发送出去首先要分频,一般分频取12等份,那么就有455kHz/12≈37.9kHz≈38kHz。承载着信号的载波一发送出去,红外接收头里面有一个红外光电二极管,此时通过放大等一系列工程,最终把信号进行调制成电流信号,从而转成成所需要的遥控码,输出相应功能。

四、红外接收头内部框图
如图是接收头内部结构方框图,内部集成了自动增益放大器、带通滤波器、解调器等电路,有些还包含限幅电路、比较器以及积分器等,因此一个小小的接收头其实内部集成了不少电路。

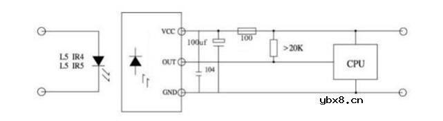
五、原理图
如下图是LF0038L红外接收头应用原理图,由于接收头很容易受到外界信号干扰,特别是红外光,因此在接收头的供电两端加上滤波电容,也就是说在VCC与GND之间并联接一个电解电容以及瓷片电容,容量大小可根据厂家提供数据设计的即可;同时在输出引脚上拉一个电阻,使信号更稳定;VCC输入串联一个电阻,与电容组成RC,同时也起到限流降压作用,进一步加强接收头稳定性。

什么是PCA?何时应该使用PCA?
时间:2026-04-28
仪表放大器放大倍数分析
时间:2026-04-28
射频微波设计入门
时间:2026-04-28
变压器结构
时间:2026-04-28
8种进行简单线性回归的方法分析与讨论
时间:2026-04-28
什么是RS485通信接口
时间:2026-04-28
简单的上色装置
时间:2026-04-26
液晶屏对比度温度补偿
时间:2026-04-26
双输入视频多路复用的电缆驱动器
时间:2026-04-26
带有75Ω负载的抗阻匹配线路驱动器
时间:2026-04-26
NVIDIA CPU+GPU超级芯片大升级!
时间:2026-03-09
电阻的原理和作用 电阻色环识别图 电路中电...
时间:2026-03-09
什么是室温超导?半导体时代将走向结束?芯...
时间:2026-03-09
石英灯电子变压器电路原理
时间:2026-03-06
半导体光刻工艺 光刻—半导体电路的绘制
时间:2026-03-09
什么是硅片或者晶圆?一文了解半导体硅晶圆
时间:2026-03-09
汽车芯片业应汲取的教训
时间:2026-03-09
半导体行业之ICT技术简介
时间:2026-03-09
压敏电阻有正负极吗
时间:2026-03-05
实用模拟电路小常识浅析
时间:2026-03-09